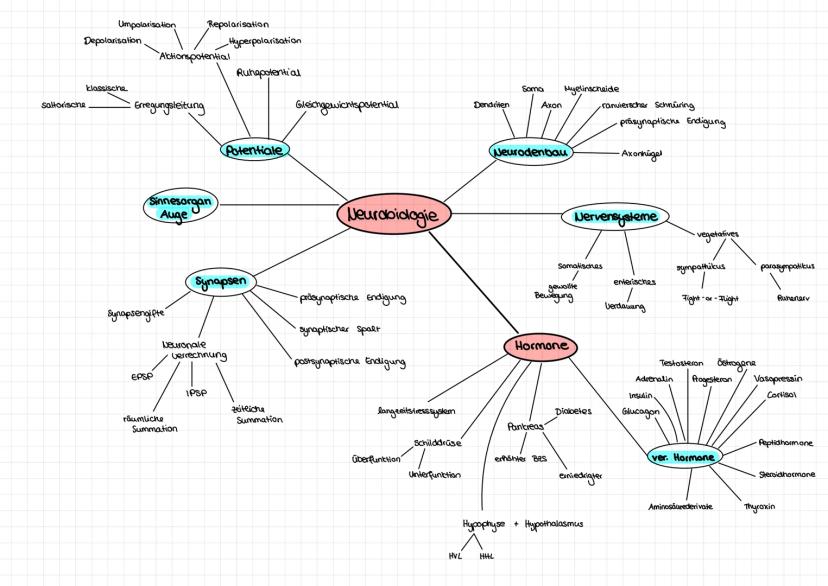
Du willst dich kurz vorm Bio Abi überprüfen? In meinen Mindmaps ist alles wichtige drinnen, wenn du dir unter einem Begriff nichts vorstellen kannst schaue ihn nach. Verstehst du alles? Dann bist du super vorbereitet.
Melde dich an, um den Inhalt freizuschaltenEs ist kostenlos!
Zugriff auf alle Dokumente
Verbessere deine Noten
Werde Teil der Community
Mit der Anmeldung akzeptierst du die Nutzungsbedingungen und die Datenschutzrichtlinie











