Deutschland lag 1945 in Trümmern und wurde von den Siegermächten... Mehr anzeigen
Melde dich an, um den Inhalt zu sehenKostenlos!
Zugriff auf alle Dokumente
Verbessere deine Noten
Schließ dich Millionen Schülern an
Knowunity KI
Fächer
Triangle Congruence and Similarity Theorems
Triangle Properties and Classification
Linear Equations and Graphs
Geometric Angle Relationships
Trigonometric Functions and Identities
Equation Solving Techniques
Circle Geometry Fundamentals
Division Operations and Methods
Basic Differentiation Rules
Exponent and Logarithm Properties
Alle Themen anzeigen
Human Organ Systems
Reproductive Cell Cycles
Biological Sciences Subdisciplines
Cellular Energy Metabolism
Autotrophic Energy Processes
Inheritance Patterns and Principles
Biomolecular Structure and Organization
Cell Cycle and Division Mechanics
Cellular Organization and Development
Biological Structural Organization
Alle Themen anzeigen
Chemical Sciences and Applications
Atomic Structure and Composition
Molecular Electron Structure Representation
Atomic Electron Behavior
Matter Properties and Water
Mole Concept and Calculations
Gas Laws and Behavior
Periodic Table Organization
Chemical Thermodynamics Fundamentals
Chemical Bond Types and Properties
Alle Themen anzeigen
European Renaissance and Enlightenment
European Cultural Movements 800-1920
American Revolution Era 1763-1797
American Civil War 1861-1865
Global Imperial Systems
Mongol and Chinese Dynasties
U.S. Presidents and World Leaders
Historical Sources and Documentation
World Wars Era and Impact
World Religious Systems
Alle Themen anzeigen
Classic and Contemporary Novels
Literary Character Analysis
Rhetorical Theory and Practice
Classic Literary Narratives
Reading Analysis and Interpretation
Narrative Structure and Techniques
English Language Components
Influential English-Language Authors
Basic Sentence Structure
Narrative Voice and Perspective
Alle Themen anzeigen
831
•
Aktualisiert Apr 1, 2026
•
Clara
@cl_ko05
Deutschland lag 1945 in Trümmern und wurde von den Siegermächten... Mehr anzeigen






Stell dir vor, dein ganzes Land existiert plötzlich nicht mehr: Genau das passierte Deutschland am 8. Mai 1945. Die absolute Besetzung durch die Alliierten (USA, Großbritannien, Frankreich und Sowjetunion) bedeutete das komplette Ende deutscher Macht.
Die Situation war dramatisch: Städte lagen in Schutt und Asche, Millionen waren obdachlos und hungerten. Über 12 Millionen Flüchtlinge strömten ins Land zurück. Das Geld war völlig wertlos - die Leute tauschten Zigaretten gegen Brot oder Schmuck gegen Kartoffeln.
Bei der Potsdamer Konferenz legten die Siegermächte fest, was mit Deutschland passieren sollte: Denazifizierung, Demilitarisierung, Dezentralisierung und Demokratisierung. Die berüchtigten "5 D's" sollten Deutschland komplett umkrempeln.
Wichtig zu wissen: Die Nürnberger Prozesse deckten die Nazi-Verbrechen vor der ganzen Welt auf und schufen ein neues Rechtsbewusstsein.

Nach Jahren der Nazi-Propaganda durften die Deutschen endlich wieder frei sprechen und schreiben. Die Alliierten kontrollierten anfangs alle Medien, gaben aber schrittweise die Kontrolle an deutsche Journalisten zurück - so entstand zum Beispiel die ARD.
Die Parteigründungen starteten sofort: SPD, CDU/CSU und FDP entstanden und prägten die deutsche Politik bis heute. Ihre Wahlplakate zeigen, worum es ging: Raus aus dem Elend, Gleichberechtigung und demokratische Werte.
Im Westen schlossen sich die drei Besatzungszonen zur Trizone zusammen. Die Währungsreform 1948 brachte die Deutsche Mark - endlich war das Geld wieder etwas wert! Das war die Grundlage für den Marshall-Plan und den späteren Wirtschaftsaufschwung.
Im Osten hatte die Sowjetunion ganz andere Pläne: Die SMAD sollte Deutschland sozialistisch umbauen. 1946 zwangen sie SPD und KPD zur SED zusammen - ein Schritt Richtung Teilung.
Merke dir: Die unterschiedlichen Ziele der Besatzungsmächte führten direkt zur deutschen Teilung.

Die Berliner Blockade 1948-1949 war der erste große Konflikt des Kalten Krieges auf deutschem Boden. Stalin sperrte alle Wege nach West-Berlin ab, aber die Luftbrücke der Amerikaner und Briten rettete die Stadt vor dem Verhungern.
Der Kalter Krieg teilte Deutschland und die Welt: Hier Demokratie und Freiheit (Westen), dort Kommunismus und Diktatur (Osten). Die Truman-Doktrin versprach allen freien Staaten Hilfe gegen die kommunistische Bedrohung.
1949 bekam Westdeutschland das Grundgesetz - mit Grundrechten wie Meinungsfreiheit, Religionsfreiheit und dem Recht auf Leben. Die Gewaltenteilung in Legislative, Exekutive und Judikative sicherte die Demokratie ab.
Der Marshall-Plan (1948-1952) pumpte Milliarden in den Wiederaufbau: Rohstoffe, Lebensmittel und Kredite ließen das "Wirtschaftswunder" entstehen. Fast alle beteiligten Länder erlebten einen unglaublichen Nachkriegsboom.
Das Wichtigste: Aus der totalen Zerstörung entstand dank amerikanischer Hilfe eine stabile Demokratie und Wirtschaftsmacht.

Diese Zeitleiste zeigt dir, wie schnell sich alles entwickelte: Vom totalen Zusammenbruch 1945 bis zur Gründung zweier deutscher Staaten 1949 vergingen nur vier Jahre!
Die Schlüsselmomente: Mai 1945 Kapitulation, Potsdamer Konferenz im Sommer, erste Reformen in den Besatzungszonen. 1946 entstand die SED durch Zwang, 1947 die Truman-Doktrin und der Marshall-Plan.
1948 war das entscheidende Jahr: Währungsreform im Juni, Berliner Blockade als Reaktion, Trizone und parlamentarischer Rat. 1949 dann die Geburt beider deutscher Staaten - BRD im Mai, DDR im Oktober.
Konrad Adenauer wurde erster Bundeskanzler und prägte die frühe Bundesrepublik entscheidend. Die erste Bundestagswahl zeigte: Die Deutschen wollten Demokratie und Westbindung.
Lern-Tipp: Diese Daten sind prüfungsrelevant - präge dir die wichtigsten Jahreszahlen gut ein!

Diese Prüfungsfragen decken alle wichtigen Themen ab und zeigen dir, was in Tests drankommen kann. Du solltest politische, wirtschaftliche und gesellschaftliche Veränderungen erklären können.
Besonders wichtig: Der Vergleich zwischen BRD und DDR, die Rolle der Alliierten und die Bedeutung des Kalten Krieges für Deutschland. Auch die Aufarbeitung der NS-Zeit und spätere Entwicklungen wie die Ostpolitik sind zentrale Themen.
Die Fragen verlangen oft Analyse und Bewertung - nicht nur Faktenwissen. Du musst Zusammenhänge erkennen und eigene Urteile begründen können.
Praxis-Tipp: Übe das Vergleichen (BRD vs. DDR), das Erklären von Ursachen und Folgen und das Bewerten historischer Entscheidungen. So meisterst du jede mündliche Prüfung!
Erfolgs-Strategie: Konzentriere dich auf die großen Linien und Wendepunkte - Details kannst du dir leichter merken, wenn du das große Bild verstehst.
Unser KI-Begleiter ist ein speziell für Schüler entwickeltes KI-Tool, das mehr als nur Antworten bietet. Basierend auf Millionen von Knowunity-Inhalten liefert er relevante Informationen, personalisierte Lernpläne, Quizze und Inhalte direkt im Chat und passt sich deinem individuellen Lernweg an.
Du kannst die App im Google Play Store und im Apple App Store herunterladen.
Genau! Genieße kostenlosen Zugang zu Lerninhalten, vernetze dich mit anderen Schülern und hol dir sofortige Hilfe – alles direkt auf deinem Handy.
App Store
Google Play
Die App ist sehr einfach zu bedienen und gut gestaltet. Ich habe bisher alles gefunden, wonach ich gesucht habe, und konnte viel aus den Präsentationen lernen! Ich werde die App definitiv für ein Schulprojekt nutzen! Und natürlich hilft sie auch sehr als Inspiration.
Stefan S
iOS-Nutzer
Diese App ist wirklich super. Es gibt so viele Lernzettel und Hilfen [...]. Mein Problemfach ist zum Beispiel Französisch und die App hat so viele Möglichkeiten zur Hilfe. Dank dieser App habe ich mich in Französisch verbessert. Ich würde sie jedem empfehlen.
Samantha Klich
Android-Nutzerin
Wow, ich bin wirklich begeistert. Ich habe die App einfach mal ausprobiert, weil ich sie schon oft beworben gesehen habe und war absolut beeindruckt. Diese App ist DIE HILFE, die man für die Schule braucht und vor allem bietet sie so viele Dinge wie Übungen und Lernzettel, die mir persönlich SEHR geholfen haben.
Anna
iOS-Nutzerin
Beste App der Welt! Keine Worte, weil sie einfach zu gut ist
Thomas R
iOS-Nutzer
Einfach genial. Lässt mich 10x besser lernen, diese App ist eine glatte 10/10. Ich empfehle sie jedem. Ich kann Lernzettel anschauen und suchen. Ich kann sie im Fachordner speichern. Ich kann sie jederzeit wiederholen, wenn ich zurückkomme. Wenn du diese App noch nicht ausprobiert hast, verpasst du wirklich was.
Basil
Android-Nutzer
Diese App hat mich so viel selbstbewusster in meiner Klausurvorbereitung gemacht, nicht nur durch die Stärkung meines Selbstvertrauens durch die Features, die es dir ermöglichen, dich mit anderen zu vernetzen und dich weniger allein zu fühlen, sondern auch durch die Art, wie die App selbst darauf ausgerichtet ist, dass du dich besser fühlst. Sie ist einfach zu bedienen, macht Spaß und hilft jedem, der in irgendeiner Weise Schwierigkeiten hat.
David K
iOS-Nutzer
Die App ist einfach super! Ich muss nur das Thema in die Suche eingeben und bekomme sofort eine Antwort. Ich muss nicht mehr 10 YouTube-Videos schauen, um etwas zu verstehen, und spare dadurch richtig viel Zeit. Sehr empfehlenswert!
Sudenaz Ocak
Android-Nutzerin
In der Schule war ich echt schlecht in Mathe, aber dank der App bin ich jetzt besser geworden. Ich bin so dankbar, dass ihr die App gemacht habt.
Greenlight Bonnie
Android-Nutzerin
sehr zuverlässige App, um deine Ideen in Mathe, Englisch und anderen verwandten Themen zu verbessern. bitte nutze diese App, wenn du in bestimmten Bereichen Schwierigkeiten hast, diese App ist dafür der Schlüssel. wünschte, ich hätte früher eine Bewertung geschrieben. und sie ist auch kostenlos, also mach dir darüber keine Sorgen.
Rohan U
Android-Nutzer
Ich weiß, dass viele Apps gefälschte Accounts nutzen, um ihre Bewertungen zu pushen, aber diese App verdient das alles. Ursprünglich hatte ich eine 4 in meinen Englisch-Klausuren und dieses Mal habe ich eine 2 bekommen. Ich wusste erst drei Tage vor der Klausur von dieser App und sie hat mir SEHR geholfen. Bitte vertrau mir wirklich und nutze sie, denn ich bin sicher, dass auch du Fortschritte sehen wirst.
Xander S
iOS-Nutzer
DIE QUIZZE UND KARTEIKARTEN SIND SO NÜTZLICH UND ICH LIEBE Knowunity KI. ES IST AUCH BUCHSTÄBLICH WIE CHATGPT ABER SCHLAUER!! HAT MIR AUCH BEI MEINEN MASCARA-PROBLEMEN GEHOLFEN!! SOWIE BEI MEINEN ECHTEN FÄCHERN! NATÜRLICH 😍😁😲🤑💗✨🎀😮
Elisha
iOS-Nutzer
Diese App ist echt der Hammer. Ich finde Lernen so langweilig, aber diese App macht es so einfach, alles zu organisieren und dann kannst du die kostenlose KI bitten, dich abzufragen, so gut, und du kannst einfach deine eigenen Sachen hochladen. sehr empfehlenswert als jemand, der gerade Probeklausuren schreibt
Paul T
iOS-Nutzer
Die App ist sehr einfach zu bedienen und gut gestaltet. Ich habe bisher alles gefunden, wonach ich gesucht habe, und konnte viel aus den Präsentationen lernen! Ich werde die App definitiv für ein Schulprojekt nutzen! Und natürlich hilft sie auch sehr als Inspiration.
Stefan S
iOS-Nutzer
Diese App ist wirklich super. Es gibt so viele Lernzettel und Hilfen [...]. Mein Problemfach ist zum Beispiel Französisch und die App hat so viele Möglichkeiten zur Hilfe. Dank dieser App habe ich mich in Französisch verbessert. Ich würde sie jedem empfehlen.
Samantha Klich
Android-Nutzerin
Wow, ich bin wirklich begeistert. Ich habe die App einfach mal ausprobiert, weil ich sie schon oft beworben gesehen habe und war absolut beeindruckt. Diese App ist DIE HILFE, die man für die Schule braucht und vor allem bietet sie so viele Dinge wie Übungen und Lernzettel, die mir persönlich SEHR geholfen haben.
Anna
iOS-Nutzerin
Beste App der Welt! Keine Worte, weil sie einfach zu gut ist
Thomas R
iOS-Nutzer
Einfach genial. Lässt mich 10x besser lernen, diese App ist eine glatte 10/10. Ich empfehle sie jedem. Ich kann Lernzettel anschauen und suchen. Ich kann sie im Fachordner speichern. Ich kann sie jederzeit wiederholen, wenn ich zurückkomme. Wenn du diese App noch nicht ausprobiert hast, verpasst du wirklich was.
Basil
Android-Nutzer
Diese App hat mich so viel selbstbewusster in meiner Klausurvorbereitung gemacht, nicht nur durch die Stärkung meines Selbstvertrauens durch die Features, die es dir ermöglichen, dich mit anderen zu vernetzen und dich weniger allein zu fühlen, sondern auch durch die Art, wie die App selbst darauf ausgerichtet ist, dass du dich besser fühlst. Sie ist einfach zu bedienen, macht Spaß und hilft jedem, der in irgendeiner Weise Schwierigkeiten hat.
David K
iOS-Nutzer
Die App ist einfach super! Ich muss nur das Thema in die Suche eingeben und bekomme sofort eine Antwort. Ich muss nicht mehr 10 YouTube-Videos schauen, um etwas zu verstehen, und spare dadurch richtig viel Zeit. Sehr empfehlenswert!
Sudenaz Ocak
Android-Nutzerin
In der Schule war ich echt schlecht in Mathe, aber dank der App bin ich jetzt besser geworden. Ich bin so dankbar, dass ihr die App gemacht habt.
Greenlight Bonnie
Android-Nutzerin
sehr zuverlässige App, um deine Ideen in Mathe, Englisch und anderen verwandten Themen zu verbessern. bitte nutze diese App, wenn du in bestimmten Bereichen Schwierigkeiten hast, diese App ist dafür der Schlüssel. wünschte, ich hätte früher eine Bewertung geschrieben. und sie ist auch kostenlos, also mach dir darüber keine Sorgen.
Rohan U
Android-Nutzer
Ich weiß, dass viele Apps gefälschte Accounts nutzen, um ihre Bewertungen zu pushen, aber diese App verdient das alles. Ursprünglich hatte ich eine 4 in meinen Englisch-Klausuren und dieses Mal habe ich eine 2 bekommen. Ich wusste erst drei Tage vor der Klausur von dieser App und sie hat mir SEHR geholfen. Bitte vertrau mir wirklich und nutze sie, denn ich bin sicher, dass auch du Fortschritte sehen wirst.
Xander S
iOS-Nutzer
DIE QUIZZE UND KARTEIKARTEN SIND SO NÜTZLICH UND ICH LIEBE Knowunity KI. ES IST AUCH BUCHSTÄBLICH WIE CHATGPT ABER SCHLAUER!! HAT MIR AUCH BEI MEINEN MASCARA-PROBLEMEN GEHOLFEN!! SOWIE BEI MEINEN ECHTEN FÄCHERN! NATÜRLICH 😍😁😲🤑💗✨🎀😮
Elisha
iOS-Nutzer
Diese App ist echt der Hammer. Ich finde Lernen so langweilig, aber diese App macht es so einfach, alles zu organisieren und dann kannst du die kostenlose KI bitten, dich abzufragen, so gut, und du kannst einfach deine eigenen Sachen hochladen. sehr empfehlenswert als jemand, der gerade Probeklausuren schreibt
Paul T
iOS-Nutzer
Clara
@cl_ko05
Deutschland lag 1945 in Trümmern und wurde von den Siegermächten komplett übernommen. Was dann passierte, veränderte unser Land für immer: Aus einem zerstörten Nazi-Staat entstanden zwei völlig verschiedene deutsche Staaten im Kalten Krieg.

Zugriff auf alle Dokumente
Verbessere deine Noten
Schließ dich Millionen Schülern an
Stell dir vor, dein ganzes Land existiert plötzlich nicht mehr: Genau das passierte Deutschland am 8. Mai 1945. Die absolute Besetzung durch die Alliierten (USA, Großbritannien, Frankreich und Sowjetunion) bedeutete das komplette Ende deutscher Macht.
Die Situation war dramatisch: Städte lagen in Schutt und Asche, Millionen waren obdachlos und hungerten. Über 12 Millionen Flüchtlinge strömten ins Land zurück. Das Geld war völlig wertlos - die Leute tauschten Zigaretten gegen Brot oder Schmuck gegen Kartoffeln.
Bei der Potsdamer Konferenz legten die Siegermächte fest, was mit Deutschland passieren sollte: Denazifizierung, Demilitarisierung, Dezentralisierung und Demokratisierung. Die berüchtigten "5 D's" sollten Deutschland komplett umkrempeln.
Wichtig zu wissen: Die Nürnberger Prozesse deckten die Nazi-Verbrechen vor der ganzen Welt auf und schufen ein neues Rechtsbewusstsein.

Zugriff auf alle Dokumente
Verbessere deine Noten
Schließ dich Millionen Schülern an
Nach Jahren der Nazi-Propaganda durften die Deutschen endlich wieder frei sprechen und schreiben. Die Alliierten kontrollierten anfangs alle Medien, gaben aber schrittweise die Kontrolle an deutsche Journalisten zurück - so entstand zum Beispiel die ARD.
Die Parteigründungen starteten sofort: SPD, CDU/CSU und FDP entstanden und prägten die deutsche Politik bis heute. Ihre Wahlplakate zeigen, worum es ging: Raus aus dem Elend, Gleichberechtigung und demokratische Werte.
Im Westen schlossen sich die drei Besatzungszonen zur Trizone zusammen. Die Währungsreform 1948 brachte die Deutsche Mark - endlich war das Geld wieder etwas wert! Das war die Grundlage für den Marshall-Plan und den späteren Wirtschaftsaufschwung.
Im Osten hatte die Sowjetunion ganz andere Pläne: Die SMAD sollte Deutschland sozialistisch umbauen. 1946 zwangen sie SPD und KPD zur SED zusammen - ein Schritt Richtung Teilung.
Merke dir: Die unterschiedlichen Ziele der Besatzungsmächte führten direkt zur deutschen Teilung.

Zugriff auf alle Dokumente
Verbessere deine Noten
Schließ dich Millionen Schülern an
Die Berliner Blockade 1948-1949 war der erste große Konflikt des Kalten Krieges auf deutschem Boden. Stalin sperrte alle Wege nach West-Berlin ab, aber die Luftbrücke der Amerikaner und Briten rettete die Stadt vor dem Verhungern.
Der Kalter Krieg teilte Deutschland und die Welt: Hier Demokratie und Freiheit (Westen), dort Kommunismus und Diktatur (Osten). Die Truman-Doktrin versprach allen freien Staaten Hilfe gegen die kommunistische Bedrohung.
1949 bekam Westdeutschland das Grundgesetz - mit Grundrechten wie Meinungsfreiheit, Religionsfreiheit und dem Recht auf Leben. Die Gewaltenteilung in Legislative, Exekutive und Judikative sicherte die Demokratie ab.
Der Marshall-Plan (1948-1952) pumpte Milliarden in den Wiederaufbau: Rohstoffe, Lebensmittel und Kredite ließen das "Wirtschaftswunder" entstehen. Fast alle beteiligten Länder erlebten einen unglaublichen Nachkriegsboom.
Das Wichtigste: Aus der totalen Zerstörung entstand dank amerikanischer Hilfe eine stabile Demokratie und Wirtschaftsmacht.

Zugriff auf alle Dokumente
Verbessere deine Noten
Schließ dich Millionen Schülern an
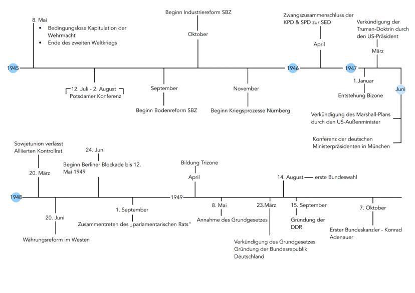
Diese Zeitleiste zeigt dir, wie schnell sich alles entwickelte: Vom totalen Zusammenbruch 1945 bis zur Gründung zweier deutscher Staaten 1949 vergingen nur vier Jahre!
Die Schlüsselmomente: Mai 1945 Kapitulation, Potsdamer Konferenz im Sommer, erste Reformen in den Besatzungszonen. 1946 entstand die SED durch Zwang, 1947 die Truman-Doktrin und der Marshall-Plan.
1948 war das entscheidende Jahr: Währungsreform im Juni, Berliner Blockade als Reaktion, Trizone und parlamentarischer Rat. 1949 dann die Geburt beider deutscher Staaten - BRD im Mai, DDR im Oktober.
Konrad Adenauer wurde erster Bundeskanzler und prägte die frühe Bundesrepublik entscheidend. Die erste Bundestagswahl zeigte: Die Deutschen wollten Demokratie und Westbindung.
Lern-Tipp: Diese Daten sind prüfungsrelevant - präge dir die wichtigsten Jahreszahlen gut ein!

Zugriff auf alle Dokumente
Verbessere deine Noten
Schließ dich Millionen Schülern an
Diese Prüfungsfragen decken alle wichtigen Themen ab und zeigen dir, was in Tests drankommen kann. Du solltest politische, wirtschaftliche und gesellschaftliche Veränderungen erklären können.
Besonders wichtig: Der Vergleich zwischen BRD und DDR, die Rolle der Alliierten und die Bedeutung des Kalten Krieges für Deutschland. Auch die Aufarbeitung der NS-Zeit und spätere Entwicklungen wie die Ostpolitik sind zentrale Themen.
Die Fragen verlangen oft Analyse und Bewertung - nicht nur Faktenwissen. Du musst Zusammenhänge erkennen und eigene Urteile begründen können.
Praxis-Tipp: Übe das Vergleichen (BRD vs. DDR), das Erklären von Ursachen und Folgen und das Bewerten historischer Entscheidungen. So meisterst du jede mündliche Prüfung!
Erfolgs-Strategie: Konzentriere dich auf die großen Linien und Wendepunkte - Details kannst du dir leichter merken, wenn du das große Bild verstehst.
Unser KI-Begleiter ist ein speziell für Schüler entwickeltes KI-Tool, das mehr als nur Antworten bietet. Basierend auf Millionen von Knowunity-Inhalten liefert er relevante Informationen, personalisierte Lernpläne, Quizze und Inhalte direkt im Chat und passt sich deinem individuellen Lernweg an.
Du kannst die App im Google Play Store und im Apple App Store herunterladen.
Genau! Genieße kostenlosen Zugang zu Lerninhalten, vernetze dich mit anderen Schülern und hol dir sofortige Hilfe – alles direkt auf deinem Handy.
39
Smart Tools NEU
Verwandle diesen Lernzettel in: ✓ 50+ Übungsfragen ✓ Interaktive Karteikarten ✓ Komplette Probeklausur ✓ Aufsatzgliederungen
Erforschen Sie die ideologischen Elemente des Nationalsozialismus, einschließlich Rassentheorien, Antisemitismus und das Führerprinzip. Diese Zusammenfassung bietet einen Überblick über die zentralen Konzepte der NS-Weltanschauung und deren Auswirkungen auf die Gesellschaft und Politik im Dritten Reich. Ideal für Studierende der Geschichte und Politikwissenschaft.
Diese Analyse untersucht die Theorien von Peter Heather und Walter Pohl über den Untergang des Römischen Reiches, insbesondere die Rolle der Völkerwanderung und interne Machtkämpfe. Die Studie beleuchtet, wie die Invasionen germanischer Stämme und die Zersetzung der zentralen Autorität zur Desintegration des Westreichs führten. Ideal für Studierende der römischen Geschichte und Politikwissenschaft.
Diese Zusammenfassung behandelt die zentralen Themen der Restaurationszeit und des Vormärz in Deutschland, einschließlich des Wiener Kongresses, der national-liberalen Bewegungen, des Wartburgfestes und des Hambacher Festes. Sie bietet einen Überblick über die politischen Entwicklungen bis zur Revolution von 1848 und beleuchtet die Rolle von Nationalismus und Nation im frühen 19. Jahrhundert. Ideal für die Vorbereitung auf Geschichtsklausuren.
Entdecken Sie die Prinzipien des Aufgeklärten Absolutismus unter Friedrich II. von Preußen. Diese Zusammenfassung behandelt die Rolle der Aufklärung, die Veränderungen in der Herrschaftsstruktur und die Auswirkungen auf die Gesellschaft. Erfahren Sie, wie Friedrich II. als 'der alte Fritz' die Ideen der Aufklärung umsetzte und Preußen zu einer Großmacht formte. Ideal für Studierende der Geschichte und Politikwissenschaft.
Dieser Lernzettel bietet eine umfassende Analyse der Solonischen und Kleisthenischen Reformen in Athen. Er behandelt die sozialen und politischen Herausforderungen der damaligen Zeit, die Rolle der Aristokratie und die Entwicklung der athenischen Demokratie. Ideal für Oberstufenschüler, die sich auf Klausuren vorbereiten. Enthält auch eine Diskussion über die Relevanz der athenischen Demokratie für moderne demokratische Systeme.
Diese Zusammenfassung behandelt die zentralen Aspekte der nationalsozialistischen Wirtschaftspolitik, einschließlich der Maßnahmen zur Arbeitsbeschaffung, Rüstungsindustrie und Autarkie. Erfahren Sie, wie die Nationalsozialisten die Arbeitslosigkeit drastisch reduzierten und welche finanziellen Strategien sie einsetzten, um ihre Ziele zu erreichen. Ideal für das Prüfungstraining im Geschichts-Abitur.
App Store
Google Play
Die App ist sehr einfach zu bedienen und gut gestaltet. Ich habe bisher alles gefunden, wonach ich gesucht habe, und konnte viel aus den Präsentationen lernen! Ich werde die App definitiv für ein Schulprojekt nutzen! Und natürlich hilft sie auch sehr als Inspiration.
Stefan S
iOS-Nutzer
Diese App ist wirklich super. Es gibt so viele Lernzettel und Hilfen [...]. Mein Problemfach ist zum Beispiel Französisch und die App hat so viele Möglichkeiten zur Hilfe. Dank dieser App habe ich mich in Französisch verbessert. Ich würde sie jedem empfehlen.
Samantha Klich
Android-Nutzerin
Wow, ich bin wirklich begeistert. Ich habe die App einfach mal ausprobiert, weil ich sie schon oft beworben gesehen habe und war absolut beeindruckt. Diese App ist DIE HILFE, die man für die Schule braucht und vor allem bietet sie so viele Dinge wie Übungen und Lernzettel, die mir persönlich SEHR geholfen haben.
Anna
iOS-Nutzerin
Beste App der Welt! Keine Worte, weil sie einfach zu gut ist
Thomas R
iOS-Nutzer
Einfach genial. Lässt mich 10x besser lernen, diese App ist eine glatte 10/10. Ich empfehle sie jedem. Ich kann Lernzettel anschauen und suchen. Ich kann sie im Fachordner speichern. Ich kann sie jederzeit wiederholen, wenn ich zurückkomme. Wenn du diese App noch nicht ausprobiert hast, verpasst du wirklich was.
Basil
Android-Nutzer
Diese App hat mich so viel selbstbewusster in meiner Klausurvorbereitung gemacht, nicht nur durch die Stärkung meines Selbstvertrauens durch die Features, die es dir ermöglichen, dich mit anderen zu vernetzen und dich weniger allein zu fühlen, sondern auch durch die Art, wie die App selbst darauf ausgerichtet ist, dass du dich besser fühlst. Sie ist einfach zu bedienen, macht Spaß und hilft jedem, der in irgendeiner Weise Schwierigkeiten hat.
David K
iOS-Nutzer
Die App ist einfach super! Ich muss nur das Thema in die Suche eingeben und bekomme sofort eine Antwort. Ich muss nicht mehr 10 YouTube-Videos schauen, um etwas zu verstehen, und spare dadurch richtig viel Zeit. Sehr empfehlenswert!
Sudenaz Ocak
Android-Nutzerin
In der Schule war ich echt schlecht in Mathe, aber dank der App bin ich jetzt besser geworden. Ich bin so dankbar, dass ihr die App gemacht habt.
Greenlight Bonnie
Android-Nutzerin
sehr zuverlässige App, um deine Ideen in Mathe, Englisch und anderen verwandten Themen zu verbessern. bitte nutze diese App, wenn du in bestimmten Bereichen Schwierigkeiten hast, diese App ist dafür der Schlüssel. wünschte, ich hätte früher eine Bewertung geschrieben. und sie ist auch kostenlos, also mach dir darüber keine Sorgen.
Rohan U
Android-Nutzer
Ich weiß, dass viele Apps gefälschte Accounts nutzen, um ihre Bewertungen zu pushen, aber diese App verdient das alles. Ursprünglich hatte ich eine 4 in meinen Englisch-Klausuren und dieses Mal habe ich eine 2 bekommen. Ich wusste erst drei Tage vor der Klausur von dieser App und sie hat mir SEHR geholfen. Bitte vertrau mir wirklich und nutze sie, denn ich bin sicher, dass auch du Fortschritte sehen wirst.
Xander S
iOS-Nutzer
DIE QUIZZE UND KARTEIKARTEN SIND SO NÜTZLICH UND ICH LIEBE Knowunity KI. ES IST AUCH BUCHSTÄBLICH WIE CHATGPT ABER SCHLAUER!! HAT MIR AUCH BEI MEINEN MASCARA-PROBLEMEN GEHOLFEN!! SOWIE BEI MEINEN ECHTEN FÄCHERN! NATÜRLICH 😍😁😲🤑💗✨🎀😮
Elisha
iOS-Nutzer
Diese App ist echt der Hammer. Ich finde Lernen so langweilig, aber diese App macht es so einfach, alles zu organisieren und dann kannst du die kostenlose KI bitten, dich abzufragen, so gut, und du kannst einfach deine eigenen Sachen hochladen. sehr empfehlenswert als jemand, der gerade Probeklausuren schreibt
Paul T
iOS-Nutzer
Die App ist sehr einfach zu bedienen und gut gestaltet. Ich habe bisher alles gefunden, wonach ich gesucht habe, und konnte viel aus den Präsentationen lernen! Ich werde die App definitiv für ein Schulprojekt nutzen! Und natürlich hilft sie auch sehr als Inspiration.
Stefan S
iOS-Nutzer
Diese App ist wirklich super. Es gibt so viele Lernzettel und Hilfen [...]. Mein Problemfach ist zum Beispiel Französisch und die App hat so viele Möglichkeiten zur Hilfe. Dank dieser App habe ich mich in Französisch verbessert. Ich würde sie jedem empfehlen.
Samantha Klich
Android-Nutzerin
Wow, ich bin wirklich begeistert. Ich habe die App einfach mal ausprobiert, weil ich sie schon oft beworben gesehen habe und war absolut beeindruckt. Diese App ist DIE HILFE, die man für die Schule braucht und vor allem bietet sie so viele Dinge wie Übungen und Lernzettel, die mir persönlich SEHR geholfen haben.
Anna
iOS-Nutzerin
Beste App der Welt! Keine Worte, weil sie einfach zu gut ist
Thomas R
iOS-Nutzer
Einfach genial. Lässt mich 10x besser lernen, diese App ist eine glatte 10/10. Ich empfehle sie jedem. Ich kann Lernzettel anschauen und suchen. Ich kann sie im Fachordner speichern. Ich kann sie jederzeit wiederholen, wenn ich zurückkomme. Wenn du diese App noch nicht ausprobiert hast, verpasst du wirklich was.
Basil
Android-Nutzer
Diese App hat mich so viel selbstbewusster in meiner Klausurvorbereitung gemacht, nicht nur durch die Stärkung meines Selbstvertrauens durch die Features, die es dir ermöglichen, dich mit anderen zu vernetzen und dich weniger allein zu fühlen, sondern auch durch die Art, wie die App selbst darauf ausgerichtet ist, dass du dich besser fühlst. Sie ist einfach zu bedienen, macht Spaß und hilft jedem, der in irgendeiner Weise Schwierigkeiten hat.
David K
iOS-Nutzer
Die App ist einfach super! Ich muss nur das Thema in die Suche eingeben und bekomme sofort eine Antwort. Ich muss nicht mehr 10 YouTube-Videos schauen, um etwas zu verstehen, und spare dadurch richtig viel Zeit. Sehr empfehlenswert!
Sudenaz Ocak
Android-Nutzerin
In der Schule war ich echt schlecht in Mathe, aber dank der App bin ich jetzt besser geworden. Ich bin so dankbar, dass ihr die App gemacht habt.
Greenlight Bonnie
Android-Nutzerin
sehr zuverlässige App, um deine Ideen in Mathe, Englisch und anderen verwandten Themen zu verbessern. bitte nutze diese App, wenn du in bestimmten Bereichen Schwierigkeiten hast, diese App ist dafür der Schlüssel. wünschte, ich hätte früher eine Bewertung geschrieben. und sie ist auch kostenlos, also mach dir darüber keine Sorgen.
Rohan U
Android-Nutzer
Ich weiß, dass viele Apps gefälschte Accounts nutzen, um ihre Bewertungen zu pushen, aber diese App verdient das alles. Ursprünglich hatte ich eine 4 in meinen Englisch-Klausuren und dieses Mal habe ich eine 2 bekommen. Ich wusste erst drei Tage vor der Klausur von dieser App und sie hat mir SEHR geholfen. Bitte vertrau mir wirklich und nutze sie, denn ich bin sicher, dass auch du Fortschritte sehen wirst.
Xander S
iOS-Nutzer
DIE QUIZZE UND KARTEIKARTEN SIND SO NÜTZLICH UND ICH LIEBE Knowunity KI. ES IST AUCH BUCHSTÄBLICH WIE CHATGPT ABER SCHLAUER!! HAT MIR AUCH BEI MEINEN MASCARA-PROBLEMEN GEHOLFEN!! SOWIE BEI MEINEN ECHTEN FÄCHERN! NATÜRLICH 😍😁😲🤑💗✨🎀😮
Elisha
iOS-Nutzer
Diese App ist echt der Hammer. Ich finde Lernen so langweilig, aber diese App macht es so einfach, alles zu organisieren und dann kannst du die kostenlose KI bitten, dich abzufragen, so gut, und du kannst einfach deine eigenen Sachen hochladen. sehr empfehlenswert als jemand, der gerade Probeklausuren schreibt
Paul T
iOS-Nutzer