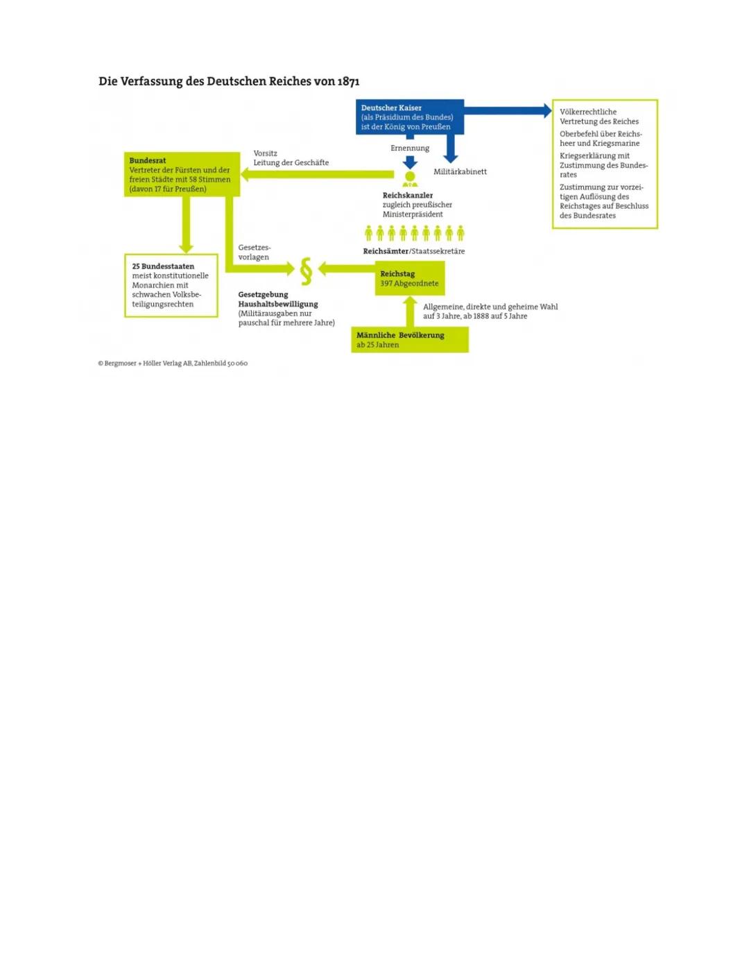
Deutschland 1848-1871
alle Infos zur Situation in Deutschland von 1848-1871




















Wir dachten schon, du fragst nie...
Was ist der Knowunity KI-Begleiter?
Unser KI-Begleiter ist ein speziell für Schüler entwickeltes KI-Tool, das mehr als nur Antworten bietet. Basierend auf Millionen von Knowunity-Inhalten liefert er relevante Informationen, personalisierte Lernpläne, Quizze und Inhalte direkt im Chat und passt sich deinem individuellen Lernweg an.
Wo kann ich die Knowunity-App herunterladen?
Du kannst die App im Google Play Store und im Apple App Store herunterladen.
Ist Knowunity wirklich kostenlos?
Genau! Genieße kostenlosen Zugang zu Lerninhalten, vernetze dich mit anderen Schülern und hol dir sofortige Hilfe – alles direkt auf deinem Handy.
Ähnlicher Inhalt
Beliebtester Inhalt: Deutsche Revolution 1848/49
9Vormärz und Kaiserreich
Erforschen Sie die entscheidenden Ereignisse von der napoleonischen Herrschaft bis zur Gründung des Deutschen Kaiserreichs. Diese Zusammenfassung behandelt die Preußischen Reformen von 1807, die Restauration, den Wiener Kongress, den Deutschen Bund, die Märzrevolution von 1848/49, die Frankfurter Nationalversammlung und die Paulskirchenverfassung sowie die Ursachen des Scheiterns der Revolution. Ideal für Abiturienten, die sich auf die Geschichte vorbereiten.
Deutsche Revolution 1848: Ursachen & Folgen
Erforschen Sie die Deutsche Revolution von 1848 mit einem detaillierten Überblick über ihre Ursachen, den Verlauf und die entscheidenden Folgen. Diese umfassende Analyse behandelt die Karlsbader Beschlüsse, die Paulskirchenverfassung und die Rolle des Bürgertums. Ideal für Studierende der Geschichte, die sich mit der Entstehung des deutschen Nationalstaates und den politischen Bewegungen des 19. Jahrhunderts auseinandersetzen. (15 Seiten)
Ereignisse Deutschlands 1813-1966
Entdecken Sie die entscheidenden Ereignisse in der deutschen Geschichte von der Deutschen Revolution bis zur Gründung der Bundesrepublik Deutschland. Diese Übersicht umfasst wichtige Meilensteine wie die Gründung des Deutschen Kaiserreichs, den Ersten Weltkrieg, die Weimarer Republik, den Nationalsozialismus und die Teilung Deutschlands. Ideal für das Abitur und zur Vorbereitung auf Prüfungen.
Historischer Zeitstrahl 1815-1990
Dieser umfassende Zeitstrahl bietet eine detaillierte Übersicht über die wichtigsten Ereignisse der deutschen Geschichte von 1815 bis 1990. Er umfasst zentrale Themen wie die Gründung des Deutschen Kaiserreichs, die Weimarer Republik, die Weltkriege, die Teilung Deutschlands sowie die Wiedervereinigung. Ideal für Schüler und Studierende, die sich auf Prüfungen vorbereiten oder ihr Wissen über die deutsche Geschichte vertiefen möchten.
Historischer Zeitstrahl 1789-2001
Entdecken Sie alle bedeutenden Ereignisse der deutschen Geschichte von 1789 bis 2001 in einem übersichtlichen Zeitstrahl. Wichtige Daten sind farblich hervorgehoben, um zentrale Themen wie die deutsche Teilung, die Weimarer Republik und die Neue Ostpolitik zu verdeutlichen. Ideal für Studierende der Geschichte und zur Vorbereitung auf Prüfungen.
Vormärz und Revolution 1815-1848
Dieser Lernzettel bietet eine umfassende Übersicht über die politischen Strömungen und Ereignisse des Vormärz und der Deutschen Revolution von 1815 bis 1848. Er behandelt die Hintergründe der Französischen Revolution, den Wiener Kongress, die Karlsbader Beschlüsse sowie die Entwicklung von Nationalismus, Liberalismus und Sozialismus. Ideal für die Vorbereitung auf die erste Klausur im Geschichtsleistungskurs (Q1).
Deutschland 1815-1849
Wiener Kongress, Nationalismus/Liberalismus, Wartburgfest, Karlsbader Beschlüsse, Hambacher Fest, Krisen vor 1848, Revolutionen 1848/49, erste deutsche Nationalversammlung, Verfassung der Paulskirche, Überblick Deutschland 1815-1849
Deutsches Kaiserreich im 19. Jh.
Erforschen Sie die Entstehung des Deutschen Kaiserreichs, Bismarcks Innen- und Außenpolitik sowie die gesellschaftlichen Veränderungen, einschließlich Militarismus, Antisemitismus und der Rolle der Frauen. Diese Zusammenfassung bietet einen umfassenden Überblick über die politischen und sozialen Strömungen des 19. Jahrhunderts in Deutschland.
Deutsche Revolution 1848/49
Entdecken Sie die Schlüsselaspekte der Deutschen Revolution 1848/49, einschließlich der Ursachen, der Märzrevolution, der Paulskirchenverfassung und der Auswirkungen auf die deutsche Nation. Diese Zusammenfassung bietet einen klaren Überblick über die politischen Bewegungen, die zur Bildung eines Nationalstaates führten, und die Herausforderungen, die die Revolution prägten. Ideal für die Vorbereitung auf Klausuren und das Verständnis der deutschen Geschichte.
Beliebtester Inhalt in Geschichte
9Russische Revolution - Geschichte LK Abi 2026
Lernzettel zur Russischen Revolution anhand des KC für das Niedersachensen Abitur w026
Wichtige Ereignisse der deutschen Geschichte
Diese Zusammenfassung bietet einen umfassenden Überblick über zentrale Ereignisse der deutschen Geschichte von den Napoleonischen Kriegen bis zur Wiedervereinigung. Sie behandelt Themen wie die Weimarer Republik, den Nationalsozialismus, den Ersten und Zweiten Weltkrieg sowie die Gründung der Bundesrepublik Deutschland. Ideal zur Vorbereitung auf das Abitur in Geschichte. Enthält wichtige Konzepte wie den Versailler Vertrag, die Revolution von 1848, die Rolle Bismarcks und die Entwicklung der BRD und DDR.
Russische Revolutionen, Lernzettel für Abitur 2025 Niedersachsen Geschichte LK
Sehr detaillierter Lernzettel zum Rahmenthema Q1: Russische Revolutionen
Weimarer Republik: Aufstieg und Fall
Erforschen Sie die Schlüsselereignisse der Weimarer Republik, einschließlich der Novemberrevolution, der Weimarer Verfassung, der Krisenjahre und der Außenpolitik. Diese Zusammenfassung bietet einen Überblick über die Gründe für das Scheitern der Republik und den Aufstieg der NSDAP. Ideal für Studierende der Geschichte und Politikwissenschaft.
Geschichte Abitur: Russische Revolution
Ausgangslage Zatenherrschaft (u.a. Krim-Krieg, Bauernbefreiung, Japan), Revolution 1905 (Blutsonntag, Oktobermanifest), WK1, Februar-& Oktoberrevolution, Bürgerkrieg, Mythos, Revolutionstheorien
Chinas Weg zur Republik
Diese Zusammenfassung behandelt die entscheidenden Ereignisse in Chinas Geschichte bis zur Gründung der Republik. Themen sind die Qing-Dynastie, der Konfuzianismus, die Opiumkriege, Reformversuche, die Taiping-Rebellion und der Einfluss des Imperialismus. Ideal für das Abitur 2024 in Niedersachsen.
Chinas Weg zur Modernisierung
Erforschen Sie die entscheidenden Ereignisse in Chinas Geschichte, einschließlich der Reformen der hundert Tage, der Opiumkriege, der Boxerbewegung und der Open-Door-Policy. Diese Zusammenfassung bietet einen Überblick über die Qing-Dynastie, den Einfluss des Konfuzianismus und die Herausforderungen durch imperialistische Mächte. Ideal für das Abitur und das Verständnis der komplexen Beziehungen zwischen China und dem Westen.
Abitur Geschichte 2023: Wichtige Themen
Entdecken Sie die zentralen Themen für das Abitur 2023 in Geschichte (GK NRW). Diese Zusammenfassung umfasst die wichtigsten Ereignisse, von den Weltkriegen über die Weimarer Republik bis hin zur Nachkriegszeit und der deutschen Teilung. Ideal für eine gezielte Prüfungsvorbereitung. Themen: Nationalsozialismus, Euthanasie, Friedliche Revolution, Potsdamer Abkommen, und mehr.
Krisen der Weimarer Republik
Dieser Lernzettel bietet eine umfassende Übersicht über die Krisenjahre der Weimarer Republik, insbesondere das Krisenjahr 1923. Er behandelt die Ruhrbesetzung, Hyperinflation, den Hitlerputsch sowie die politischen Unruhen und die Rolle der verschiedenen Parteien. Ideal für Studierende, die sich auf Prüfungen vorbereiten oder ein tieferes Verständnis der politischen Entwicklungen in Deutschland zwischen den beiden Weltkriegen erlangen möchten.
Beliebtester Inhalt
9Der zerbrochene Krug
Szenenzusammenfassunfen, Figurenkonstellationen, Aufbau des Stücks, Sprache und Stilbesonderheiten, Aussageabsicht, Thematik, Interpretation
Der zerbrochene Krug von Heinrich von Kleist
Hier steht so ziemlich alles drinnen von Zusammenfassungen der einzelnen Auftritte bis hin zu den einzelnen Perosn und noch einiges mehr
Der zerbrochne Krug
Ausführliche Lernzettel zu: Basisdaten, Handlung, ausführliche Zusammenfassungen der Auftritte, zentrale Themen, Symbolische Bedeutung, Merkmale der Komödie
Heimsuchung_JennyErpenbeck_Abitur
Zusammenfassungen für jedes Kapitel, Analysen und Zitate
Abilernzettel Heimsuchung 2025
Figurenkonstellation, Kapitel Zusammenfassung, Charaktere, Motive, Deutungsansätze,
Der zerbrochene Krug: Analyse
Diese umfassende Analyse von 'Der zerbrochene Krug' von Heinrich von Kleist bietet eine detaillierte Kapitelzusammenfassung, Charakterisierungen, historische Kontexte, sowie den Aufbau und die sprachlichen Merkmale des Dramas. Ideal für Studierende, die sich auf Prüfungen vorbereiten oder tiefere Einblicke in Kleists Werk gewinnen möchten.
Englisch LK Abitur 2025
Komplette Englisch LK Abi Zusammenfassung 2025
Heimsuchung - Jenny Erpenbeck
Inhalt, Entstehung und Quellen, Figuren, Geschichtliche Hintergründe, Motive, Erzählstruktur/- stil
Charaktere aus Heimsuchung von Jenny Erpenbeck
Mindmap, Allgemeines, Verlauf
Findest du nicht, was du suchst? Entdecke andere Fächer.
Schüler lieben uns — und du auch.
Die App ist sehr einfach zu bedienen und gut gestaltet. Ich habe bisher alles gefunden, wonach ich gesucht habe, und konnte viel aus den Präsentationen lernen! Ich werde die App definitiv für ein Schulprojekt nutzen! Und natürlich hilft sie auch sehr als Inspiration.
Diese App ist wirklich super. Es gibt so viele Lernzettel und Hilfen [...]. Mein Problemfach ist zum Beispiel Französisch und die App hat so viele Möglichkeiten zur Hilfe. Dank dieser App habe ich mich in Französisch verbessert. Ich würde sie jedem empfehlen.
Wow, ich bin wirklich begeistert. Ich habe die App einfach mal ausprobiert, weil ich sie schon oft beworben gesehen habe und war absolut beeindruckt. Diese App ist DIE HILFE, die man für die Schule braucht und vor allem bietet sie so viele Dinge wie Übungen und Lernzettel, die mir persönlich SEHR geholfen haben.
Deutschland 1848-1871
alle Infos zur Situation in Deutschland von 1848-1871

Melde dich an, um den Inhalt zu sehen. Kostenlos!
- Zugriff auf alle Dokumente
- Verbessere deine Noten
- Schließ dich Millionen Schülern an

Melde dich an, um den Inhalt zu sehen. Kostenlos!
- Zugriff auf alle Dokumente
- Verbessere deine Noten
- Schließ dich Millionen Schülern an

Melde dich an, um den Inhalt zu sehen. Kostenlos!
- Zugriff auf alle Dokumente
- Verbessere deine Noten
- Schließ dich Millionen Schülern an

Melde dich an, um den Inhalt zu sehen. Kostenlos!
- Zugriff auf alle Dokumente
- Verbessere deine Noten
- Schließ dich Millionen Schülern an

Melde dich an, um den Inhalt zu sehen. Kostenlos!
- Zugriff auf alle Dokumente
- Verbessere deine Noten
- Schließ dich Millionen Schülern an

Melde dich an, um den Inhalt zu sehen. Kostenlos!
- Zugriff auf alle Dokumente
- Verbessere deine Noten
- Schließ dich Millionen Schülern an

Melde dich an, um den Inhalt zu sehen. Kostenlos!
- Zugriff auf alle Dokumente
- Verbessere deine Noten
- Schließ dich Millionen Schülern an

Melde dich an, um den Inhalt zu sehen. Kostenlos!
- Zugriff auf alle Dokumente
- Verbessere deine Noten
- Schließ dich Millionen Schülern an

Melde dich an, um den Inhalt zu sehen. Kostenlos!
- Zugriff auf alle Dokumente
- Verbessere deine Noten
- Schließ dich Millionen Schülern an

Melde dich an, um den Inhalt zu sehen. Kostenlos!
- Zugriff auf alle Dokumente
- Verbessere deine Noten
- Schließ dich Millionen Schülern an
Wir dachten schon, du fragst nie...
Was ist der Knowunity KI-Begleiter?
Unser KI-Begleiter ist ein speziell für Schüler entwickeltes KI-Tool, das mehr als nur Antworten bietet. Basierend auf Millionen von Knowunity-Inhalten liefert er relevante Informationen, personalisierte Lernpläne, Quizze und Inhalte direkt im Chat und passt sich deinem individuellen Lernweg an.
Wo kann ich die Knowunity-App herunterladen?
Du kannst die App im Google Play Store und im Apple App Store herunterladen.
Ist Knowunity wirklich kostenlos?
Genau! Genieße kostenlosen Zugang zu Lerninhalten, vernetze dich mit anderen Schülern und hol dir sofortige Hilfe – alles direkt auf deinem Handy.
Ähnlicher Inhalt
Beliebtester Inhalt: Deutsche Revolution 1848/49
9Vormärz und Kaiserreich
Erforschen Sie die entscheidenden Ereignisse von der napoleonischen Herrschaft bis zur Gründung des Deutschen Kaiserreichs. Diese Zusammenfassung behandelt die Preußischen Reformen von 1807, die Restauration, den Wiener Kongress, den Deutschen Bund, die Märzrevolution von 1848/49, die Frankfurter Nationalversammlung und die Paulskirchenverfassung sowie die Ursachen des Scheiterns der Revolution. Ideal für Abiturienten, die sich auf die Geschichte vorbereiten.
Deutsche Revolution 1848: Ursachen & Folgen
Erforschen Sie die Deutsche Revolution von 1848 mit einem detaillierten Überblick über ihre Ursachen, den Verlauf und die entscheidenden Folgen. Diese umfassende Analyse behandelt die Karlsbader Beschlüsse, die Paulskirchenverfassung und die Rolle des Bürgertums. Ideal für Studierende der Geschichte, die sich mit der Entstehung des deutschen Nationalstaates und den politischen Bewegungen des 19. Jahrhunderts auseinandersetzen. (15 Seiten)
Ereignisse Deutschlands 1813-1966
Entdecken Sie die entscheidenden Ereignisse in der deutschen Geschichte von der Deutschen Revolution bis zur Gründung der Bundesrepublik Deutschland. Diese Übersicht umfasst wichtige Meilensteine wie die Gründung des Deutschen Kaiserreichs, den Ersten Weltkrieg, die Weimarer Republik, den Nationalsozialismus und die Teilung Deutschlands. Ideal für das Abitur und zur Vorbereitung auf Prüfungen.
Historischer Zeitstrahl 1815-1990
Dieser umfassende Zeitstrahl bietet eine detaillierte Übersicht über die wichtigsten Ereignisse der deutschen Geschichte von 1815 bis 1990. Er umfasst zentrale Themen wie die Gründung des Deutschen Kaiserreichs, die Weimarer Republik, die Weltkriege, die Teilung Deutschlands sowie die Wiedervereinigung. Ideal für Schüler und Studierende, die sich auf Prüfungen vorbereiten oder ihr Wissen über die deutsche Geschichte vertiefen möchten.
Historischer Zeitstrahl 1789-2001
Entdecken Sie alle bedeutenden Ereignisse der deutschen Geschichte von 1789 bis 2001 in einem übersichtlichen Zeitstrahl. Wichtige Daten sind farblich hervorgehoben, um zentrale Themen wie die deutsche Teilung, die Weimarer Republik und die Neue Ostpolitik zu verdeutlichen. Ideal für Studierende der Geschichte und zur Vorbereitung auf Prüfungen.
Vormärz und Revolution 1815-1848
Dieser Lernzettel bietet eine umfassende Übersicht über die politischen Strömungen und Ereignisse des Vormärz und der Deutschen Revolution von 1815 bis 1848. Er behandelt die Hintergründe der Französischen Revolution, den Wiener Kongress, die Karlsbader Beschlüsse sowie die Entwicklung von Nationalismus, Liberalismus und Sozialismus. Ideal für die Vorbereitung auf die erste Klausur im Geschichtsleistungskurs (Q1).
Deutschland 1815-1849
Wiener Kongress, Nationalismus/Liberalismus, Wartburgfest, Karlsbader Beschlüsse, Hambacher Fest, Krisen vor 1848, Revolutionen 1848/49, erste deutsche Nationalversammlung, Verfassung der Paulskirche, Überblick Deutschland 1815-1849
Deutsches Kaiserreich im 19. Jh.
Erforschen Sie die Entstehung des Deutschen Kaiserreichs, Bismarcks Innen- und Außenpolitik sowie die gesellschaftlichen Veränderungen, einschließlich Militarismus, Antisemitismus und der Rolle der Frauen. Diese Zusammenfassung bietet einen umfassenden Überblick über die politischen und sozialen Strömungen des 19. Jahrhunderts in Deutschland.
Deutsche Revolution 1848/49
Entdecken Sie die Schlüsselaspekte der Deutschen Revolution 1848/49, einschließlich der Ursachen, der Märzrevolution, der Paulskirchenverfassung und der Auswirkungen auf die deutsche Nation. Diese Zusammenfassung bietet einen klaren Überblick über die politischen Bewegungen, die zur Bildung eines Nationalstaates führten, und die Herausforderungen, die die Revolution prägten. Ideal für die Vorbereitung auf Klausuren und das Verständnis der deutschen Geschichte.
Beliebtester Inhalt in Geschichte
9Russische Revolution - Geschichte LK Abi 2026
Lernzettel zur Russischen Revolution anhand des KC für das Niedersachensen Abitur w026
Wichtige Ereignisse der deutschen Geschichte
Diese Zusammenfassung bietet einen umfassenden Überblick über zentrale Ereignisse der deutschen Geschichte von den Napoleonischen Kriegen bis zur Wiedervereinigung. Sie behandelt Themen wie die Weimarer Republik, den Nationalsozialismus, den Ersten und Zweiten Weltkrieg sowie die Gründung der Bundesrepublik Deutschland. Ideal zur Vorbereitung auf das Abitur in Geschichte. Enthält wichtige Konzepte wie den Versailler Vertrag, die Revolution von 1848, die Rolle Bismarcks und die Entwicklung der BRD und DDR.
Russische Revolutionen, Lernzettel für Abitur 2025 Niedersachsen Geschichte LK
Sehr detaillierter Lernzettel zum Rahmenthema Q1: Russische Revolutionen
Weimarer Republik: Aufstieg und Fall
Erforschen Sie die Schlüsselereignisse der Weimarer Republik, einschließlich der Novemberrevolution, der Weimarer Verfassung, der Krisenjahre und der Außenpolitik. Diese Zusammenfassung bietet einen Überblick über die Gründe für das Scheitern der Republik und den Aufstieg der NSDAP. Ideal für Studierende der Geschichte und Politikwissenschaft.
Geschichte Abitur: Russische Revolution
Ausgangslage Zatenherrschaft (u.a. Krim-Krieg, Bauernbefreiung, Japan), Revolution 1905 (Blutsonntag, Oktobermanifest), WK1, Februar-& Oktoberrevolution, Bürgerkrieg, Mythos, Revolutionstheorien
Chinas Weg zur Republik
Diese Zusammenfassung behandelt die entscheidenden Ereignisse in Chinas Geschichte bis zur Gründung der Republik. Themen sind die Qing-Dynastie, der Konfuzianismus, die Opiumkriege, Reformversuche, die Taiping-Rebellion und der Einfluss des Imperialismus. Ideal für das Abitur 2024 in Niedersachsen.
Chinas Weg zur Modernisierung
Erforschen Sie die entscheidenden Ereignisse in Chinas Geschichte, einschließlich der Reformen der hundert Tage, der Opiumkriege, der Boxerbewegung und der Open-Door-Policy. Diese Zusammenfassung bietet einen Überblick über die Qing-Dynastie, den Einfluss des Konfuzianismus und die Herausforderungen durch imperialistische Mächte. Ideal für das Abitur und das Verständnis der komplexen Beziehungen zwischen China und dem Westen.
Abitur Geschichte 2023: Wichtige Themen
Entdecken Sie die zentralen Themen für das Abitur 2023 in Geschichte (GK NRW). Diese Zusammenfassung umfasst die wichtigsten Ereignisse, von den Weltkriegen über die Weimarer Republik bis hin zur Nachkriegszeit und der deutschen Teilung. Ideal für eine gezielte Prüfungsvorbereitung. Themen: Nationalsozialismus, Euthanasie, Friedliche Revolution, Potsdamer Abkommen, und mehr.
Krisen der Weimarer Republik
Dieser Lernzettel bietet eine umfassende Übersicht über die Krisenjahre der Weimarer Republik, insbesondere das Krisenjahr 1923. Er behandelt die Ruhrbesetzung, Hyperinflation, den Hitlerputsch sowie die politischen Unruhen und die Rolle der verschiedenen Parteien. Ideal für Studierende, die sich auf Prüfungen vorbereiten oder ein tieferes Verständnis der politischen Entwicklungen in Deutschland zwischen den beiden Weltkriegen erlangen möchten.
Beliebtester Inhalt
9Der zerbrochene Krug
Szenenzusammenfassunfen, Figurenkonstellationen, Aufbau des Stücks, Sprache und Stilbesonderheiten, Aussageabsicht, Thematik, Interpretation
Der zerbrochene Krug von Heinrich von Kleist
Hier steht so ziemlich alles drinnen von Zusammenfassungen der einzelnen Auftritte bis hin zu den einzelnen Perosn und noch einiges mehr
Der zerbrochne Krug
Ausführliche Lernzettel zu: Basisdaten, Handlung, ausführliche Zusammenfassungen der Auftritte, zentrale Themen, Symbolische Bedeutung, Merkmale der Komödie
Heimsuchung_JennyErpenbeck_Abitur
Zusammenfassungen für jedes Kapitel, Analysen und Zitate
Abilernzettel Heimsuchung 2025
Figurenkonstellation, Kapitel Zusammenfassung, Charaktere, Motive, Deutungsansätze,
Der zerbrochene Krug: Analyse
Diese umfassende Analyse von 'Der zerbrochene Krug' von Heinrich von Kleist bietet eine detaillierte Kapitelzusammenfassung, Charakterisierungen, historische Kontexte, sowie den Aufbau und die sprachlichen Merkmale des Dramas. Ideal für Studierende, die sich auf Prüfungen vorbereiten oder tiefere Einblicke in Kleists Werk gewinnen möchten.
Englisch LK Abitur 2025
Komplette Englisch LK Abi Zusammenfassung 2025
Heimsuchung - Jenny Erpenbeck
Inhalt, Entstehung und Quellen, Figuren, Geschichtliche Hintergründe, Motive, Erzählstruktur/- stil
Charaktere aus Heimsuchung von Jenny Erpenbeck
Mindmap, Allgemeines, Verlauf
Findest du nicht, was du suchst? Entdecke andere Fächer.
Schüler lieben uns — und du auch.
Die App ist sehr einfach zu bedienen und gut gestaltet. Ich habe bisher alles gefunden, wonach ich gesucht habe, und konnte viel aus den Präsentationen lernen! Ich werde die App definitiv für ein Schulprojekt nutzen! Und natürlich hilft sie auch sehr als Inspiration.
Diese App ist wirklich super. Es gibt so viele Lernzettel und Hilfen [...]. Mein Problemfach ist zum Beispiel Französisch und die App hat so viele Möglichkeiten zur Hilfe. Dank dieser App habe ich mich in Französisch verbessert. Ich würde sie jedem empfehlen.
Wow, ich bin wirklich begeistert. Ich habe die App einfach mal ausprobiert, weil ich sie schon oft beworben gesehen habe und war absolut beeindruckt. Diese App ist DIE HILFE, die man für die Schule braucht und vor allem bietet sie so viele Dinge wie Übungen und Lernzettel, die mir persönlich SEHR geholfen haben.