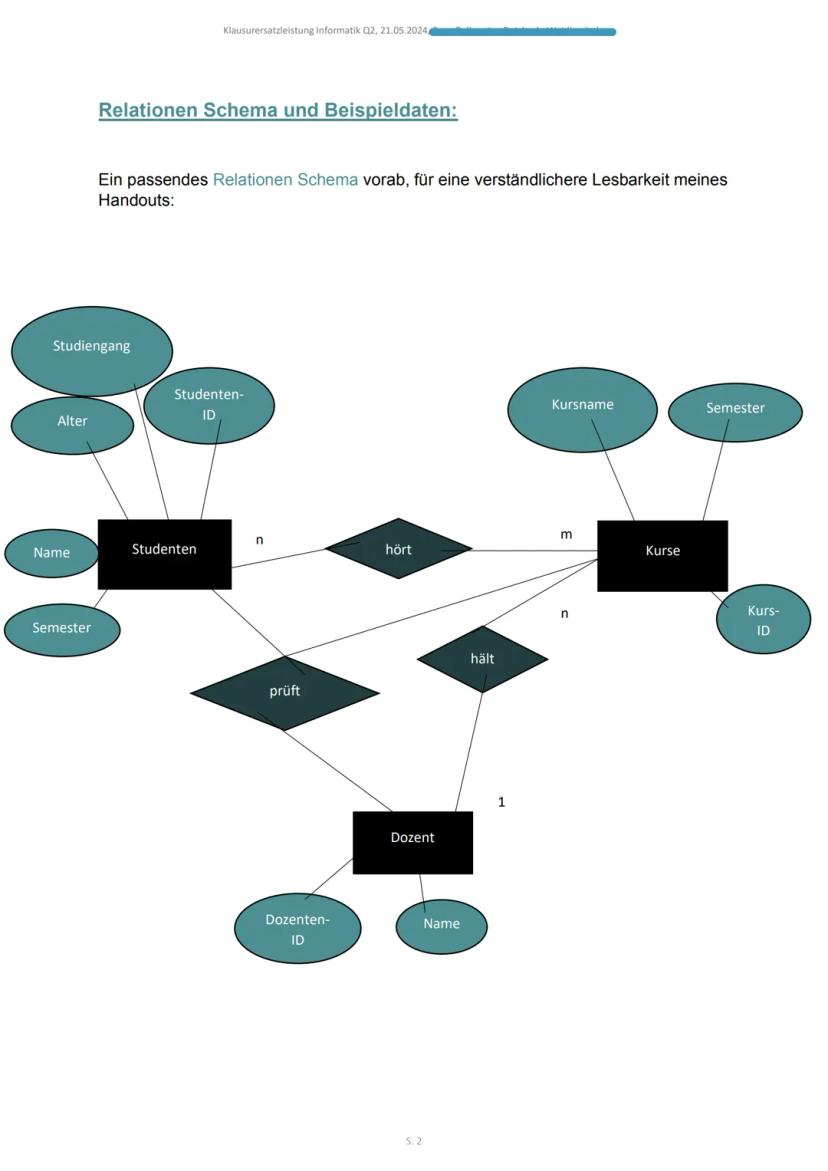
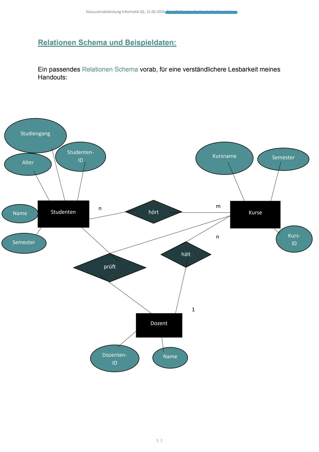
Hier ist meine Klausurersatzleistung im Fach Informatik, es werden die Formatierung von Datenbanken, Select From Where, Join, Distinct, Create Table, Drop Table, Update, Insert, Delete, Group By, Aggregatsfunktionen (nur 4) dargestellt. Ich habe 15P.
Melde dich an, um den Inhalt zu sehenKostenlos!
Zugriff auf alle Dokumente
Verbessere deine Noten
Schließ dich Millionen Schülern an



















