Du lernst hier die komplexen Figurenkonstellationen aus einem modernen deutschen... Mehr anzeigen
Melde dich an, um den Inhalt zu sehenKostenlos!
Zugriff auf alle Dokumente
Verbessere deine Noten
Schließ dich Millionen Schülern an
Knowunity KI
Fächer
Triangle Congruence and Similarity Theorems
Triangle Properties and Classification
Linear Equations and Graphs
Geometric Angle Relationships
Trigonometric Functions and Identities
Equation Solving Techniques
Circle Geometry Fundamentals
Division Operations and Methods
Basic Differentiation Rules
Exponent and Logarithm Properties
Alle Themen anzeigen
Human Organ Systems
Reproductive Cell Cycles
Biological Sciences Subdisciplines
Cellular Energy Metabolism
Autotrophic Energy Processes
Inheritance Patterns and Principles
Biomolecular Structure and Organization
Cell Cycle and Division Mechanics
Cellular Organization and Development
Biological Structural Organization
Alle Themen anzeigen
Chemical Sciences and Applications
Atomic Structure and Composition
Molecular Electron Structure Representation
Atomic Electron Behavior
Matter Properties and Water
Mole Concept and Calculations
Gas Laws and Behavior
Periodic Table Organization
Chemical Thermodynamics Fundamentals
Chemical Bond Types and Properties
Alle Themen anzeigen
European Renaissance and Enlightenment
European Cultural Movements 800-1920
American Revolution Era 1763-1797
American Civil War 1861-1865
Global Imperial Systems
Mongol and Chinese Dynasties
U.S. Presidents and World Leaders
Historical Sources and Documentation
World Wars Era and Impact
World Religious Systems
Alle Themen anzeigen
Classic and Contemporary Novels
Literary Character Analysis
Rhetorical Theory and Practice
Classic Literary Narratives
Reading Analysis and Interpretation
Narrative Structure and Techniques
English Language Components
Influential English-Language Authors
Basic Sentence Structure
Narrative Voice and Perspective
Alle Themen anzeigen
5,319
•
Aktualisiert May 10, 2026
•
lisa
@lisa.25
Du lernst hier die komplexen Figurenkonstellationen aus einem modernen deutschen... Mehr anzeigen











Der Gärtner ist die faszinierendste Figur des Romans, weil er als einzige Konstante durch fast die gesamte Handlung präsent bleibt. Seine Herkunft bleibt unbekannt, was ihn geheimnisvoll macht und den anderen Dorfbewohnern manchmal unheimlich ist.
Charakteristisch für ihn sind seine Ruhe und Geduld - er spricht wenig, lässt sich nicht aufregen und geht kontinuierlich seiner Arbeit nach. Selbst die großen historischen Ereignisse wie die NS-Zeit oder die Ankunft der Russen können ihn nicht aus der Bahn werfen. Er hilft allen - Dorfleuten, Bauern und den wechselnden Hausbesitzern.
Der Gärtner verkörpert die Verbindung zwischen Mensch und Natur sowie zwischen Vergangenheit und Gegenwart. Seine Spuren im Schnee am Ende symbolisieren, dass auch das Beständigste vergänglich ist. Er steht für die Zyklen der Natur und fungiert als Beschützer des Hauses und Gartens.
Tipp: Der Gärtner ist eine Schlüsselfigur für das Verständnis der Romanstruktur - achte darauf, wie seine Kapitel die Zeit strukturieren!

Großbauer Wurrach herrscht streng über seine vier Töchter, nachdem seine Frau bei Klaras Geburt gestorben ist. Als Schulze und später Ortsbauernführer verkörpert er die traditionelle, patriarchalische Ordnung auf dem Land.
Seine Töchter erleiden alle tragische Schicksale: Grete kann nicht heiraten, weil ihr Verlobter nicht zum Erben bestimmt wird. Hedwig wird vom Vater brutal bestraft, als sie schwanger wird - sie verliert das Kind in der Räucherkammer. Emma wäre die geborene Nachfolgerin, doch als Frau ist das unmöglich.
Klara, die jüngste Tochter, entwickelt nach ihrer mysteriösen Begegnung mit dem Fischer psychische Probleme. Sie halluziniert, trommelt auf ihrem Nachttopf und wird schließlich zur "Ollen Schulzen". Ihr Selbstmord beendet diese Familientragödie.
Die Familie Wurrach zeigt, wie starre gesellschaftliche Strukturen und patriarchalische Gewalt das Leben der Frauen zerstören. Der Verkauf des Grundstücks markiert das Ende der alten bäuerlichen Ordnung.
Merke dir: Diese Familie repräsentiert den Übergang von der alten zur neuen Zeit - ihre Auflösung ermöglicht erst die Entstehung des Feriendomizils!

Der Architekt aus Berlin verkörpert den modernen, urbanen Menschen, der sich seinen Traum vom Landleben erfüllt. Er stammt aus Belgien, baut erfolgreich in Berlin und erwirbt das Grundstück am See, um dort ein Wochenendhaus für seine Frau zu errichten.
Seine humorvolle Art und sein Talent, seine Frau zum Lachen zu bringen, machen ihn sympathisch. Doch seine Karriere ist eng mit dem NS-Regime verknüpft - er wird Mitglied der Reichskulturkammer und arbeitet an Albert Speers Germania-Projekt mit.
Besonders problematisch: Bei seinem ersten Antrag gibt er sowohl "ja" als auch "nein" bei der Frage nach arischer Abstammung an. Beim erfolgreichen zweiten Versuch antwortet er nur noch mit "ja" - ein Verrat an seiner Vergangenheit.
Nach 1945 wird der Architekt zum Verfolgten des neuen Systems. Die Kommunisten greifen nach seinem Eigentum, und er flüchtet schließlich nach Westberlin. Sein Schicksal zeigt, wie politische Systeme Menschen zu Tätern und Opfern zugleich machen können.
Wichtig: Der Architekt illustriert perfekt die moralischen Kompromisse, die Menschen in Diktaturen eingehen müssen!

Die Frau des Architekten ist eine lebenslustige, kindliche Person, die alle zum Lachen bringt und gerne schwimmt. Ihr unfruchtbarer Körper und ihre spielerische Art machen sie zur tragischen Figur, die sich nach Familie sehnt.
Während der Kriegszeit versteckt sie sich in einem geheimen Wandschrank, den ihr Mann für sie gebaut hat. Dort wird sie vom Rotarmist entdeckt - einem 15-jährigen Soldaten, der sich freiwillig gemeldet hat, nachdem die Deutschen seine Familie ermordet haben.
Die Begegnung zwischen beiden ist hochkomplex: Was als Vergewaltigung beginnt, entwickelt sich zu einer merkwürdigen Intimität. Sie nennt ihn "Mama", er weint, sie übernimmt die Führung. Beide riechen nach Pfefferminz und Kampfer - ein wiederkehrendes Motiv.
Diese Szene zeigt, wie Krieg normale menschliche Beziehungen zerstört und Menschen in unmögliche Situationen bringt. Die Ambivalenz zwischen Gewalt und Zärtlichkeit spiegelt die Komplexität der Nachkriegszeit wider.
Analyse-Tipp: Diese Begegnung ist zentral für das Verständnis von Schuld, Trauma und menschlicher Komplexität im Roman!

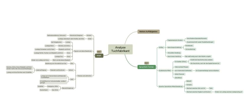
Ludwig, der Tuchfabrikant, und seine Familie stehen exemplarisch für das Schicksal deutscher Juden während der NS-Zeit. Als wohlhabende Familie besitzen sie das Haus am See und verbringen dort glückliche Zeiten.
1936 wandern Ludwig und seine Frau Anna nach Südafrika aus, wo ihre Kinder Elliot und Elisabeth zweisprachig aufwachsen. Ludwig wird vom erfolgreichen Tuchfabrikanten zum einfachen Automechaniker - ein sozialer Abstieg, der das Überleben sichert.
Die in Deutschland zurückgebliebene Familie wird systematisch ermordet: Ludwigs Schwester Elisabeth und ihr Mann Ernst sowie deren Tochter Doris kommen ins Warschauer Ghetto. Ernst stirbt an Fleckfieber, Elisabeth wird deportiert.
Die 12-jährige Doris versteckt sich allein im Ghetto und denkt dabei immer an das Haus am See und Onkel Ludwig. Ihr Schicksal - zwischen Verhungern und Deportation - zeigt die ausweglose Situation jüdischer Kinder im Holocaust. Die Verbindung zum Haus am See macht ihre Tragödie besonders greifbar.
Historischer Kontext: Diese Familie repräsentiert das Schicksal von etwa 6 Millionen ermordeten Juden - ihre Einzelschicksale machen die Dimension des Holocaust verstehbar.

Nach 1945 ändert sich alles: Das Haus wird Volkseigentum und die Schriftstellerin erhält es zur Pacht. Als Jüdin und Kommunistin war sie nach Moskau geflohen und kehrt nun zurück, um über die Vergangenheit zu schreiben.
Die Enkelin wächst in diesem geschichtsträchtigen Haus auf und entwickelt eine besondere Beziehung zur Natur. Sie verbringt ihre Ferien im Vögelchenzimmer und freundet sich mit dem Kinderfreund an, einem ehemaligen Gärtner.
Die Unterpächter repräsentieren die DDR-Generation: Der Mann ist ein gescheiterter Republikflüchtling, der nach einem Fluchtversuch ins Gefängnis kam. Statt Bauphysik zu studieren, arbeitet er nun in einer Fabrik. Seine Frau wurde in der Kindheit von der Stiefmutter geschlagen.
Ihre distanzierte Beziehung und seine Erinnerungen an die gescheiterte Flucht zeigen, wie politische Unterdrückung Biografien zerstört. Die Gartenarbeit wird für ihn zum Rückzugsort, während seine Frau mit den Spuren der Vergangenheit zurückbleibt.
DDR-Kontext: Die Unterpächter zeigen typische Biografiebrüche in der DDR - gescheiterte Fluchten, zerbrochene Träume und politische Anpassung.

Der Roman verwendet eine fragmentarische Struktur ohne lineare Erzählung. Verschiedene Episoden werden wie Filmschnitte montiert, mit häufigen Rückblenden und Zeitsprüngen. Diese Technik spiegelt wider, wie Erinnerung funktioniert.
Der Er-Erzähler bleibt meist neutral und gibt wenig Einblick in die Gedankenwelt der Figuren. Dadurch entsteht eine dokumentarische Distanz, die den historischen Charakter verstärkt. Die Geschichte wird oft zeitraffend erzählt, um die großen historischen Bögen zu erfassen.
Sprachliche Besonderheiten sind der Wechsel zwischen Deutsch und Englisch (bei Ludwigs Kindern) sowie die Verwendung von Metaphern und Leitmotiven. Bäume, Wasser und Garten fungieren als wiederkehrende Symbole.
Die Parallelhandlungen zwischen verschiedenen Zeitebenen verdeutlichen, wie Vergangenheit und Gegenwart miteinander verwoben sind. Jede Figurengruppe steht für eine andere historische Epoche, doch alle sind durch das Haus am See verbunden.
Prüfungstipp: Achte auf die Leitmotive wie Bäume (Eiche vs. Eukalyptus) oder Wasser - sie strukturieren die verschiedenen Handlungsstränge!

Die Zeitgestaltung des Romans umfasst fast ein Jahrhundert deutscher Geschichte. Beginnend um 1892 im Deutschen Kaiserreich (1871-1918), erlebt das Grundstück am See die ersten großen Veränderungen.
Die Familie Wurrach repräsentiert die alte bäuerliche Ordnung: Klara entwickelt ihre psychischen Probleme, keine der Töchter heiratet, und Gretes Verlobter wandert nach Melbourne aus. Der Gärtner taucht erstmals auf und hilft den Bauern.
Mit der Weimarer Republik (1918-1933) beginnt die Modernisierung: Die ersten Ferienhäuser entstehen am See. Der Architekt aus Berlin kauft das Grundstück vom Schulze, der inzwischen Ortsbauernführer geworden ist.
Diese Phase zeigt den Übergang von der Agrargesellschaft zur Moderne. Das Landleben wird für Städter attraktiv, während die traditionellen Strukturen zusammenbrechen. Die Entstehung der Ferienkultur markiert einen wichtigen gesellschaftlichen Wandel.
Historische Einordnung: Diese Zeit zeigt, wie sich Deutschland von einer Agrargesellschaft zur modernen Industriegesellschaft entwickelt - das Haus dokumentiert diesen Wandel!

Die NS-Zeit (1933-1945) bringt die dramatischsten Ereignisse: Ludwig und Anna fliehen 1936 nach Südafrika, während seine Familie in Deutschland zurückbleibt und systematisch ermordet wird. Der Holocaust trifft die jüdischen Figuren mit voller Wucht.
Der Architekt macht fatale Kompromisse: Er wird Mitglied der Reichskulturkammer und arbeitet an Speers Germania-Projekt mit. Seine Lüge über die arische Abstammung zeigt, wie Menschen sich dem System unterwerfen.
1945 erreicht der Krieg das Haus direkt: Die Frau des Architekten versteckt sich im Wandschrank, während russische Soldaten das Grundstück verwüsten. Die Begegnung mit dem Rotarmist zeigt die traumatischen Folgen des Krieges.
Die Schriftstellerin flieht als Jüdin und Kommunistin nach Moskau und kehrt erst nach Kriegsende zurück. Ihre Perspektive als Überlebende prägt später die Erinnerungsarbeit im Haus.
Wichtig: Diese Phase zeigt, wie totalitäre Systeme private Leben zerstören - das Haus wird vom Feriendomizil zum Schauplatz von Verfolgung und Gewalt.

Nach 1945 wird das Haus Volkseigentum - ein typischer Vorgang in der DDR. Die Schriftstellerin erhält es zur Pacht und schreibt dort über die Vergangenheit. Das Haus wird zum Ort der Erinnerungsarbeit.
Die Unterpächter verkörpern typische DDR-Biografien: gescheiterte Republikflucht, Gefängnis, zerbrochene Träume. Der Mann studiert Bauphysik, wird aber nach seinem Fluchtversuch zur "Läuterung" in die Produktion geschickt.
Die Enkelin wächst zwischen den Welten auf: Sie erlebt noch die DDR, aber auch die Wendezeit. Ihre Beziehung zum Kinderfreund und die Entdeckung der vergrabenen Zinnkrüge verbinden sie mit der Hausgeschichte.
Nach der Wiedervereinigung muss die Enkelin das Haus räumen - ein neuer Umbruch. Die Kontinuität des Gärtners endet, aber die Erinnerungen bleiben. Das Haus dokumentiert so die gesamte deutsche Geschichte des 20. Jahrhunderts.
Fazit: Jede politische Wende bringt neue Bewohner, aber die Vergangenheit ist immer präsent - in vergrabenen Gegenständen, Traumata und Erinnerungen.
Unser KI-Begleiter ist ein speziell für Schüler entwickeltes KI-Tool, das mehr als nur Antworten bietet. Basierend auf Millionen von Knowunity-Inhalten liefert er relevante Informationen, personalisierte Lernpläne, Quizze und Inhalte direkt im Chat und passt sich deinem individuellen Lernweg an.
Du kannst die App im Google Play Store und im Apple App Store herunterladen.
Genau! Genieße kostenlosen Zugang zu Lerninhalten, vernetze dich mit anderen Schülern und hol dir sofortige Hilfe – alles direkt auf deinem Handy.
App Store
Google Play
Die App ist sehr einfach zu bedienen und gut gestaltet. Ich habe bisher alles gefunden, wonach ich gesucht habe, und konnte viel aus den Präsentationen lernen! Ich werde die App definitiv für ein Schulprojekt nutzen! Und natürlich hilft sie auch sehr als Inspiration.
Stefan S
iOS-Nutzer
Diese App ist wirklich super. Es gibt so viele Lernzettel und Hilfen [...]. Mein Problemfach ist zum Beispiel Französisch und die App hat so viele Möglichkeiten zur Hilfe. Dank dieser App habe ich mich in Französisch verbessert. Ich würde sie jedem empfehlen.
Samantha Klich
Android-Nutzerin
Wow, ich bin wirklich begeistert. Ich habe die App einfach mal ausprobiert, weil ich sie schon oft beworben gesehen habe und war absolut beeindruckt. Diese App ist DIE HILFE, die man für die Schule braucht und vor allem bietet sie so viele Dinge wie Übungen und Lernzettel, die mir persönlich SEHR geholfen haben.
Anna
iOS-Nutzerin
Beste App der Welt! Keine Worte, weil sie einfach zu gut ist
Thomas R
iOS-Nutzer
Einfach genial. Lässt mich 10x besser lernen, diese App ist eine glatte 10/10. Ich empfehle sie jedem. Ich kann Lernzettel anschauen und suchen. Ich kann sie im Fachordner speichern. Ich kann sie jederzeit wiederholen, wenn ich zurückkomme. Wenn du diese App noch nicht ausprobiert hast, verpasst du wirklich was.
Basil
Android-Nutzer
Diese App hat mich so viel selbstbewusster in meiner Klausurvorbereitung gemacht, nicht nur durch die Stärkung meines Selbstvertrauens durch die Features, die es dir ermöglichen, dich mit anderen zu vernetzen und dich weniger allein zu fühlen, sondern auch durch die Art, wie die App selbst darauf ausgerichtet ist, dass du dich besser fühlst. Sie ist einfach zu bedienen, macht Spaß und hilft jedem, der in irgendeiner Weise Schwierigkeiten hat.
David K
iOS-Nutzer
Die App ist einfach super! Ich muss nur das Thema in die Suche eingeben und bekomme sofort eine Antwort. Ich muss nicht mehr 10 YouTube-Videos schauen, um etwas zu verstehen, und spare dadurch richtig viel Zeit. Sehr empfehlenswert!
Sudenaz Ocak
Android-Nutzerin
In der Schule war ich echt schlecht in Mathe, aber dank der App bin ich jetzt besser geworden. Ich bin so dankbar, dass ihr die App gemacht habt.
Greenlight Bonnie
Android-Nutzerin
sehr zuverlässige App, um deine Ideen in Mathe, Englisch und anderen verwandten Themen zu verbessern. bitte nutze diese App, wenn du in bestimmten Bereichen Schwierigkeiten hast, diese App ist dafür der Schlüssel. wünschte, ich hätte früher eine Bewertung geschrieben. und sie ist auch kostenlos, also mach dir darüber keine Sorgen.
Rohan U
Android-Nutzer
Ich weiß, dass viele Apps gefälschte Accounts nutzen, um ihre Bewertungen zu pushen, aber diese App verdient das alles. Ursprünglich hatte ich eine 4 in meinen Englisch-Klausuren und dieses Mal habe ich eine 2 bekommen. Ich wusste erst drei Tage vor der Klausur von dieser App und sie hat mir SEHR geholfen. Bitte vertrau mir wirklich und nutze sie, denn ich bin sicher, dass auch du Fortschritte sehen wirst.
Xander S
iOS-Nutzer
DIE QUIZZE UND KARTEIKARTEN SIND SO NÜTZLICH UND ICH LIEBE Knowunity KI. ES IST AUCH BUCHSTÄBLICH WIE CHATGPT ABER SCHLAUER!! HAT MIR AUCH BEI MEINEN MASCARA-PROBLEMEN GEHOLFEN!! SOWIE BEI MEINEN ECHTEN FÄCHERN! NATÜRLICH 😍😁😲🤑💗✨🎀😮
Elisha
iOS-Nutzer
Diese App ist echt der Hammer. Ich finde Lernen so langweilig, aber diese App macht es so einfach, alles zu organisieren und dann kannst du die kostenlose KI bitten, dich abzufragen, so gut, und du kannst einfach deine eigenen Sachen hochladen. sehr empfehlenswert als jemand, der gerade Probeklausuren schreibt
Paul T
iOS-Nutzer
Die App ist sehr einfach zu bedienen und gut gestaltet. Ich habe bisher alles gefunden, wonach ich gesucht habe, und konnte viel aus den Präsentationen lernen! Ich werde die App definitiv für ein Schulprojekt nutzen! Und natürlich hilft sie auch sehr als Inspiration.
Stefan S
iOS-Nutzer
Diese App ist wirklich super. Es gibt so viele Lernzettel und Hilfen [...]. Mein Problemfach ist zum Beispiel Französisch und die App hat so viele Möglichkeiten zur Hilfe. Dank dieser App habe ich mich in Französisch verbessert. Ich würde sie jedem empfehlen.
Samantha Klich
Android-Nutzerin
Wow, ich bin wirklich begeistert. Ich habe die App einfach mal ausprobiert, weil ich sie schon oft beworben gesehen habe und war absolut beeindruckt. Diese App ist DIE HILFE, die man für die Schule braucht und vor allem bietet sie so viele Dinge wie Übungen und Lernzettel, die mir persönlich SEHR geholfen haben.
Anna
iOS-Nutzerin
Beste App der Welt! Keine Worte, weil sie einfach zu gut ist
Thomas R
iOS-Nutzer
Einfach genial. Lässt mich 10x besser lernen, diese App ist eine glatte 10/10. Ich empfehle sie jedem. Ich kann Lernzettel anschauen und suchen. Ich kann sie im Fachordner speichern. Ich kann sie jederzeit wiederholen, wenn ich zurückkomme. Wenn du diese App noch nicht ausprobiert hast, verpasst du wirklich was.
Basil
Android-Nutzer
Diese App hat mich so viel selbstbewusster in meiner Klausurvorbereitung gemacht, nicht nur durch die Stärkung meines Selbstvertrauens durch die Features, die es dir ermöglichen, dich mit anderen zu vernetzen und dich weniger allein zu fühlen, sondern auch durch die Art, wie die App selbst darauf ausgerichtet ist, dass du dich besser fühlst. Sie ist einfach zu bedienen, macht Spaß und hilft jedem, der in irgendeiner Weise Schwierigkeiten hat.
David K
iOS-Nutzer
Die App ist einfach super! Ich muss nur das Thema in die Suche eingeben und bekomme sofort eine Antwort. Ich muss nicht mehr 10 YouTube-Videos schauen, um etwas zu verstehen, und spare dadurch richtig viel Zeit. Sehr empfehlenswert!
Sudenaz Ocak
Android-Nutzerin
In der Schule war ich echt schlecht in Mathe, aber dank der App bin ich jetzt besser geworden. Ich bin so dankbar, dass ihr die App gemacht habt.
Greenlight Bonnie
Android-Nutzerin
sehr zuverlässige App, um deine Ideen in Mathe, Englisch und anderen verwandten Themen zu verbessern. bitte nutze diese App, wenn du in bestimmten Bereichen Schwierigkeiten hast, diese App ist dafür der Schlüssel. wünschte, ich hätte früher eine Bewertung geschrieben. und sie ist auch kostenlos, also mach dir darüber keine Sorgen.
Rohan U
Android-Nutzer
Ich weiß, dass viele Apps gefälschte Accounts nutzen, um ihre Bewertungen zu pushen, aber diese App verdient das alles. Ursprünglich hatte ich eine 4 in meinen Englisch-Klausuren und dieses Mal habe ich eine 2 bekommen. Ich wusste erst drei Tage vor der Klausur von dieser App und sie hat mir SEHR geholfen. Bitte vertrau mir wirklich und nutze sie, denn ich bin sicher, dass auch du Fortschritte sehen wirst.
Xander S
iOS-Nutzer
DIE QUIZZE UND KARTEIKARTEN SIND SO NÜTZLICH UND ICH LIEBE Knowunity KI. ES IST AUCH BUCHSTÄBLICH WIE CHATGPT ABER SCHLAUER!! HAT MIR AUCH BEI MEINEN MASCARA-PROBLEMEN GEHOLFEN!! SOWIE BEI MEINEN ECHTEN FÄCHERN! NATÜRLICH 😍😁😲🤑💗✨🎀😮
Elisha
iOS-Nutzer
Diese App ist echt der Hammer. Ich finde Lernen so langweilig, aber diese App macht es so einfach, alles zu organisieren und dann kannst du die kostenlose KI bitten, dich abzufragen, so gut, und du kannst einfach deine eigenen Sachen hochladen. sehr empfehlenswert als jemand, der gerade Probeklausuren schreibt
Paul T
iOS-Nutzer
lisa
@lisa.25
Du lernst hier die komplexen Figurenkonstellationen aus einem modernen deutschen Roman kennen, der die Geschichte eines Hauses am See über fast ein Jahrhundert erzählt. Die verschiedenen Bewohner und ihre Schicksale spiegeln die großen historischen Umbrüche Deutschlands wider - von der... Mehr anzeigen

Zugriff auf alle Dokumente
Verbessere deine Noten
Schließ dich Millionen Schülern an
Der Gärtner ist die faszinierendste Figur des Romans, weil er als einzige Konstante durch fast die gesamte Handlung präsent bleibt. Seine Herkunft bleibt unbekannt, was ihn geheimnisvoll macht und den anderen Dorfbewohnern manchmal unheimlich ist.
Charakteristisch für ihn sind seine Ruhe und Geduld - er spricht wenig, lässt sich nicht aufregen und geht kontinuierlich seiner Arbeit nach. Selbst die großen historischen Ereignisse wie die NS-Zeit oder die Ankunft der Russen können ihn nicht aus der Bahn werfen. Er hilft allen - Dorfleuten, Bauern und den wechselnden Hausbesitzern.
Der Gärtner verkörpert die Verbindung zwischen Mensch und Natur sowie zwischen Vergangenheit und Gegenwart. Seine Spuren im Schnee am Ende symbolisieren, dass auch das Beständigste vergänglich ist. Er steht für die Zyklen der Natur und fungiert als Beschützer des Hauses und Gartens.
Tipp: Der Gärtner ist eine Schlüsselfigur für das Verständnis der Romanstruktur - achte darauf, wie seine Kapitel die Zeit strukturieren!

Zugriff auf alle Dokumente
Verbessere deine Noten
Schließ dich Millionen Schülern an
Großbauer Wurrach herrscht streng über seine vier Töchter, nachdem seine Frau bei Klaras Geburt gestorben ist. Als Schulze und später Ortsbauernführer verkörpert er die traditionelle, patriarchalische Ordnung auf dem Land.
Seine Töchter erleiden alle tragische Schicksale: Grete kann nicht heiraten, weil ihr Verlobter nicht zum Erben bestimmt wird. Hedwig wird vom Vater brutal bestraft, als sie schwanger wird - sie verliert das Kind in der Räucherkammer. Emma wäre die geborene Nachfolgerin, doch als Frau ist das unmöglich.
Klara, die jüngste Tochter, entwickelt nach ihrer mysteriösen Begegnung mit dem Fischer psychische Probleme. Sie halluziniert, trommelt auf ihrem Nachttopf und wird schließlich zur "Ollen Schulzen". Ihr Selbstmord beendet diese Familientragödie.
Die Familie Wurrach zeigt, wie starre gesellschaftliche Strukturen und patriarchalische Gewalt das Leben der Frauen zerstören. Der Verkauf des Grundstücks markiert das Ende der alten bäuerlichen Ordnung.
Merke dir: Diese Familie repräsentiert den Übergang von der alten zur neuen Zeit - ihre Auflösung ermöglicht erst die Entstehung des Feriendomizils!

Zugriff auf alle Dokumente
Verbessere deine Noten
Schließ dich Millionen Schülern an
Der Architekt aus Berlin verkörpert den modernen, urbanen Menschen, der sich seinen Traum vom Landleben erfüllt. Er stammt aus Belgien, baut erfolgreich in Berlin und erwirbt das Grundstück am See, um dort ein Wochenendhaus für seine Frau zu errichten.
Seine humorvolle Art und sein Talent, seine Frau zum Lachen zu bringen, machen ihn sympathisch. Doch seine Karriere ist eng mit dem NS-Regime verknüpft - er wird Mitglied der Reichskulturkammer und arbeitet an Albert Speers Germania-Projekt mit.
Besonders problematisch: Bei seinem ersten Antrag gibt er sowohl "ja" als auch "nein" bei der Frage nach arischer Abstammung an. Beim erfolgreichen zweiten Versuch antwortet er nur noch mit "ja" - ein Verrat an seiner Vergangenheit.
Nach 1945 wird der Architekt zum Verfolgten des neuen Systems. Die Kommunisten greifen nach seinem Eigentum, und er flüchtet schließlich nach Westberlin. Sein Schicksal zeigt, wie politische Systeme Menschen zu Tätern und Opfern zugleich machen können.
Wichtig: Der Architekt illustriert perfekt die moralischen Kompromisse, die Menschen in Diktaturen eingehen müssen!

Zugriff auf alle Dokumente
Verbessere deine Noten
Schließ dich Millionen Schülern an
Die Frau des Architekten ist eine lebenslustige, kindliche Person, die alle zum Lachen bringt und gerne schwimmt. Ihr unfruchtbarer Körper und ihre spielerische Art machen sie zur tragischen Figur, die sich nach Familie sehnt.
Während der Kriegszeit versteckt sie sich in einem geheimen Wandschrank, den ihr Mann für sie gebaut hat. Dort wird sie vom Rotarmist entdeckt - einem 15-jährigen Soldaten, der sich freiwillig gemeldet hat, nachdem die Deutschen seine Familie ermordet haben.
Die Begegnung zwischen beiden ist hochkomplex: Was als Vergewaltigung beginnt, entwickelt sich zu einer merkwürdigen Intimität. Sie nennt ihn "Mama", er weint, sie übernimmt die Führung. Beide riechen nach Pfefferminz und Kampfer - ein wiederkehrendes Motiv.
Diese Szene zeigt, wie Krieg normale menschliche Beziehungen zerstört und Menschen in unmögliche Situationen bringt. Die Ambivalenz zwischen Gewalt und Zärtlichkeit spiegelt die Komplexität der Nachkriegszeit wider.
Analyse-Tipp: Diese Begegnung ist zentral für das Verständnis von Schuld, Trauma und menschlicher Komplexität im Roman!

Zugriff auf alle Dokumente
Verbessere deine Noten
Schließ dich Millionen Schülern an
Ludwig, der Tuchfabrikant, und seine Familie stehen exemplarisch für das Schicksal deutscher Juden während der NS-Zeit. Als wohlhabende Familie besitzen sie das Haus am See und verbringen dort glückliche Zeiten.
1936 wandern Ludwig und seine Frau Anna nach Südafrika aus, wo ihre Kinder Elliot und Elisabeth zweisprachig aufwachsen. Ludwig wird vom erfolgreichen Tuchfabrikanten zum einfachen Automechaniker - ein sozialer Abstieg, der das Überleben sichert.
Die in Deutschland zurückgebliebene Familie wird systematisch ermordet: Ludwigs Schwester Elisabeth und ihr Mann Ernst sowie deren Tochter Doris kommen ins Warschauer Ghetto. Ernst stirbt an Fleckfieber, Elisabeth wird deportiert.
Die 12-jährige Doris versteckt sich allein im Ghetto und denkt dabei immer an das Haus am See und Onkel Ludwig. Ihr Schicksal - zwischen Verhungern und Deportation - zeigt die ausweglose Situation jüdischer Kinder im Holocaust. Die Verbindung zum Haus am See macht ihre Tragödie besonders greifbar.
Historischer Kontext: Diese Familie repräsentiert das Schicksal von etwa 6 Millionen ermordeten Juden - ihre Einzelschicksale machen die Dimension des Holocaust verstehbar.

Zugriff auf alle Dokumente
Verbessere deine Noten
Schließ dich Millionen Schülern an
Nach 1945 ändert sich alles: Das Haus wird Volkseigentum und die Schriftstellerin erhält es zur Pacht. Als Jüdin und Kommunistin war sie nach Moskau geflohen und kehrt nun zurück, um über die Vergangenheit zu schreiben.
Die Enkelin wächst in diesem geschichtsträchtigen Haus auf und entwickelt eine besondere Beziehung zur Natur. Sie verbringt ihre Ferien im Vögelchenzimmer und freundet sich mit dem Kinderfreund an, einem ehemaligen Gärtner.
Die Unterpächter repräsentieren die DDR-Generation: Der Mann ist ein gescheiterter Republikflüchtling, der nach einem Fluchtversuch ins Gefängnis kam. Statt Bauphysik zu studieren, arbeitet er nun in einer Fabrik. Seine Frau wurde in der Kindheit von der Stiefmutter geschlagen.
Ihre distanzierte Beziehung und seine Erinnerungen an die gescheiterte Flucht zeigen, wie politische Unterdrückung Biografien zerstört. Die Gartenarbeit wird für ihn zum Rückzugsort, während seine Frau mit den Spuren der Vergangenheit zurückbleibt.
DDR-Kontext: Die Unterpächter zeigen typische Biografiebrüche in der DDR - gescheiterte Fluchten, zerbrochene Träume und politische Anpassung.

Zugriff auf alle Dokumente
Verbessere deine Noten
Schließ dich Millionen Schülern an
Der Roman verwendet eine fragmentarische Struktur ohne lineare Erzählung. Verschiedene Episoden werden wie Filmschnitte montiert, mit häufigen Rückblenden und Zeitsprüngen. Diese Technik spiegelt wider, wie Erinnerung funktioniert.
Der Er-Erzähler bleibt meist neutral und gibt wenig Einblick in die Gedankenwelt der Figuren. Dadurch entsteht eine dokumentarische Distanz, die den historischen Charakter verstärkt. Die Geschichte wird oft zeitraffend erzählt, um die großen historischen Bögen zu erfassen.
Sprachliche Besonderheiten sind der Wechsel zwischen Deutsch und Englisch (bei Ludwigs Kindern) sowie die Verwendung von Metaphern und Leitmotiven. Bäume, Wasser und Garten fungieren als wiederkehrende Symbole.
Die Parallelhandlungen zwischen verschiedenen Zeitebenen verdeutlichen, wie Vergangenheit und Gegenwart miteinander verwoben sind. Jede Figurengruppe steht für eine andere historische Epoche, doch alle sind durch das Haus am See verbunden.
Prüfungstipp: Achte auf die Leitmotive wie Bäume (Eiche vs. Eukalyptus) oder Wasser - sie strukturieren die verschiedenen Handlungsstränge!

Zugriff auf alle Dokumente
Verbessere deine Noten
Schließ dich Millionen Schülern an
Die Zeitgestaltung des Romans umfasst fast ein Jahrhundert deutscher Geschichte. Beginnend um 1892 im Deutschen Kaiserreich (1871-1918), erlebt das Grundstück am See die ersten großen Veränderungen.
Die Familie Wurrach repräsentiert die alte bäuerliche Ordnung: Klara entwickelt ihre psychischen Probleme, keine der Töchter heiratet, und Gretes Verlobter wandert nach Melbourne aus. Der Gärtner taucht erstmals auf und hilft den Bauern.
Mit der Weimarer Republik (1918-1933) beginnt die Modernisierung: Die ersten Ferienhäuser entstehen am See. Der Architekt aus Berlin kauft das Grundstück vom Schulze, der inzwischen Ortsbauernführer geworden ist.
Diese Phase zeigt den Übergang von der Agrargesellschaft zur Moderne. Das Landleben wird für Städter attraktiv, während die traditionellen Strukturen zusammenbrechen. Die Entstehung der Ferienkultur markiert einen wichtigen gesellschaftlichen Wandel.
Historische Einordnung: Diese Zeit zeigt, wie sich Deutschland von einer Agrargesellschaft zur modernen Industriegesellschaft entwickelt - das Haus dokumentiert diesen Wandel!

Zugriff auf alle Dokumente
Verbessere deine Noten
Schließ dich Millionen Schülern an
Die NS-Zeit (1933-1945) bringt die dramatischsten Ereignisse: Ludwig und Anna fliehen 1936 nach Südafrika, während seine Familie in Deutschland zurückbleibt und systematisch ermordet wird. Der Holocaust trifft die jüdischen Figuren mit voller Wucht.
Der Architekt macht fatale Kompromisse: Er wird Mitglied der Reichskulturkammer und arbeitet an Speers Germania-Projekt mit. Seine Lüge über die arische Abstammung zeigt, wie Menschen sich dem System unterwerfen.
1945 erreicht der Krieg das Haus direkt: Die Frau des Architekten versteckt sich im Wandschrank, während russische Soldaten das Grundstück verwüsten. Die Begegnung mit dem Rotarmist zeigt die traumatischen Folgen des Krieges.
Die Schriftstellerin flieht als Jüdin und Kommunistin nach Moskau und kehrt erst nach Kriegsende zurück. Ihre Perspektive als Überlebende prägt später die Erinnerungsarbeit im Haus.
Wichtig: Diese Phase zeigt, wie totalitäre Systeme private Leben zerstören - das Haus wird vom Feriendomizil zum Schauplatz von Verfolgung und Gewalt.

Zugriff auf alle Dokumente
Verbessere deine Noten
Schließ dich Millionen Schülern an
Nach 1945 wird das Haus Volkseigentum - ein typischer Vorgang in der DDR. Die Schriftstellerin erhält es zur Pacht und schreibt dort über die Vergangenheit. Das Haus wird zum Ort der Erinnerungsarbeit.
Die Unterpächter verkörpern typische DDR-Biografien: gescheiterte Republikflucht, Gefängnis, zerbrochene Träume. Der Mann studiert Bauphysik, wird aber nach seinem Fluchtversuch zur "Läuterung" in die Produktion geschickt.
Die Enkelin wächst zwischen den Welten auf: Sie erlebt noch die DDR, aber auch die Wendezeit. Ihre Beziehung zum Kinderfreund und die Entdeckung der vergrabenen Zinnkrüge verbinden sie mit der Hausgeschichte.
Nach der Wiedervereinigung muss die Enkelin das Haus räumen - ein neuer Umbruch. Die Kontinuität des Gärtners endet, aber die Erinnerungen bleiben. Das Haus dokumentiert so die gesamte deutsche Geschichte des 20. Jahrhunderts.
Fazit: Jede politische Wende bringt neue Bewohner, aber die Vergangenheit ist immer präsent - in vergrabenen Gegenständen, Traumata und Erinnerungen.
Unser KI-Begleiter ist ein speziell für Schüler entwickeltes KI-Tool, das mehr als nur Antworten bietet. Basierend auf Millionen von Knowunity-Inhalten liefert er relevante Informationen, personalisierte Lernpläne, Quizze und Inhalte direkt im Chat und passt sich deinem individuellen Lernweg an.
Du kannst die App im Google Play Store und im Apple App Store herunterladen.
Genau! Genieße kostenlosen Zugang zu Lerninhalten, vernetze dich mit anderen Schülern und hol dir sofortige Hilfe – alles direkt auf deinem Handy.
96
Smart Tools NEU
Verwandle diesen Lernzettel in: ✓ 50+ Übungsfragen ✓ Interaktive Karteikarten ✓ Komplette Probeklausur ✓ Aufsatzgliederungen
App Store
Google Play
Die App ist sehr einfach zu bedienen und gut gestaltet. Ich habe bisher alles gefunden, wonach ich gesucht habe, und konnte viel aus den Präsentationen lernen! Ich werde die App definitiv für ein Schulprojekt nutzen! Und natürlich hilft sie auch sehr als Inspiration.
Stefan S
iOS-Nutzer
Diese App ist wirklich super. Es gibt so viele Lernzettel und Hilfen [...]. Mein Problemfach ist zum Beispiel Französisch und die App hat so viele Möglichkeiten zur Hilfe. Dank dieser App habe ich mich in Französisch verbessert. Ich würde sie jedem empfehlen.
Samantha Klich
Android-Nutzerin
Wow, ich bin wirklich begeistert. Ich habe die App einfach mal ausprobiert, weil ich sie schon oft beworben gesehen habe und war absolut beeindruckt. Diese App ist DIE HILFE, die man für die Schule braucht und vor allem bietet sie so viele Dinge wie Übungen und Lernzettel, die mir persönlich SEHR geholfen haben.
Anna
iOS-Nutzerin
Beste App der Welt! Keine Worte, weil sie einfach zu gut ist
Thomas R
iOS-Nutzer
Einfach genial. Lässt mich 10x besser lernen, diese App ist eine glatte 10/10. Ich empfehle sie jedem. Ich kann Lernzettel anschauen und suchen. Ich kann sie im Fachordner speichern. Ich kann sie jederzeit wiederholen, wenn ich zurückkomme. Wenn du diese App noch nicht ausprobiert hast, verpasst du wirklich was.
Basil
Android-Nutzer
Diese App hat mich so viel selbstbewusster in meiner Klausurvorbereitung gemacht, nicht nur durch die Stärkung meines Selbstvertrauens durch die Features, die es dir ermöglichen, dich mit anderen zu vernetzen und dich weniger allein zu fühlen, sondern auch durch die Art, wie die App selbst darauf ausgerichtet ist, dass du dich besser fühlst. Sie ist einfach zu bedienen, macht Spaß und hilft jedem, der in irgendeiner Weise Schwierigkeiten hat.
David K
iOS-Nutzer
Die App ist einfach super! Ich muss nur das Thema in die Suche eingeben und bekomme sofort eine Antwort. Ich muss nicht mehr 10 YouTube-Videos schauen, um etwas zu verstehen, und spare dadurch richtig viel Zeit. Sehr empfehlenswert!
Sudenaz Ocak
Android-Nutzerin
In der Schule war ich echt schlecht in Mathe, aber dank der App bin ich jetzt besser geworden. Ich bin so dankbar, dass ihr die App gemacht habt.
Greenlight Bonnie
Android-Nutzerin
sehr zuverlässige App, um deine Ideen in Mathe, Englisch und anderen verwandten Themen zu verbessern. bitte nutze diese App, wenn du in bestimmten Bereichen Schwierigkeiten hast, diese App ist dafür der Schlüssel. wünschte, ich hätte früher eine Bewertung geschrieben. und sie ist auch kostenlos, also mach dir darüber keine Sorgen.
Rohan U
Android-Nutzer
Ich weiß, dass viele Apps gefälschte Accounts nutzen, um ihre Bewertungen zu pushen, aber diese App verdient das alles. Ursprünglich hatte ich eine 4 in meinen Englisch-Klausuren und dieses Mal habe ich eine 2 bekommen. Ich wusste erst drei Tage vor der Klausur von dieser App und sie hat mir SEHR geholfen. Bitte vertrau mir wirklich und nutze sie, denn ich bin sicher, dass auch du Fortschritte sehen wirst.
Xander S
iOS-Nutzer
DIE QUIZZE UND KARTEIKARTEN SIND SO NÜTZLICH UND ICH LIEBE Knowunity KI. ES IST AUCH BUCHSTÄBLICH WIE CHATGPT ABER SCHLAUER!! HAT MIR AUCH BEI MEINEN MASCARA-PROBLEMEN GEHOLFEN!! SOWIE BEI MEINEN ECHTEN FÄCHERN! NATÜRLICH 😍😁😲🤑💗✨🎀😮
Elisha
iOS-Nutzer
Diese App ist echt der Hammer. Ich finde Lernen so langweilig, aber diese App macht es so einfach, alles zu organisieren und dann kannst du die kostenlose KI bitten, dich abzufragen, so gut, und du kannst einfach deine eigenen Sachen hochladen. sehr empfehlenswert als jemand, der gerade Probeklausuren schreibt
Paul T
iOS-Nutzer
Die App ist sehr einfach zu bedienen und gut gestaltet. Ich habe bisher alles gefunden, wonach ich gesucht habe, und konnte viel aus den Präsentationen lernen! Ich werde die App definitiv für ein Schulprojekt nutzen! Und natürlich hilft sie auch sehr als Inspiration.
Stefan S
iOS-Nutzer
Diese App ist wirklich super. Es gibt so viele Lernzettel und Hilfen [...]. Mein Problemfach ist zum Beispiel Französisch und die App hat so viele Möglichkeiten zur Hilfe. Dank dieser App habe ich mich in Französisch verbessert. Ich würde sie jedem empfehlen.
Samantha Klich
Android-Nutzerin
Wow, ich bin wirklich begeistert. Ich habe die App einfach mal ausprobiert, weil ich sie schon oft beworben gesehen habe und war absolut beeindruckt. Diese App ist DIE HILFE, die man für die Schule braucht und vor allem bietet sie so viele Dinge wie Übungen und Lernzettel, die mir persönlich SEHR geholfen haben.
Anna
iOS-Nutzerin
Beste App der Welt! Keine Worte, weil sie einfach zu gut ist
Thomas R
iOS-Nutzer
Einfach genial. Lässt mich 10x besser lernen, diese App ist eine glatte 10/10. Ich empfehle sie jedem. Ich kann Lernzettel anschauen und suchen. Ich kann sie im Fachordner speichern. Ich kann sie jederzeit wiederholen, wenn ich zurückkomme. Wenn du diese App noch nicht ausprobiert hast, verpasst du wirklich was.
Basil
Android-Nutzer
Diese App hat mich so viel selbstbewusster in meiner Klausurvorbereitung gemacht, nicht nur durch die Stärkung meines Selbstvertrauens durch die Features, die es dir ermöglichen, dich mit anderen zu vernetzen und dich weniger allein zu fühlen, sondern auch durch die Art, wie die App selbst darauf ausgerichtet ist, dass du dich besser fühlst. Sie ist einfach zu bedienen, macht Spaß und hilft jedem, der in irgendeiner Weise Schwierigkeiten hat.
David K
iOS-Nutzer
Die App ist einfach super! Ich muss nur das Thema in die Suche eingeben und bekomme sofort eine Antwort. Ich muss nicht mehr 10 YouTube-Videos schauen, um etwas zu verstehen, und spare dadurch richtig viel Zeit. Sehr empfehlenswert!
Sudenaz Ocak
Android-Nutzerin
In der Schule war ich echt schlecht in Mathe, aber dank der App bin ich jetzt besser geworden. Ich bin so dankbar, dass ihr die App gemacht habt.
Greenlight Bonnie
Android-Nutzerin
sehr zuverlässige App, um deine Ideen in Mathe, Englisch und anderen verwandten Themen zu verbessern. bitte nutze diese App, wenn du in bestimmten Bereichen Schwierigkeiten hast, diese App ist dafür der Schlüssel. wünschte, ich hätte früher eine Bewertung geschrieben. und sie ist auch kostenlos, also mach dir darüber keine Sorgen.
Rohan U
Android-Nutzer
Ich weiß, dass viele Apps gefälschte Accounts nutzen, um ihre Bewertungen zu pushen, aber diese App verdient das alles. Ursprünglich hatte ich eine 4 in meinen Englisch-Klausuren und dieses Mal habe ich eine 2 bekommen. Ich wusste erst drei Tage vor der Klausur von dieser App und sie hat mir SEHR geholfen. Bitte vertrau mir wirklich und nutze sie, denn ich bin sicher, dass auch du Fortschritte sehen wirst.
Xander S
iOS-Nutzer
DIE QUIZZE UND KARTEIKARTEN SIND SO NÜTZLICH UND ICH LIEBE Knowunity KI. ES IST AUCH BUCHSTÄBLICH WIE CHATGPT ABER SCHLAUER!! HAT MIR AUCH BEI MEINEN MASCARA-PROBLEMEN GEHOLFEN!! SOWIE BEI MEINEN ECHTEN FÄCHERN! NATÜRLICH 😍😁😲🤑💗✨🎀😮
Elisha
iOS-Nutzer
Diese App ist echt der Hammer. Ich finde Lernen so langweilig, aber diese App macht es so einfach, alles zu organisieren und dann kannst du die kostenlose KI bitten, dich abzufragen, so gut, und du kannst einfach deine eigenen Sachen hochladen. sehr empfehlenswert als jemand, der gerade Probeklausuren schreibt
Paul T
iOS-Nutzer