Marionetten bewegen sich schöner als Menschen? Heinrich von Kleist stellt... Mehr anzeigen
Melde dich an, um den Inhalt zu sehenKostenlos!
Zugriff auf alle Dokumente
Verbessere deine Noten
Schließ dich Millionen Schülern an
Knowunity KI
Fächer
Triangle Congruence and Similarity Theorems
Triangle Properties and Classification
Linear Equations and Graphs
Geometric Angle Relationships
Trigonometric Functions and Identities
Equation Solving Techniques
Circle Geometry Fundamentals
Division Operations and Methods
Basic Differentiation Rules
Exponent and Logarithm Properties
Alle Themen anzeigen
Human Organ Systems
Reproductive Cell Cycles
Biological Sciences Subdisciplines
Cellular Energy Metabolism
Autotrophic Energy Processes
Inheritance Patterns and Principles
Biomolecular Structure and Organization
Cell Cycle and Division Mechanics
Cellular Organization and Development
Biological Structural Organization
Alle Themen anzeigen
Chemical Sciences and Applications
Atomic Structure and Composition
Molecular Electron Structure Representation
Atomic Electron Behavior
Matter Properties and Water
Mole Concept and Calculations
Gas Laws and Behavior
Periodic Table Organization
Chemical Thermodynamics Fundamentals
Chemical Bond Types and Properties
Alle Themen anzeigen
European Renaissance and Enlightenment
European Cultural Movements 800-1920
American Revolution Era 1763-1797
American Civil War 1861-1865
Global Imperial Systems
Mongol and Chinese Dynasties
U.S. Presidents and World Leaders
Historical Sources and Documentation
World Wars Era and Impact
World Religious Systems
Alle Themen anzeigen
Classic and Contemporary Novels
Literary Character Analysis
Rhetorical Theory and Practice
Classic Literary Narratives
Reading Analysis and Interpretation
Narrative Structure and Techniques
English Language Components
Influential English-Language Authors
Basic Sentence Structure
Narrative Voice and Perspective
Alle Themen anzeigen
1,301
•
Aktualisiert Apr 11, 2026
•
Joana
@jo.crds
Marionetten bewegen sich schöner als Menschen? Heinrich von Kleist stellt... Mehr anzeigen






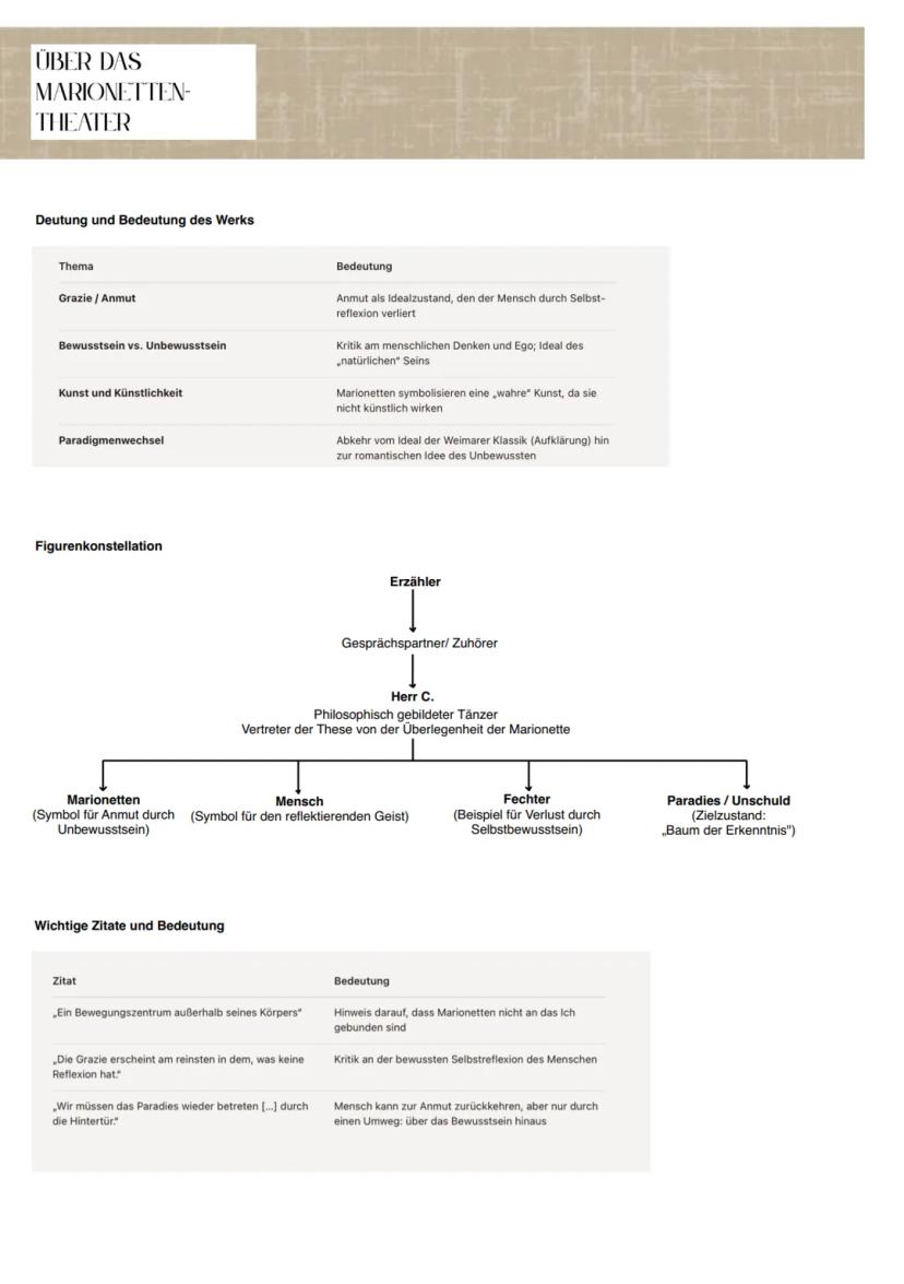
Du hast es hier mit einem echten Klassiker der Romantik zu tun! Kleist schrieb diesen philosophischen Dialog 1810 - mitten in einer Zeit, als die Menschen anfingen, das reine Vernunftdenken der Aufklärung zu hinterfragen.
Der Text ist als fiktives Gespräch zwischen einem Erzähler und einem Tänzer (Herr C.) aufgebaut. Das macht ihn viel zugänglicher als trockene philosophische Abhandlungen. Die beiden diskutieren eine scheinbar simple Frage: Wer bewegt sich schöner - Mensch oder Marionette?
Spoiler-Alert: Die Antwort wird dich überraschen und zum Nachdenken bringen. Kleist nutzt dieses Gespräch, um tiefe Fragen über Bewusstsein, Natürlichkeit und was wahre Kunst ausmacht, zu stellen.
Gut zu wissen: Das ist Prüfungsstoff! Der Text gilt als Schlüsselwerk für das Verständnis romantischer Kunsttheorie und wird gerne in Klausuren abgefragt.

Der Erzähler ist total fasziniert von einem Marionettentheater-Auftritt. Die Bewegungen der Holzpuppen wirkten auf ihn natürlicher und eleganter als die echter Tänzer. Herr C. stimmt sofort zu und legt noch einen drauf: Marionetten sind Menschen in Sachen Anmut tatsächlich überlegen.
Seine Begründung ist genial einfach: Marionetten haben kein Bewusstsein und können deshalb nicht eitel oder affektiert sein. Sie bewegen sich rein mechanisch, gesteuert vom Puppenspieler - und gerade diese Unbewusstheit macht sie so anmutig.
Menschen dagegen denken permanent mit: "Wie wirke ich? Sehe ich gut aus? Ist meine Haltung richtig?" Diese Selbstreflexion zerstört die natürliche Eleganz. Je mehr wir über unsere Bewegungen nachdenken, desto steifer werden wir.
Denkanstoß: Kennst du das Gefühl, wenn du merkst, dass jemand dich anschaut, und plötzlich fühlst du dich unnatürlich? Genau das meint Kleist!

Kleist macht seine Theorie mit zwei krassen Beispielen deutlich. Erstens: Ein junger Tänzer verliert seine natürliche Grazie, sobald er sich im Spiegel betrachtet und anfängt, seine Bewegungen zu analysieren. Das Selbstbewusstsein macht ihn steif und künstlich.
Noch extremer ist das zweite Beispiel: Ein berühmter Fechtmeister kämpft gegen einen Bären - und verliert haushoch! Der Bär weicht jedem Angriff mit minimalstem Aufwand aus, reagiert perfekt auf Finten und bewegt sich nur dann, wenn es wirklich nötig ist.
Die Botschaft ist klar: Der Bär handelt aus purem Instinkt, ohne nachzudenken. Dadurch ist er dem Menschen, der zu viel grübelt und kalkuliert, haushoch überlegen. Spontaneität schlägt Berechnung.
Aha-Moment: Im Sport nennt man das heute "Flow-Zustand" - wenn Athleten nicht mehr nachdenken, sondern einfach "funktionieren".

Jetzt wird's philosophisch richtig spannend! Herr C. behauptet: Wahre Anmut gibt es nur in zwei Zuständen. Entweder bei völliger Unbewusstheit (wie bei Marionetten, Tieren oder Kleinkindern) oder bei völliger Bewusstheit - wenn man das Ego komplett überwunden hat.
Menschen können ihre verlorene Unschuld nicht einfach zurückdrehen. Aber wenn sie durch das ganze Nachdenken hindurchgehen, das Bewusstsein vollständig entwickeln und dann ihr Ego überwinden, können sie zu einer neuen Art von natürlicher Eleganz finden.
Kleist nennt das poetisch die "Hintertür des Paradieses". Die ursprüngliche Unschuld ist verloren (wie nach dem Sündenfall), aber durch geistige Reife können wir eine "zweite Naivität" erlangen. Das ist das Ziel!
Kernbotschaft: Es gibt einen Weg zurück zur Grazie - aber nur über den Umweg durch komplette Selbsterkenntnis und Ego-Überwindung.

Kleists Essay ist erschreckend aktuell! Denk nur an Social Media: Ständig inszenieren wir uns selbst, machen Selfies, überlegen, wie wir wirken. Diese permanente Selbstbeobachtung macht uns genau so unnatürlich, wie Kleist es beschreibt.
Auch in Schule und Leistungsgesellschaft erkennst du seine Kritik wieder. Zu viel Perfektionsdruck und Kontrolle ersticken oft die Spontaneität. Die besten Leistungen in Sport, Musik oder Schauspiel entstehen meist im "Flow" - also wenn wir aufhören zu denken und einfach machen.
Kleists Botschaft für heute: Echte Schönheit und Kunst entstehen nicht durch Berechnung, sondern durch Loslassen. Wer zu verkopft ist, verliert seine Natürlichkeit. Das gilt für TikTok-Videos genauso wie für Präsentationen oder Dates.
Für die Klausur merken: Der Text kritisiert nicht das Bewusstsein an sich, sondern plädiert für eine bewusste Rückkehr zur Unbefangenheit!
Unser KI-Begleiter ist ein speziell für Schüler entwickeltes KI-Tool, das mehr als nur Antworten bietet. Basierend auf Millionen von Knowunity-Inhalten liefert er relevante Informationen, personalisierte Lernpläne, Quizze und Inhalte direkt im Chat und passt sich deinem individuellen Lernweg an.
Du kannst die App im Google Play Store und im Apple App Store herunterladen.
Genau! Genieße kostenlosen Zugang zu Lerninhalten, vernetze dich mit anderen Schülern und hol dir sofortige Hilfe – alles direkt auf deinem Handy.
App Store
Google Play
Die App ist sehr einfach zu bedienen und gut gestaltet. Ich habe bisher alles gefunden, wonach ich gesucht habe, und konnte viel aus den Präsentationen lernen! Ich werde die App definitiv für ein Schulprojekt nutzen! Und natürlich hilft sie auch sehr als Inspiration.
Stefan S
iOS-Nutzer
Diese App ist wirklich super. Es gibt so viele Lernzettel und Hilfen [...]. Mein Problemfach ist zum Beispiel Französisch und die App hat so viele Möglichkeiten zur Hilfe. Dank dieser App habe ich mich in Französisch verbessert. Ich würde sie jedem empfehlen.
Samantha Klich
Android-Nutzerin
Wow, ich bin wirklich begeistert. Ich habe die App einfach mal ausprobiert, weil ich sie schon oft beworben gesehen habe und war absolut beeindruckt. Diese App ist DIE HILFE, die man für die Schule braucht und vor allem bietet sie so viele Dinge wie Übungen und Lernzettel, die mir persönlich SEHR geholfen haben.
Anna
iOS-Nutzerin
Beste App der Welt! Keine Worte, weil sie einfach zu gut ist
Thomas R
iOS-Nutzer
Einfach genial. Lässt mich 10x besser lernen, diese App ist eine glatte 10/10. Ich empfehle sie jedem. Ich kann Lernzettel anschauen und suchen. Ich kann sie im Fachordner speichern. Ich kann sie jederzeit wiederholen, wenn ich zurückkomme. Wenn du diese App noch nicht ausprobiert hast, verpasst du wirklich was.
Basil
Android-Nutzer
Diese App hat mich so viel selbstbewusster in meiner Klausurvorbereitung gemacht, nicht nur durch die Stärkung meines Selbstvertrauens durch die Features, die es dir ermöglichen, dich mit anderen zu vernetzen und dich weniger allein zu fühlen, sondern auch durch die Art, wie die App selbst darauf ausgerichtet ist, dass du dich besser fühlst. Sie ist einfach zu bedienen, macht Spaß und hilft jedem, der in irgendeiner Weise Schwierigkeiten hat.
David K
iOS-Nutzer
Die App ist einfach super! Ich muss nur das Thema in die Suche eingeben und bekomme sofort eine Antwort. Ich muss nicht mehr 10 YouTube-Videos schauen, um etwas zu verstehen, und spare dadurch richtig viel Zeit. Sehr empfehlenswert!
Sudenaz Ocak
Android-Nutzerin
In der Schule war ich echt schlecht in Mathe, aber dank der App bin ich jetzt besser geworden. Ich bin so dankbar, dass ihr die App gemacht habt.
Greenlight Bonnie
Android-Nutzerin
sehr zuverlässige App, um deine Ideen in Mathe, Englisch und anderen verwandten Themen zu verbessern. bitte nutze diese App, wenn du in bestimmten Bereichen Schwierigkeiten hast, diese App ist dafür der Schlüssel. wünschte, ich hätte früher eine Bewertung geschrieben. und sie ist auch kostenlos, also mach dir darüber keine Sorgen.
Rohan U
Android-Nutzer
Ich weiß, dass viele Apps gefälschte Accounts nutzen, um ihre Bewertungen zu pushen, aber diese App verdient das alles. Ursprünglich hatte ich eine 4 in meinen Englisch-Klausuren und dieses Mal habe ich eine 2 bekommen. Ich wusste erst drei Tage vor der Klausur von dieser App und sie hat mir SEHR geholfen. Bitte vertrau mir wirklich und nutze sie, denn ich bin sicher, dass auch du Fortschritte sehen wirst.
Xander S
iOS-Nutzer
DIE QUIZZE UND KARTEIKARTEN SIND SO NÜTZLICH UND ICH LIEBE Knowunity KI. ES IST AUCH BUCHSTÄBLICH WIE CHATGPT ABER SCHLAUER!! HAT MIR AUCH BEI MEINEN MASCARA-PROBLEMEN GEHOLFEN!! SOWIE BEI MEINEN ECHTEN FÄCHERN! NATÜRLICH 😍😁😲🤑💗✨🎀😮
Elisha
iOS-Nutzer
Diese App ist echt der Hammer. Ich finde Lernen so langweilig, aber diese App macht es so einfach, alles zu organisieren und dann kannst du die kostenlose KI bitten, dich abzufragen, so gut, und du kannst einfach deine eigenen Sachen hochladen. sehr empfehlenswert als jemand, der gerade Probeklausuren schreibt
Paul T
iOS-Nutzer
Die App ist sehr einfach zu bedienen und gut gestaltet. Ich habe bisher alles gefunden, wonach ich gesucht habe, und konnte viel aus den Präsentationen lernen! Ich werde die App definitiv für ein Schulprojekt nutzen! Und natürlich hilft sie auch sehr als Inspiration.
Stefan S
iOS-Nutzer
Diese App ist wirklich super. Es gibt so viele Lernzettel und Hilfen [...]. Mein Problemfach ist zum Beispiel Französisch und die App hat so viele Möglichkeiten zur Hilfe. Dank dieser App habe ich mich in Französisch verbessert. Ich würde sie jedem empfehlen.
Samantha Klich
Android-Nutzerin
Wow, ich bin wirklich begeistert. Ich habe die App einfach mal ausprobiert, weil ich sie schon oft beworben gesehen habe und war absolut beeindruckt. Diese App ist DIE HILFE, die man für die Schule braucht und vor allem bietet sie so viele Dinge wie Übungen und Lernzettel, die mir persönlich SEHR geholfen haben.
Anna
iOS-Nutzerin
Beste App der Welt! Keine Worte, weil sie einfach zu gut ist
Thomas R
iOS-Nutzer
Einfach genial. Lässt mich 10x besser lernen, diese App ist eine glatte 10/10. Ich empfehle sie jedem. Ich kann Lernzettel anschauen und suchen. Ich kann sie im Fachordner speichern. Ich kann sie jederzeit wiederholen, wenn ich zurückkomme. Wenn du diese App noch nicht ausprobiert hast, verpasst du wirklich was.
Basil
Android-Nutzer
Diese App hat mich so viel selbstbewusster in meiner Klausurvorbereitung gemacht, nicht nur durch die Stärkung meines Selbstvertrauens durch die Features, die es dir ermöglichen, dich mit anderen zu vernetzen und dich weniger allein zu fühlen, sondern auch durch die Art, wie die App selbst darauf ausgerichtet ist, dass du dich besser fühlst. Sie ist einfach zu bedienen, macht Spaß und hilft jedem, der in irgendeiner Weise Schwierigkeiten hat.
David K
iOS-Nutzer
Die App ist einfach super! Ich muss nur das Thema in die Suche eingeben und bekomme sofort eine Antwort. Ich muss nicht mehr 10 YouTube-Videos schauen, um etwas zu verstehen, und spare dadurch richtig viel Zeit. Sehr empfehlenswert!
Sudenaz Ocak
Android-Nutzerin
In der Schule war ich echt schlecht in Mathe, aber dank der App bin ich jetzt besser geworden. Ich bin so dankbar, dass ihr die App gemacht habt.
Greenlight Bonnie
Android-Nutzerin
sehr zuverlässige App, um deine Ideen in Mathe, Englisch und anderen verwandten Themen zu verbessern. bitte nutze diese App, wenn du in bestimmten Bereichen Schwierigkeiten hast, diese App ist dafür der Schlüssel. wünschte, ich hätte früher eine Bewertung geschrieben. und sie ist auch kostenlos, also mach dir darüber keine Sorgen.
Rohan U
Android-Nutzer
Ich weiß, dass viele Apps gefälschte Accounts nutzen, um ihre Bewertungen zu pushen, aber diese App verdient das alles. Ursprünglich hatte ich eine 4 in meinen Englisch-Klausuren und dieses Mal habe ich eine 2 bekommen. Ich wusste erst drei Tage vor der Klausur von dieser App und sie hat mir SEHR geholfen. Bitte vertrau mir wirklich und nutze sie, denn ich bin sicher, dass auch du Fortschritte sehen wirst.
Xander S
iOS-Nutzer
DIE QUIZZE UND KARTEIKARTEN SIND SO NÜTZLICH UND ICH LIEBE Knowunity KI. ES IST AUCH BUCHSTÄBLICH WIE CHATGPT ABER SCHLAUER!! HAT MIR AUCH BEI MEINEN MASCARA-PROBLEMEN GEHOLFEN!! SOWIE BEI MEINEN ECHTEN FÄCHERN! NATÜRLICH 😍😁😲🤑💗✨🎀😮
Elisha
iOS-Nutzer
Diese App ist echt der Hammer. Ich finde Lernen so langweilig, aber diese App macht es so einfach, alles zu organisieren und dann kannst du die kostenlose KI bitten, dich abzufragen, so gut, und du kannst einfach deine eigenen Sachen hochladen. sehr empfehlenswert als jemand, der gerade Probeklausuren schreibt
Paul T
iOS-Nutzer
Joana
@jo.crds
Marionetten bewegen sich schöner als Menschen? Heinrich von Kleist stellt in seinem berühmten Essay eine ziemlich verrückte These auf: Holzpuppen sind uns in Sachen Anmut überlegen. Was zunächst absurd klingt, entpuppt sich als clevere Kritik daran, wie sehr wir durch... Mehr anzeigen

Zugriff auf alle Dokumente
Verbessere deine Noten
Schließ dich Millionen Schülern an
Du hast es hier mit einem echten Klassiker der Romantik zu tun! Kleist schrieb diesen philosophischen Dialog 1810 - mitten in einer Zeit, als die Menschen anfingen, das reine Vernunftdenken der Aufklärung zu hinterfragen.
Der Text ist als fiktives Gespräch zwischen einem Erzähler und einem Tänzer (Herr C.) aufgebaut. Das macht ihn viel zugänglicher als trockene philosophische Abhandlungen. Die beiden diskutieren eine scheinbar simple Frage: Wer bewegt sich schöner - Mensch oder Marionette?
Spoiler-Alert: Die Antwort wird dich überraschen und zum Nachdenken bringen. Kleist nutzt dieses Gespräch, um tiefe Fragen über Bewusstsein, Natürlichkeit und was wahre Kunst ausmacht, zu stellen.
Gut zu wissen: Das ist Prüfungsstoff! Der Text gilt als Schlüsselwerk für das Verständnis romantischer Kunsttheorie und wird gerne in Klausuren abgefragt.

Zugriff auf alle Dokumente
Verbessere deine Noten
Schließ dich Millionen Schülern an
Der Erzähler ist total fasziniert von einem Marionettentheater-Auftritt. Die Bewegungen der Holzpuppen wirkten auf ihn natürlicher und eleganter als die echter Tänzer. Herr C. stimmt sofort zu und legt noch einen drauf: Marionetten sind Menschen in Sachen Anmut tatsächlich überlegen.
Seine Begründung ist genial einfach: Marionetten haben kein Bewusstsein und können deshalb nicht eitel oder affektiert sein. Sie bewegen sich rein mechanisch, gesteuert vom Puppenspieler - und gerade diese Unbewusstheit macht sie so anmutig.
Menschen dagegen denken permanent mit: "Wie wirke ich? Sehe ich gut aus? Ist meine Haltung richtig?" Diese Selbstreflexion zerstört die natürliche Eleganz. Je mehr wir über unsere Bewegungen nachdenken, desto steifer werden wir.
Denkanstoß: Kennst du das Gefühl, wenn du merkst, dass jemand dich anschaut, und plötzlich fühlst du dich unnatürlich? Genau das meint Kleist!

Zugriff auf alle Dokumente
Verbessere deine Noten
Schließ dich Millionen Schülern an
Kleist macht seine Theorie mit zwei krassen Beispielen deutlich. Erstens: Ein junger Tänzer verliert seine natürliche Grazie, sobald er sich im Spiegel betrachtet und anfängt, seine Bewegungen zu analysieren. Das Selbstbewusstsein macht ihn steif und künstlich.
Noch extremer ist das zweite Beispiel: Ein berühmter Fechtmeister kämpft gegen einen Bären - und verliert haushoch! Der Bär weicht jedem Angriff mit minimalstem Aufwand aus, reagiert perfekt auf Finten und bewegt sich nur dann, wenn es wirklich nötig ist.
Die Botschaft ist klar: Der Bär handelt aus purem Instinkt, ohne nachzudenken. Dadurch ist er dem Menschen, der zu viel grübelt und kalkuliert, haushoch überlegen. Spontaneität schlägt Berechnung.
Aha-Moment: Im Sport nennt man das heute "Flow-Zustand" - wenn Athleten nicht mehr nachdenken, sondern einfach "funktionieren".

Zugriff auf alle Dokumente
Verbessere deine Noten
Schließ dich Millionen Schülern an
Jetzt wird's philosophisch richtig spannend! Herr C. behauptet: Wahre Anmut gibt es nur in zwei Zuständen. Entweder bei völliger Unbewusstheit (wie bei Marionetten, Tieren oder Kleinkindern) oder bei völliger Bewusstheit - wenn man das Ego komplett überwunden hat.
Menschen können ihre verlorene Unschuld nicht einfach zurückdrehen. Aber wenn sie durch das ganze Nachdenken hindurchgehen, das Bewusstsein vollständig entwickeln und dann ihr Ego überwinden, können sie zu einer neuen Art von natürlicher Eleganz finden.
Kleist nennt das poetisch die "Hintertür des Paradieses". Die ursprüngliche Unschuld ist verloren (wie nach dem Sündenfall), aber durch geistige Reife können wir eine "zweite Naivität" erlangen. Das ist das Ziel!
Kernbotschaft: Es gibt einen Weg zurück zur Grazie - aber nur über den Umweg durch komplette Selbsterkenntnis und Ego-Überwindung.

Zugriff auf alle Dokumente
Verbessere deine Noten
Schließ dich Millionen Schülern an
Kleists Essay ist erschreckend aktuell! Denk nur an Social Media: Ständig inszenieren wir uns selbst, machen Selfies, überlegen, wie wir wirken. Diese permanente Selbstbeobachtung macht uns genau so unnatürlich, wie Kleist es beschreibt.
Auch in Schule und Leistungsgesellschaft erkennst du seine Kritik wieder. Zu viel Perfektionsdruck und Kontrolle ersticken oft die Spontaneität. Die besten Leistungen in Sport, Musik oder Schauspiel entstehen meist im "Flow" - also wenn wir aufhören zu denken und einfach machen.
Kleists Botschaft für heute: Echte Schönheit und Kunst entstehen nicht durch Berechnung, sondern durch Loslassen. Wer zu verkopft ist, verliert seine Natürlichkeit. Das gilt für TikTok-Videos genauso wie für Präsentationen oder Dates.
Für die Klausur merken: Der Text kritisiert nicht das Bewusstsein an sich, sondern plädiert für eine bewusste Rückkehr zur Unbefangenheit!
Unser KI-Begleiter ist ein speziell für Schüler entwickeltes KI-Tool, das mehr als nur Antworten bietet. Basierend auf Millionen von Knowunity-Inhalten liefert er relevante Informationen, personalisierte Lernpläne, Quizze und Inhalte direkt im Chat und passt sich deinem individuellen Lernweg an.
Du kannst die App im Google Play Store und im Apple App Store herunterladen.
Genau! Genieße kostenlosen Zugang zu Lerninhalten, vernetze dich mit anderen Schülern und hol dir sofortige Hilfe – alles direkt auf deinem Handy.
24
Smart Tools NEU
Verwandle diesen Lernzettel in: ✓ 50+ Übungsfragen ✓ Interaktive Karteikarten ✓ Komplette Probeklausur ✓ Aufsatzgliederungen
App Store
Google Play
Die App ist sehr einfach zu bedienen und gut gestaltet. Ich habe bisher alles gefunden, wonach ich gesucht habe, und konnte viel aus den Präsentationen lernen! Ich werde die App definitiv für ein Schulprojekt nutzen! Und natürlich hilft sie auch sehr als Inspiration.
Stefan S
iOS-Nutzer
Diese App ist wirklich super. Es gibt so viele Lernzettel und Hilfen [...]. Mein Problemfach ist zum Beispiel Französisch und die App hat so viele Möglichkeiten zur Hilfe. Dank dieser App habe ich mich in Französisch verbessert. Ich würde sie jedem empfehlen.
Samantha Klich
Android-Nutzerin
Wow, ich bin wirklich begeistert. Ich habe die App einfach mal ausprobiert, weil ich sie schon oft beworben gesehen habe und war absolut beeindruckt. Diese App ist DIE HILFE, die man für die Schule braucht und vor allem bietet sie so viele Dinge wie Übungen und Lernzettel, die mir persönlich SEHR geholfen haben.
Anna
iOS-Nutzerin
Beste App der Welt! Keine Worte, weil sie einfach zu gut ist
Thomas R
iOS-Nutzer
Einfach genial. Lässt mich 10x besser lernen, diese App ist eine glatte 10/10. Ich empfehle sie jedem. Ich kann Lernzettel anschauen und suchen. Ich kann sie im Fachordner speichern. Ich kann sie jederzeit wiederholen, wenn ich zurückkomme. Wenn du diese App noch nicht ausprobiert hast, verpasst du wirklich was.
Basil
Android-Nutzer
Diese App hat mich so viel selbstbewusster in meiner Klausurvorbereitung gemacht, nicht nur durch die Stärkung meines Selbstvertrauens durch die Features, die es dir ermöglichen, dich mit anderen zu vernetzen und dich weniger allein zu fühlen, sondern auch durch die Art, wie die App selbst darauf ausgerichtet ist, dass du dich besser fühlst. Sie ist einfach zu bedienen, macht Spaß und hilft jedem, der in irgendeiner Weise Schwierigkeiten hat.
David K
iOS-Nutzer
Die App ist einfach super! Ich muss nur das Thema in die Suche eingeben und bekomme sofort eine Antwort. Ich muss nicht mehr 10 YouTube-Videos schauen, um etwas zu verstehen, und spare dadurch richtig viel Zeit. Sehr empfehlenswert!
Sudenaz Ocak
Android-Nutzerin
In der Schule war ich echt schlecht in Mathe, aber dank der App bin ich jetzt besser geworden. Ich bin so dankbar, dass ihr die App gemacht habt.
Greenlight Bonnie
Android-Nutzerin
sehr zuverlässige App, um deine Ideen in Mathe, Englisch und anderen verwandten Themen zu verbessern. bitte nutze diese App, wenn du in bestimmten Bereichen Schwierigkeiten hast, diese App ist dafür der Schlüssel. wünschte, ich hätte früher eine Bewertung geschrieben. und sie ist auch kostenlos, also mach dir darüber keine Sorgen.
Rohan U
Android-Nutzer
Ich weiß, dass viele Apps gefälschte Accounts nutzen, um ihre Bewertungen zu pushen, aber diese App verdient das alles. Ursprünglich hatte ich eine 4 in meinen Englisch-Klausuren und dieses Mal habe ich eine 2 bekommen. Ich wusste erst drei Tage vor der Klausur von dieser App und sie hat mir SEHR geholfen. Bitte vertrau mir wirklich und nutze sie, denn ich bin sicher, dass auch du Fortschritte sehen wirst.
Xander S
iOS-Nutzer
DIE QUIZZE UND KARTEIKARTEN SIND SO NÜTZLICH UND ICH LIEBE Knowunity KI. ES IST AUCH BUCHSTÄBLICH WIE CHATGPT ABER SCHLAUER!! HAT MIR AUCH BEI MEINEN MASCARA-PROBLEMEN GEHOLFEN!! SOWIE BEI MEINEN ECHTEN FÄCHERN! NATÜRLICH 😍😁😲🤑💗✨🎀😮
Elisha
iOS-Nutzer
Diese App ist echt der Hammer. Ich finde Lernen so langweilig, aber diese App macht es so einfach, alles zu organisieren und dann kannst du die kostenlose KI bitten, dich abzufragen, so gut, und du kannst einfach deine eigenen Sachen hochladen. sehr empfehlenswert als jemand, der gerade Probeklausuren schreibt
Paul T
iOS-Nutzer
Die App ist sehr einfach zu bedienen und gut gestaltet. Ich habe bisher alles gefunden, wonach ich gesucht habe, und konnte viel aus den Präsentationen lernen! Ich werde die App definitiv für ein Schulprojekt nutzen! Und natürlich hilft sie auch sehr als Inspiration.
Stefan S
iOS-Nutzer
Diese App ist wirklich super. Es gibt so viele Lernzettel und Hilfen [...]. Mein Problemfach ist zum Beispiel Französisch und die App hat so viele Möglichkeiten zur Hilfe. Dank dieser App habe ich mich in Französisch verbessert. Ich würde sie jedem empfehlen.
Samantha Klich
Android-Nutzerin
Wow, ich bin wirklich begeistert. Ich habe die App einfach mal ausprobiert, weil ich sie schon oft beworben gesehen habe und war absolut beeindruckt. Diese App ist DIE HILFE, die man für die Schule braucht und vor allem bietet sie so viele Dinge wie Übungen und Lernzettel, die mir persönlich SEHR geholfen haben.
Anna
iOS-Nutzerin
Beste App der Welt! Keine Worte, weil sie einfach zu gut ist
Thomas R
iOS-Nutzer
Einfach genial. Lässt mich 10x besser lernen, diese App ist eine glatte 10/10. Ich empfehle sie jedem. Ich kann Lernzettel anschauen und suchen. Ich kann sie im Fachordner speichern. Ich kann sie jederzeit wiederholen, wenn ich zurückkomme. Wenn du diese App noch nicht ausprobiert hast, verpasst du wirklich was.
Basil
Android-Nutzer
Diese App hat mich so viel selbstbewusster in meiner Klausurvorbereitung gemacht, nicht nur durch die Stärkung meines Selbstvertrauens durch die Features, die es dir ermöglichen, dich mit anderen zu vernetzen und dich weniger allein zu fühlen, sondern auch durch die Art, wie die App selbst darauf ausgerichtet ist, dass du dich besser fühlst. Sie ist einfach zu bedienen, macht Spaß und hilft jedem, der in irgendeiner Weise Schwierigkeiten hat.
David K
iOS-Nutzer
Die App ist einfach super! Ich muss nur das Thema in die Suche eingeben und bekomme sofort eine Antwort. Ich muss nicht mehr 10 YouTube-Videos schauen, um etwas zu verstehen, und spare dadurch richtig viel Zeit. Sehr empfehlenswert!
Sudenaz Ocak
Android-Nutzerin
In der Schule war ich echt schlecht in Mathe, aber dank der App bin ich jetzt besser geworden. Ich bin so dankbar, dass ihr die App gemacht habt.
Greenlight Bonnie
Android-Nutzerin
sehr zuverlässige App, um deine Ideen in Mathe, Englisch und anderen verwandten Themen zu verbessern. bitte nutze diese App, wenn du in bestimmten Bereichen Schwierigkeiten hast, diese App ist dafür der Schlüssel. wünschte, ich hätte früher eine Bewertung geschrieben. und sie ist auch kostenlos, also mach dir darüber keine Sorgen.
Rohan U
Android-Nutzer
Ich weiß, dass viele Apps gefälschte Accounts nutzen, um ihre Bewertungen zu pushen, aber diese App verdient das alles. Ursprünglich hatte ich eine 4 in meinen Englisch-Klausuren und dieses Mal habe ich eine 2 bekommen. Ich wusste erst drei Tage vor der Klausur von dieser App und sie hat mir SEHR geholfen. Bitte vertrau mir wirklich und nutze sie, denn ich bin sicher, dass auch du Fortschritte sehen wirst.
Xander S
iOS-Nutzer
DIE QUIZZE UND KARTEIKARTEN SIND SO NÜTZLICH UND ICH LIEBE Knowunity KI. ES IST AUCH BUCHSTÄBLICH WIE CHATGPT ABER SCHLAUER!! HAT MIR AUCH BEI MEINEN MASCARA-PROBLEMEN GEHOLFEN!! SOWIE BEI MEINEN ECHTEN FÄCHERN! NATÜRLICH 😍😁😲🤑💗✨🎀😮
Elisha
iOS-Nutzer
Diese App ist echt der Hammer. Ich finde Lernen so langweilig, aber diese App macht es so einfach, alles zu organisieren und dann kannst du die kostenlose KI bitten, dich abzufragen, so gut, und du kannst einfach deine eigenen Sachen hochladen. sehr empfehlenswert als jemand, der gerade Probeklausuren schreibt
Paul T
iOS-Nutzer