Politik ist überall um dich herum - von deiner Stimme... Mehr anzeigen
Melde dich an, um den Inhalt zu sehenKostenlos!
Zugriff auf alle Dokumente
Verbessere deine Noten
Schließ dich Millionen Schülern an
Knowunity KI
Fächer
Triangle Congruence and Similarity Theorems
Triangle Properties and Classification
Linear Equations and Graphs
Geometric Angle Relationships
Trigonometric Functions and Identities
Equation Solving Techniques
Circle Geometry Fundamentals
Division Operations and Methods
Basic Differentiation Rules
Exponent and Logarithm Properties
Alle Themen anzeigen
Human Organ Systems
Reproductive Cell Cycles
Biological Sciences Subdisciplines
Cellular Energy Metabolism
Autotrophic Energy Processes
Inheritance Patterns and Principles
Biomolecular Structure and Organization
Cell Cycle and Division Mechanics
Cellular Organization and Development
Biological Structural Organization
Alle Themen anzeigen
Chemical Sciences and Applications
Atomic Structure and Composition
Molecular Electron Structure Representation
Atomic Electron Behavior
Matter Properties and Water
Mole Concept and Calculations
Gas Laws and Behavior
Periodic Table Organization
Chemical Thermodynamics Fundamentals
Chemical Bond Types and Properties
Alle Themen anzeigen
European Renaissance and Enlightenment
European Cultural Movements 800-1920
American Revolution Era 1763-1797
American Civil War 1861-1865
Global Imperial Systems
Mongol and Chinese Dynasties
U.S. Presidents and World Leaders
Historical Sources and Documentation
World Wars Era and Impact
World Religious Systems
Alle Themen anzeigen
Classic and Contemporary Novels
Literary Character Analysis
Rhetorical Theory and Practice
Classic Literary Narratives
Reading Analysis and Interpretation
Narrative Structure and Techniques
English Language Components
Influential English-Language Authors
Basic Sentence Structure
Narrative Voice and Perspective
Alle Themen anzeigen
1,291
•
Aktualisiert Mar 22, 2026
•
Martje
@martje_06
Politik ist überall um dich herum - von deiner Stimme... Mehr anzeigen











Du hast mehr politischen Einfluss, als du denkst. Politische Partizipation geht weit über Wahlen hinaus - von Leserbriefen über Demonstrationen bis hin zu Bürgerinitiativen kannst du aktiv mitgestalten.
Lobbyismus ist dabei ein zweischneidiges Schwert. Lobbyisten versuchen, politische Entscheidungen durch Informationen, Argumente oder Geld zu beeinflussen. Das Lobbyregister soll für mehr Transparenz sorgen, aber die Debatte um schärfere Kontrollen geht weiter.
Parteien haben eine zentrale Rolle: Sie wählen politische Eliten aus, vermitteln zwischen Volk und Staat und finden Kompromisse. Durch das Parteienprivileg sind sie besonders geschützt - nur das Bundesverfassungsgericht kann eine Partei verbieten.
Merke dir: Demokratie lebt von deiner Teilnahme - sei es durch Wahlen, Ehrenamt oder einfach informierte Diskussionen mit Freunden.

Interessenverbände sind wie Dolmetscher zwischen Gesellschaft und Politik. Sie bündeln Meinungen, teilen Expertenwissen und vertreten spezielle Interessen - von Gewerkschaften bis zu Umweltschutzorganisationen.
Medien sind die "vierte Gewalt" in unserer Demokratie. Sie informieren dich, kontrollieren Politiker und schaffen öffentliche Diskussionen. Durch Agenda-Setting beeinflussen sie, worüber wir sprechen - vom Top-Down-Modell (Politik bestimmt Themen) bis zum Bottom-Up-Modell (Bürger setzen Themen).
Die Medialisierung bringt aber auch Probleme mit sich: Vereinfachung, Personalisierung und weniger sachliche Debatten. Politik wird zum Entertainment, komplexe Themen werden auf Schlagzeilen reduziert.
Achtung: Hinterfrage immer deine Quellen - verschiedene Medien haben unterschiedliche Perspektiven!

Die digitale Welt verändert Politik fundamental. Social Bots erstellen automatische Antworten und können Meinungen manipulieren. Filterblasen zeigen dir nur Inhalte, die deine bestehenden Ansichten bestätigen, während Echokammern dich mit Gleichgesinnten umgeben.
Fake News und der Begriff "Lügenpresse" zeigen, wie fragil das Vertrauen in Medien geworden ist. Wir leben in postfaktischen Zeiten, wo Emotionen oft wichtiger werden als Fakten.
Medienkonzentration bedroht die Vielfalt - wenn wenige Unternehmen viele Medien kontrollieren, schrumpft die Meinungsvielfalt. Die EU versucht gegenzusteuern durch Transparenzregeln und Obergrenzen für Medienbesitz.
Trotz aller Risiken bieten digitale Medien auch Chancen: direkten Dialog zwischen Politikern und Bürgern, Organisation von Protesten und kreative Formen des politischen Engagements.
Tipp: Nutze verschiedene Nachrichtenquellen und verlasse bewusst deine Filterblase - nur so behältst du den Überblick!

Die Bundesregierung mit Kanzler und Ministern steuert die Politik nach drei Prinzipien: Das Kanzlerprinzip gibt dem Kanzler die Richtlinienkompetenz, das Ressortprinzip macht jeden Minister für sein Gebiet verantwortlich, und das Kollegialprinzip sorgt für gemeinsame Entscheidungen.
Der Bundestag ist das Herz der Demokratie. Er wählt den Kanzler, macht Gesetze, kontrolliert die Regierung und vertritt deine Interessen. Durch das Mischwahlsystem entstehen die aktuell 736 Mandate.
Der Bundesrat vertritt die 16 Bundesländer und kann bei wichtigen Gesetzen ein Veto einlegen. Der Bundespräsident repräsentiert Deutschland nach außen und prüft Gesetze auf ihre Verfassungsmäßigkeit.
Das Bundesverfassungsgericht ist der "Hüter der Verfassung" und kann sogar Regierungsentscheidungen stoppen, wenn sie gegen das Grundgesetz verstoßen.
Gut zu wissen: Jedes Organ kontrolliert die anderen - das nennt man Gewaltenteilung und schützt vor Machtmissbrauch!

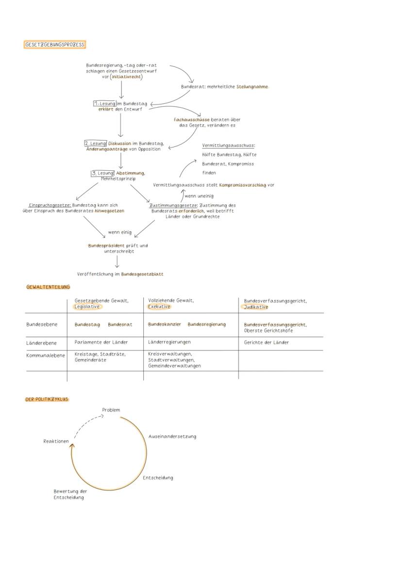
Ein Gesetz zu machen ist wie ein kompliziertes Spiel mit festen Regeln. Initiativrecht haben Bundesregierung, Bundestag oder Bundesrat - sie können Gesetzentwürfe einbringen.
Der Gesetzgebungsprozess läuft in drei Lesungen ab: Erst wird der Entwurf erklärt, dann diskutiert und geändert, schließlich abgestimmt. Fachausschüsse prüfen jeden Entwurf gründlich.
Bei Zustimmungsgesetzen (betreffen Länder oder Grundrechte) muss der Bundesrat zustimmen. Bei Einspruchsgesetzen kann der Bundestag ein Veto überstimmen. Der Vermittlungsausschuss sucht bei Streit nach Kompromissen.
Die Gewaltenteilung funktioniert auf allen Ebenen: Bund, Länder und Kommunen haben jeweils Legislative (Gesetzgebung), Exekutive (Ausführung) und Judikative (Rechtsprechung).
Beispiel: Die Vorratsdatenspeicherung zeigt, wie kontrovers Gesetze sein können - von verfassungswidrig erklärt bis neu verabschiedet!

Die soziale Marktwirtschaft kombiniert wirtschaftliche Freiheit mit sozialer Sicherheit. Fünf Prinzipien bestimmen das System: Eigentumsrecht, Haftungsprinzip, Wettbewerb, Sozialprinzip und Marktkonformität.
Der Staat greift auf zwei Arten ein: Ordnungspolitik setzt langfristige Rahmenbedingungen (wie Kartellrecht), Prozesspolitik reagiert kurzfristig auf wirtschaftliche Probleme (wie Konjunkturprogramme).
Verteilungsgerechtigkeit ist heiß umstritten. Soll jeder bekommen, was er leistet (Leistungsgerechtigkeit)? Oder was er braucht (Bedarfsgerechtigkeit)? Das Bürgergeld und der Mindestlohn zeigen diese Spannungen.
Das magische Sechseck beschreibt die Ziele der Wirtschaftspolitik: stabiles Preisniveau, Vollbeschäftigung, Wirtschaftswachstum, außenwirtschaftliches Gleichgewicht, gerechte Verteilung und Umweltschutz. Diese Ziele stehen oft im Konflikt zueinander.
Realcheck: Perfekte Lösungen gibt es nicht - jede wirtschaftspolitische Entscheidung hat Vor- und Nachteile!

Marktversagen tritt auf, wenn externe Effekte nicht im Preis berücksichtigt werden. Umweltverschmutzung ist der Klassiker: Unternehmen verschmutzen kostenfrei, die Gesellschaft zahlt die Rechnung.
Ökosteuern machen umweltschädliche Produkte teurer und lenken Verbrauch um. Der Emissionshandel gibt Unternehmen Verschmutzungsrechte, mit denen gehandelt werden kann - wer weniger verschmutzt, kann seine Rechte verkaufen.
Rechtliche Instrumente wie Verbote und Grenzwerte setzen harte Grenzen. Verhaltenssteuerung durch Information und Bildung setzt auf Freiwilligkeit. Jedes Instrument hat Vor- und Nachteile.
Das Problem: Eigeninteresse und Gemeinwohl kollidieren oft. Was für den Einzelnen rational ist (billiges Benzin tanken), kann für alle schädlich sein (Klimawandel).
Denk dran: Umweltpolitik ist ein Marathon, kein Sprint - langfristige Lösungen brauchen Zeit und Geduld!

Neue Kriege unterscheiden sich fundamental von klassischen Staatenkriegen. Statt Armeen kämpfen Warlords, Terrorgruppen und Kindersoldaten. Statt um Territorien geht es um Profit, Ressourcen und Macht.
Asymmetrische Kriegsführung bedeutet extremes Machtungleichgewicht. Die Grenze zwischen Kämpfern und Zivilisten verschwimmt. Hybride Kriege mischen konventionelle und unkonventionelle Methoden.
Diese Konflikte sind schwer zu beenden, weil sie sich selbst finanzieren: durch Ressourcenhandel, illegale Geschäfte und Kriegsökonomie. Friedensverhandlungen werden kompliziert, wenn unklar ist, wer eigentlich die Entscheidungen trifft.
Terrorismus, ethnische Säuberungen und systematische Vergewaltigung zeigen, dass das klassische Kriegsrecht oft nicht mehr gilt. Die internationale Gemeinschaft steht vor neuen Herausforderungen bei der Friedenssicherung.
Wichtig: Moderne Konflikte erfordern neue Lösungsansätze - alte Diplomatie reicht oft nicht mehr aus!


Unser KI-Begleiter ist ein speziell für Schüler entwickeltes KI-Tool, das mehr als nur Antworten bietet. Basierend auf Millionen von Knowunity-Inhalten liefert er relevante Informationen, personalisierte Lernpläne, Quizze und Inhalte direkt im Chat und passt sich deinem individuellen Lernweg an.
Du kannst die App im Google Play Store und im Apple App Store herunterladen.
Genau! Genieße kostenlosen Zugang zu Lerninhalten, vernetze dich mit anderen Schülern und hol dir sofortige Hilfe – alles direkt auf deinem Handy.
App Store
Google Play
Die App ist sehr einfach zu bedienen und gut gestaltet. Ich habe bisher alles gefunden, wonach ich gesucht habe, und konnte viel aus den Präsentationen lernen! Ich werde die App definitiv für ein Schulprojekt nutzen! Und natürlich hilft sie auch sehr als Inspiration.
Stefan S
iOS-Nutzer
Diese App ist wirklich super. Es gibt so viele Lernzettel und Hilfen [...]. Mein Problemfach ist zum Beispiel Französisch und die App hat so viele Möglichkeiten zur Hilfe. Dank dieser App habe ich mich in Französisch verbessert. Ich würde sie jedem empfehlen.
Samantha Klich
Android-Nutzerin
Wow, ich bin wirklich begeistert. Ich habe die App einfach mal ausprobiert, weil ich sie schon oft beworben gesehen habe und war absolut beeindruckt. Diese App ist DIE HILFE, die man für die Schule braucht und vor allem bietet sie so viele Dinge wie Übungen und Lernzettel, die mir persönlich SEHR geholfen haben.
Anna
iOS-Nutzerin
Beste App der Welt! Keine Worte, weil sie einfach zu gut ist
Thomas R
iOS-Nutzer
Einfach genial. Lässt mich 10x besser lernen, diese App ist eine glatte 10/10. Ich empfehle sie jedem. Ich kann Lernzettel anschauen und suchen. Ich kann sie im Fachordner speichern. Ich kann sie jederzeit wiederholen, wenn ich zurückkomme. Wenn du diese App noch nicht ausprobiert hast, verpasst du wirklich was.
Basil
Android-Nutzer
Diese App hat mich so viel selbstbewusster in meiner Klausurvorbereitung gemacht, nicht nur durch die Stärkung meines Selbstvertrauens durch die Features, die es dir ermöglichen, dich mit anderen zu vernetzen und dich weniger allein zu fühlen, sondern auch durch die Art, wie die App selbst darauf ausgerichtet ist, dass du dich besser fühlst. Sie ist einfach zu bedienen, macht Spaß und hilft jedem, der in irgendeiner Weise Schwierigkeiten hat.
David K
iOS-Nutzer
Die App ist einfach super! Ich muss nur das Thema in die Suche eingeben und bekomme sofort eine Antwort. Ich muss nicht mehr 10 YouTube-Videos schauen, um etwas zu verstehen, und spare dadurch richtig viel Zeit. Sehr empfehlenswert!
Sudenaz Ocak
Android-Nutzerin
In der Schule war ich echt schlecht in Mathe, aber dank der App bin ich jetzt besser geworden. Ich bin so dankbar, dass ihr die App gemacht habt.
Greenlight Bonnie
Android-Nutzerin
sehr zuverlässige App, um deine Ideen in Mathe, Englisch und anderen verwandten Themen zu verbessern. bitte nutze diese App, wenn du in bestimmten Bereichen Schwierigkeiten hast, diese App ist dafür der Schlüssel. wünschte, ich hätte früher eine Bewertung geschrieben. und sie ist auch kostenlos, also mach dir darüber keine Sorgen.
Rohan U
Android-Nutzer
Ich weiß, dass viele Apps gefälschte Accounts nutzen, um ihre Bewertungen zu pushen, aber diese App verdient das alles. Ursprünglich hatte ich eine 4 in meinen Englisch-Klausuren und dieses Mal habe ich eine 2 bekommen. Ich wusste erst drei Tage vor der Klausur von dieser App und sie hat mir SEHR geholfen. Bitte vertrau mir wirklich und nutze sie, denn ich bin sicher, dass auch du Fortschritte sehen wirst.
Xander S
iOS-Nutzer
DIE QUIZZE UND KARTEIKARTEN SIND SO NÜTZLICH UND ICH LIEBE Knowunity KI. ES IST AUCH BUCHSTÄBLICH WIE CHATGPT ABER SCHLAUER!! HAT MIR AUCH BEI MEINEN MASCARA-PROBLEMEN GEHOLFEN!! SOWIE BEI MEINEN ECHTEN FÄCHERN! NATÜRLICH 😍😁😲🤑💗✨🎀😮
Elisha
iOS-Nutzer
Diese App ist echt der Hammer. Ich finde Lernen so langweilig, aber diese App macht es so einfach, alles zu organisieren und dann kannst du die kostenlose KI bitten, dich abzufragen, so gut, und du kannst einfach deine eigenen Sachen hochladen. sehr empfehlenswert als jemand, der gerade Probeklausuren schreibt
Paul T
iOS-Nutzer
Die App ist sehr einfach zu bedienen und gut gestaltet. Ich habe bisher alles gefunden, wonach ich gesucht habe, und konnte viel aus den Präsentationen lernen! Ich werde die App definitiv für ein Schulprojekt nutzen! Und natürlich hilft sie auch sehr als Inspiration.
Stefan S
iOS-Nutzer
Diese App ist wirklich super. Es gibt so viele Lernzettel und Hilfen [...]. Mein Problemfach ist zum Beispiel Französisch und die App hat so viele Möglichkeiten zur Hilfe. Dank dieser App habe ich mich in Französisch verbessert. Ich würde sie jedem empfehlen.
Samantha Klich
Android-Nutzerin
Wow, ich bin wirklich begeistert. Ich habe die App einfach mal ausprobiert, weil ich sie schon oft beworben gesehen habe und war absolut beeindruckt. Diese App ist DIE HILFE, die man für die Schule braucht und vor allem bietet sie so viele Dinge wie Übungen und Lernzettel, die mir persönlich SEHR geholfen haben.
Anna
iOS-Nutzerin
Beste App der Welt! Keine Worte, weil sie einfach zu gut ist
Thomas R
iOS-Nutzer
Einfach genial. Lässt mich 10x besser lernen, diese App ist eine glatte 10/10. Ich empfehle sie jedem. Ich kann Lernzettel anschauen und suchen. Ich kann sie im Fachordner speichern. Ich kann sie jederzeit wiederholen, wenn ich zurückkomme. Wenn du diese App noch nicht ausprobiert hast, verpasst du wirklich was.
Basil
Android-Nutzer
Diese App hat mich so viel selbstbewusster in meiner Klausurvorbereitung gemacht, nicht nur durch die Stärkung meines Selbstvertrauens durch die Features, die es dir ermöglichen, dich mit anderen zu vernetzen und dich weniger allein zu fühlen, sondern auch durch die Art, wie die App selbst darauf ausgerichtet ist, dass du dich besser fühlst. Sie ist einfach zu bedienen, macht Spaß und hilft jedem, der in irgendeiner Weise Schwierigkeiten hat.
David K
iOS-Nutzer
Die App ist einfach super! Ich muss nur das Thema in die Suche eingeben und bekomme sofort eine Antwort. Ich muss nicht mehr 10 YouTube-Videos schauen, um etwas zu verstehen, und spare dadurch richtig viel Zeit. Sehr empfehlenswert!
Sudenaz Ocak
Android-Nutzerin
In der Schule war ich echt schlecht in Mathe, aber dank der App bin ich jetzt besser geworden. Ich bin so dankbar, dass ihr die App gemacht habt.
Greenlight Bonnie
Android-Nutzerin
sehr zuverlässige App, um deine Ideen in Mathe, Englisch und anderen verwandten Themen zu verbessern. bitte nutze diese App, wenn du in bestimmten Bereichen Schwierigkeiten hast, diese App ist dafür der Schlüssel. wünschte, ich hätte früher eine Bewertung geschrieben. und sie ist auch kostenlos, also mach dir darüber keine Sorgen.
Rohan U
Android-Nutzer
Ich weiß, dass viele Apps gefälschte Accounts nutzen, um ihre Bewertungen zu pushen, aber diese App verdient das alles. Ursprünglich hatte ich eine 4 in meinen Englisch-Klausuren und dieses Mal habe ich eine 2 bekommen. Ich wusste erst drei Tage vor der Klausur von dieser App und sie hat mir SEHR geholfen. Bitte vertrau mir wirklich und nutze sie, denn ich bin sicher, dass auch du Fortschritte sehen wirst.
Xander S
iOS-Nutzer
DIE QUIZZE UND KARTEIKARTEN SIND SO NÜTZLICH UND ICH LIEBE Knowunity KI. ES IST AUCH BUCHSTÄBLICH WIE CHATGPT ABER SCHLAUER!! HAT MIR AUCH BEI MEINEN MASCARA-PROBLEMEN GEHOLFEN!! SOWIE BEI MEINEN ECHTEN FÄCHERN! NATÜRLICH 😍😁😲🤑💗✨🎀😮
Elisha
iOS-Nutzer
Diese App ist echt der Hammer. Ich finde Lernen so langweilig, aber diese App macht es so einfach, alles zu organisieren und dann kannst du die kostenlose KI bitten, dich abzufragen, so gut, und du kannst einfach deine eigenen Sachen hochladen. sehr empfehlenswert als jemand, der gerade Probeklausuren schreibt
Paul T
iOS-Nutzer
Martje
@martje_06
Politik ist überall um dich herum - von deiner Stimme bei Wahlen bis hin zu den Preisen, die du für Benzin zahlst, und den Kriegen, über die du in den Nachrichten hörst. Hier erfährst du, wie politische Partizipation, Wirtschaftspolitik und... Mehr anzeigen

Zugriff auf alle Dokumente
Verbessere deine Noten
Schließ dich Millionen Schülern an
Du hast mehr politischen Einfluss, als du denkst. Politische Partizipation geht weit über Wahlen hinaus - von Leserbriefen über Demonstrationen bis hin zu Bürgerinitiativen kannst du aktiv mitgestalten.
Lobbyismus ist dabei ein zweischneidiges Schwert. Lobbyisten versuchen, politische Entscheidungen durch Informationen, Argumente oder Geld zu beeinflussen. Das Lobbyregister soll für mehr Transparenz sorgen, aber die Debatte um schärfere Kontrollen geht weiter.
Parteien haben eine zentrale Rolle: Sie wählen politische Eliten aus, vermitteln zwischen Volk und Staat und finden Kompromisse. Durch das Parteienprivileg sind sie besonders geschützt - nur das Bundesverfassungsgericht kann eine Partei verbieten.
Merke dir: Demokratie lebt von deiner Teilnahme - sei es durch Wahlen, Ehrenamt oder einfach informierte Diskussionen mit Freunden.

Zugriff auf alle Dokumente
Verbessere deine Noten
Schließ dich Millionen Schülern an
Interessenverbände sind wie Dolmetscher zwischen Gesellschaft und Politik. Sie bündeln Meinungen, teilen Expertenwissen und vertreten spezielle Interessen - von Gewerkschaften bis zu Umweltschutzorganisationen.
Medien sind die "vierte Gewalt" in unserer Demokratie. Sie informieren dich, kontrollieren Politiker und schaffen öffentliche Diskussionen. Durch Agenda-Setting beeinflussen sie, worüber wir sprechen - vom Top-Down-Modell (Politik bestimmt Themen) bis zum Bottom-Up-Modell (Bürger setzen Themen).
Die Medialisierung bringt aber auch Probleme mit sich: Vereinfachung, Personalisierung und weniger sachliche Debatten. Politik wird zum Entertainment, komplexe Themen werden auf Schlagzeilen reduziert.
Achtung: Hinterfrage immer deine Quellen - verschiedene Medien haben unterschiedliche Perspektiven!

Zugriff auf alle Dokumente
Verbessere deine Noten
Schließ dich Millionen Schülern an
Die digitale Welt verändert Politik fundamental. Social Bots erstellen automatische Antworten und können Meinungen manipulieren. Filterblasen zeigen dir nur Inhalte, die deine bestehenden Ansichten bestätigen, während Echokammern dich mit Gleichgesinnten umgeben.
Fake News und der Begriff "Lügenpresse" zeigen, wie fragil das Vertrauen in Medien geworden ist. Wir leben in postfaktischen Zeiten, wo Emotionen oft wichtiger werden als Fakten.
Medienkonzentration bedroht die Vielfalt - wenn wenige Unternehmen viele Medien kontrollieren, schrumpft die Meinungsvielfalt. Die EU versucht gegenzusteuern durch Transparenzregeln und Obergrenzen für Medienbesitz.
Trotz aller Risiken bieten digitale Medien auch Chancen: direkten Dialog zwischen Politikern und Bürgern, Organisation von Protesten und kreative Formen des politischen Engagements.
Tipp: Nutze verschiedene Nachrichtenquellen und verlasse bewusst deine Filterblase - nur so behältst du den Überblick!

Zugriff auf alle Dokumente
Verbessere deine Noten
Schließ dich Millionen Schülern an
Die Bundesregierung mit Kanzler und Ministern steuert die Politik nach drei Prinzipien: Das Kanzlerprinzip gibt dem Kanzler die Richtlinienkompetenz, das Ressortprinzip macht jeden Minister für sein Gebiet verantwortlich, und das Kollegialprinzip sorgt für gemeinsame Entscheidungen.
Der Bundestag ist das Herz der Demokratie. Er wählt den Kanzler, macht Gesetze, kontrolliert die Regierung und vertritt deine Interessen. Durch das Mischwahlsystem entstehen die aktuell 736 Mandate.
Der Bundesrat vertritt die 16 Bundesländer und kann bei wichtigen Gesetzen ein Veto einlegen. Der Bundespräsident repräsentiert Deutschland nach außen und prüft Gesetze auf ihre Verfassungsmäßigkeit.
Das Bundesverfassungsgericht ist der "Hüter der Verfassung" und kann sogar Regierungsentscheidungen stoppen, wenn sie gegen das Grundgesetz verstoßen.
Gut zu wissen: Jedes Organ kontrolliert die anderen - das nennt man Gewaltenteilung und schützt vor Machtmissbrauch!

Zugriff auf alle Dokumente
Verbessere deine Noten
Schließ dich Millionen Schülern an
Ein Gesetz zu machen ist wie ein kompliziertes Spiel mit festen Regeln. Initiativrecht haben Bundesregierung, Bundestag oder Bundesrat - sie können Gesetzentwürfe einbringen.
Der Gesetzgebungsprozess läuft in drei Lesungen ab: Erst wird der Entwurf erklärt, dann diskutiert und geändert, schließlich abgestimmt. Fachausschüsse prüfen jeden Entwurf gründlich.
Bei Zustimmungsgesetzen (betreffen Länder oder Grundrechte) muss der Bundesrat zustimmen. Bei Einspruchsgesetzen kann der Bundestag ein Veto überstimmen. Der Vermittlungsausschuss sucht bei Streit nach Kompromissen.
Die Gewaltenteilung funktioniert auf allen Ebenen: Bund, Länder und Kommunen haben jeweils Legislative (Gesetzgebung), Exekutive (Ausführung) und Judikative (Rechtsprechung).
Beispiel: Die Vorratsdatenspeicherung zeigt, wie kontrovers Gesetze sein können - von verfassungswidrig erklärt bis neu verabschiedet!

Zugriff auf alle Dokumente
Verbessere deine Noten
Schließ dich Millionen Schülern an
Die soziale Marktwirtschaft kombiniert wirtschaftliche Freiheit mit sozialer Sicherheit. Fünf Prinzipien bestimmen das System: Eigentumsrecht, Haftungsprinzip, Wettbewerb, Sozialprinzip und Marktkonformität.
Der Staat greift auf zwei Arten ein: Ordnungspolitik setzt langfristige Rahmenbedingungen (wie Kartellrecht), Prozesspolitik reagiert kurzfristig auf wirtschaftliche Probleme (wie Konjunkturprogramme).
Verteilungsgerechtigkeit ist heiß umstritten. Soll jeder bekommen, was er leistet (Leistungsgerechtigkeit)? Oder was er braucht (Bedarfsgerechtigkeit)? Das Bürgergeld und der Mindestlohn zeigen diese Spannungen.
Das magische Sechseck beschreibt die Ziele der Wirtschaftspolitik: stabiles Preisniveau, Vollbeschäftigung, Wirtschaftswachstum, außenwirtschaftliches Gleichgewicht, gerechte Verteilung und Umweltschutz. Diese Ziele stehen oft im Konflikt zueinander.
Realcheck: Perfekte Lösungen gibt es nicht - jede wirtschaftspolitische Entscheidung hat Vor- und Nachteile!

Zugriff auf alle Dokumente
Verbessere deine Noten
Schließ dich Millionen Schülern an
Marktversagen tritt auf, wenn externe Effekte nicht im Preis berücksichtigt werden. Umweltverschmutzung ist der Klassiker: Unternehmen verschmutzen kostenfrei, die Gesellschaft zahlt die Rechnung.
Ökosteuern machen umweltschädliche Produkte teurer und lenken Verbrauch um. Der Emissionshandel gibt Unternehmen Verschmutzungsrechte, mit denen gehandelt werden kann - wer weniger verschmutzt, kann seine Rechte verkaufen.
Rechtliche Instrumente wie Verbote und Grenzwerte setzen harte Grenzen. Verhaltenssteuerung durch Information und Bildung setzt auf Freiwilligkeit. Jedes Instrument hat Vor- und Nachteile.
Das Problem: Eigeninteresse und Gemeinwohl kollidieren oft. Was für den Einzelnen rational ist (billiges Benzin tanken), kann für alle schädlich sein (Klimawandel).
Denk dran: Umweltpolitik ist ein Marathon, kein Sprint - langfristige Lösungen brauchen Zeit und Geduld!

Zugriff auf alle Dokumente
Verbessere deine Noten
Schließ dich Millionen Schülern an
Neue Kriege unterscheiden sich fundamental von klassischen Staatenkriegen. Statt Armeen kämpfen Warlords, Terrorgruppen und Kindersoldaten. Statt um Territorien geht es um Profit, Ressourcen und Macht.
Asymmetrische Kriegsführung bedeutet extremes Machtungleichgewicht. Die Grenze zwischen Kämpfern und Zivilisten verschwimmt. Hybride Kriege mischen konventionelle und unkonventionelle Methoden.
Diese Konflikte sind schwer zu beenden, weil sie sich selbst finanzieren: durch Ressourcenhandel, illegale Geschäfte und Kriegsökonomie. Friedensverhandlungen werden kompliziert, wenn unklar ist, wer eigentlich die Entscheidungen trifft.
Terrorismus, ethnische Säuberungen und systematische Vergewaltigung zeigen, dass das klassische Kriegsrecht oft nicht mehr gilt. Die internationale Gemeinschaft steht vor neuen Herausforderungen bei der Friedenssicherung.
Wichtig: Moderne Konflikte erfordern neue Lösungsansätze - alte Diplomatie reicht oft nicht mehr aus!

Zugriff auf alle Dokumente
Verbessere deine Noten
Schließ dich Millionen Schülern an

Zugriff auf alle Dokumente
Verbessere deine Noten
Schließ dich Millionen Schülern an
Unser KI-Begleiter ist ein speziell für Schüler entwickeltes KI-Tool, das mehr als nur Antworten bietet. Basierend auf Millionen von Knowunity-Inhalten liefert er relevante Informationen, personalisierte Lernpläne, Quizze und Inhalte direkt im Chat und passt sich deinem individuellen Lernweg an.
Du kannst die App im Google Play Store und im Apple App Store herunterladen.
Genau! Genieße kostenlosen Zugang zu Lerninhalten, vernetze dich mit anderen Schülern und hol dir sofortige Hilfe – alles direkt auf deinem Handy.
31
Smart Tools NEU
Verwandle diesen Lernzettel in: ✓ 50+ Übungsfragen ✓ Interaktive Karteikarten ✓ Komplette Probeklausur ✓ Aufsatzgliederungen
Erfahren Sie, wie internationale Konflikte analysiert werden, einschließlich der Akteure, Interessen und Machtverhältnisse. Diese Zusammenfassung bietet einen Überblick über Kriegstypen, Friedensphasen und Methoden zur Visualisierung von Konflikten. Ideal für Studierende der Konfliktforschung und Sicherheitsstudien.
Dieser umfassende Lernzettel für das Politik Abitur 2022 in Niedersachsen fasst die wichtigsten Themen der Semester 1-4 zusammen. Er behandelt zentrale Aspekte wie politische Partizipation, internationale Beziehungen, deutsche Außenpolitik, die Rolle der Bundeswehr, sowie die Herausforderungen der Globalisierung und des internationalen Terrorismus. Ideal für die Prüfungsvorbereitung und das Verständnis komplexer politischer Zusammenhänge.
Dieser Lernzettel bietet eine umfassende Analyse der Herausforderungen und Strategien nachhaltiger Entwicklung im Kontext internationaler Beziehungen und deutscher Außenpolitik. Er behandelt zentrale Themen wie Konfliktbearbeitung, die Rolle internationaler Organisationen, die Auswirkungen der Globalisierung auf Entwicklungsländer, sowie die Bedeutung von Gesetzen und Technologien für eine nachhaltige Zukunft. Ideal für Abiturienten, die sich auf Prüfungen im Bereich Politik und Wirtschaft vorbereiten.
Entdecken Sie die zentralen Themen für das Abitur in Niedersachsen 2023: Politische Partizipation, Soziale Marktwirtschaft, internationale Friedenssicherung und weltwirtschaftliche Verflechtungen. Diese Zusammenfassung bietet einen klaren Überblick über die wichtigsten Konzepte, darunter die Rolle des Staates, Wahlverfahren, Theorien internationaler Beziehungen und die Auswirkungen von Globalisierung. Ideal für die Prüfungsvorbereitung.
Dieser Lernzettel bietet eine umfassende Analyse der Friedenssicherung als nationale und internationale Herausforderung. Er behandelt die Rolle der UN, die Instrumente des Sicherheitsrats, die Bundeswehr, sowie die Ursachen und Strategien zur Konfliktbewältigung. Ideal für das Abitur in Politik und Wirtschaft. Wichtige Themen sind unter anderem internationale Sicherheit, Konfliktanalyse, der Syrien-Konflikt und der Umgang mit internationalem Terrorismus.
Diese Zusammenfassung behandelt die Analyse internationaler Konflikte, die Rolle des Terrorismus und die Auswirkungen der Cyberisierung auf die Sicherheit. Sie beleuchtet die Merkmale alter und neuer Kriege, die Dynamik zwischenstaatlicher Beziehungen und die Herausforderungen der internationalen Gemeinschaft. Ideal für Studierende, die sich auf Prüfungen im Bereich internationale Beziehungen und Sicherheitspolitik vorbereiten.
App Store
Google Play
Die App ist sehr einfach zu bedienen und gut gestaltet. Ich habe bisher alles gefunden, wonach ich gesucht habe, und konnte viel aus den Präsentationen lernen! Ich werde die App definitiv für ein Schulprojekt nutzen! Und natürlich hilft sie auch sehr als Inspiration.
Stefan S
iOS-Nutzer
Diese App ist wirklich super. Es gibt so viele Lernzettel und Hilfen [...]. Mein Problemfach ist zum Beispiel Französisch und die App hat so viele Möglichkeiten zur Hilfe. Dank dieser App habe ich mich in Französisch verbessert. Ich würde sie jedem empfehlen.
Samantha Klich
Android-Nutzerin
Wow, ich bin wirklich begeistert. Ich habe die App einfach mal ausprobiert, weil ich sie schon oft beworben gesehen habe und war absolut beeindruckt. Diese App ist DIE HILFE, die man für die Schule braucht und vor allem bietet sie so viele Dinge wie Übungen und Lernzettel, die mir persönlich SEHR geholfen haben.
Anna
iOS-Nutzerin
Beste App der Welt! Keine Worte, weil sie einfach zu gut ist
Thomas R
iOS-Nutzer
Einfach genial. Lässt mich 10x besser lernen, diese App ist eine glatte 10/10. Ich empfehle sie jedem. Ich kann Lernzettel anschauen und suchen. Ich kann sie im Fachordner speichern. Ich kann sie jederzeit wiederholen, wenn ich zurückkomme. Wenn du diese App noch nicht ausprobiert hast, verpasst du wirklich was.
Basil
Android-Nutzer
Diese App hat mich so viel selbstbewusster in meiner Klausurvorbereitung gemacht, nicht nur durch die Stärkung meines Selbstvertrauens durch die Features, die es dir ermöglichen, dich mit anderen zu vernetzen und dich weniger allein zu fühlen, sondern auch durch die Art, wie die App selbst darauf ausgerichtet ist, dass du dich besser fühlst. Sie ist einfach zu bedienen, macht Spaß und hilft jedem, der in irgendeiner Weise Schwierigkeiten hat.
David K
iOS-Nutzer
Die App ist einfach super! Ich muss nur das Thema in die Suche eingeben und bekomme sofort eine Antwort. Ich muss nicht mehr 10 YouTube-Videos schauen, um etwas zu verstehen, und spare dadurch richtig viel Zeit. Sehr empfehlenswert!
Sudenaz Ocak
Android-Nutzerin
In der Schule war ich echt schlecht in Mathe, aber dank der App bin ich jetzt besser geworden. Ich bin so dankbar, dass ihr die App gemacht habt.
Greenlight Bonnie
Android-Nutzerin
sehr zuverlässige App, um deine Ideen in Mathe, Englisch und anderen verwandten Themen zu verbessern. bitte nutze diese App, wenn du in bestimmten Bereichen Schwierigkeiten hast, diese App ist dafür der Schlüssel. wünschte, ich hätte früher eine Bewertung geschrieben. und sie ist auch kostenlos, also mach dir darüber keine Sorgen.
Rohan U
Android-Nutzer
Ich weiß, dass viele Apps gefälschte Accounts nutzen, um ihre Bewertungen zu pushen, aber diese App verdient das alles. Ursprünglich hatte ich eine 4 in meinen Englisch-Klausuren und dieses Mal habe ich eine 2 bekommen. Ich wusste erst drei Tage vor der Klausur von dieser App und sie hat mir SEHR geholfen. Bitte vertrau mir wirklich und nutze sie, denn ich bin sicher, dass auch du Fortschritte sehen wirst.
Xander S
iOS-Nutzer
DIE QUIZZE UND KARTEIKARTEN SIND SO NÜTZLICH UND ICH LIEBE Knowunity KI. ES IST AUCH BUCHSTÄBLICH WIE CHATGPT ABER SCHLAUER!! HAT MIR AUCH BEI MEINEN MASCARA-PROBLEMEN GEHOLFEN!! SOWIE BEI MEINEN ECHTEN FÄCHERN! NATÜRLICH 😍😁😲🤑💗✨🎀😮
Elisha
iOS-Nutzer
Diese App ist echt der Hammer. Ich finde Lernen so langweilig, aber diese App macht es so einfach, alles zu organisieren und dann kannst du die kostenlose KI bitten, dich abzufragen, so gut, und du kannst einfach deine eigenen Sachen hochladen. sehr empfehlenswert als jemand, der gerade Probeklausuren schreibt
Paul T
iOS-Nutzer
Die App ist sehr einfach zu bedienen und gut gestaltet. Ich habe bisher alles gefunden, wonach ich gesucht habe, und konnte viel aus den Präsentationen lernen! Ich werde die App definitiv für ein Schulprojekt nutzen! Und natürlich hilft sie auch sehr als Inspiration.
Stefan S
iOS-Nutzer
Diese App ist wirklich super. Es gibt so viele Lernzettel und Hilfen [...]. Mein Problemfach ist zum Beispiel Französisch und die App hat so viele Möglichkeiten zur Hilfe. Dank dieser App habe ich mich in Französisch verbessert. Ich würde sie jedem empfehlen.
Samantha Klich
Android-Nutzerin
Wow, ich bin wirklich begeistert. Ich habe die App einfach mal ausprobiert, weil ich sie schon oft beworben gesehen habe und war absolut beeindruckt. Diese App ist DIE HILFE, die man für die Schule braucht und vor allem bietet sie so viele Dinge wie Übungen und Lernzettel, die mir persönlich SEHR geholfen haben.
Anna
iOS-Nutzerin
Beste App der Welt! Keine Worte, weil sie einfach zu gut ist
Thomas R
iOS-Nutzer
Einfach genial. Lässt mich 10x besser lernen, diese App ist eine glatte 10/10. Ich empfehle sie jedem. Ich kann Lernzettel anschauen und suchen. Ich kann sie im Fachordner speichern. Ich kann sie jederzeit wiederholen, wenn ich zurückkomme. Wenn du diese App noch nicht ausprobiert hast, verpasst du wirklich was.
Basil
Android-Nutzer
Diese App hat mich so viel selbstbewusster in meiner Klausurvorbereitung gemacht, nicht nur durch die Stärkung meines Selbstvertrauens durch die Features, die es dir ermöglichen, dich mit anderen zu vernetzen und dich weniger allein zu fühlen, sondern auch durch die Art, wie die App selbst darauf ausgerichtet ist, dass du dich besser fühlst. Sie ist einfach zu bedienen, macht Spaß und hilft jedem, der in irgendeiner Weise Schwierigkeiten hat.
David K
iOS-Nutzer
Die App ist einfach super! Ich muss nur das Thema in die Suche eingeben und bekomme sofort eine Antwort. Ich muss nicht mehr 10 YouTube-Videos schauen, um etwas zu verstehen, und spare dadurch richtig viel Zeit. Sehr empfehlenswert!
Sudenaz Ocak
Android-Nutzerin
In der Schule war ich echt schlecht in Mathe, aber dank der App bin ich jetzt besser geworden. Ich bin so dankbar, dass ihr die App gemacht habt.
Greenlight Bonnie
Android-Nutzerin
sehr zuverlässige App, um deine Ideen in Mathe, Englisch und anderen verwandten Themen zu verbessern. bitte nutze diese App, wenn du in bestimmten Bereichen Schwierigkeiten hast, diese App ist dafür der Schlüssel. wünschte, ich hätte früher eine Bewertung geschrieben. und sie ist auch kostenlos, also mach dir darüber keine Sorgen.
Rohan U
Android-Nutzer
Ich weiß, dass viele Apps gefälschte Accounts nutzen, um ihre Bewertungen zu pushen, aber diese App verdient das alles. Ursprünglich hatte ich eine 4 in meinen Englisch-Klausuren und dieses Mal habe ich eine 2 bekommen. Ich wusste erst drei Tage vor der Klausur von dieser App und sie hat mir SEHR geholfen. Bitte vertrau mir wirklich und nutze sie, denn ich bin sicher, dass auch du Fortschritte sehen wirst.
Xander S
iOS-Nutzer
DIE QUIZZE UND KARTEIKARTEN SIND SO NÜTZLICH UND ICH LIEBE Knowunity KI. ES IST AUCH BUCHSTÄBLICH WIE CHATGPT ABER SCHLAUER!! HAT MIR AUCH BEI MEINEN MASCARA-PROBLEMEN GEHOLFEN!! SOWIE BEI MEINEN ECHTEN FÄCHERN! NATÜRLICH 😍😁😲🤑💗✨🎀😮
Elisha
iOS-Nutzer
Diese App ist echt der Hammer. Ich finde Lernen so langweilig, aber diese App macht es so einfach, alles zu organisieren und dann kannst du die kostenlose KI bitten, dich abzufragen, so gut, und du kannst einfach deine eigenen Sachen hochladen. sehr empfehlenswert als jemand, der gerade Probeklausuren schreibt
Paul T
iOS-Nutzer