Politische Partizipation ist dein Werkzeugkasten für die Demokratie - von... Mehr anzeigen
Melde dich an, um den Inhalt zu sehenKostenlos!
Zugriff auf alle Dokumente
Verbessere deine Noten
Schließ dich Millionen Schülern an
Knowunity KI
Fächer
Triangle Congruence and Similarity Theorems
Triangle Properties and Classification
Linear Equations and Graphs
Geometric Angle Relationships
Trigonometric Functions and Identities
Equation Solving Techniques
Circle Geometry Fundamentals
Division Operations and Methods
Basic Differentiation Rules
Exponent and Logarithm Properties
Alle Themen anzeigen
Human Organ Systems
Reproductive Cell Cycles
Biological Sciences Subdisciplines
Cellular Energy Metabolism
Autotrophic Energy Processes
Inheritance Patterns and Principles
Biomolecular Structure and Organization
Cell Cycle and Division Mechanics
Cellular Organization and Development
Biological Structural Organization
Alle Themen anzeigen
Chemical Sciences and Applications
Atomic Structure and Composition
Molecular Electron Structure Representation
Atomic Electron Behavior
Matter Properties and Water
Mole Concept and Calculations
Gas Laws and Behavior
Periodic Table Organization
Chemical Thermodynamics Fundamentals
Chemical Bond Types and Properties
Alle Themen anzeigen
European Renaissance and Enlightenment
European Cultural Movements 800-1920
American Revolution Era 1763-1797
American Civil War 1861-1865
Global Imperial Systems
Mongol and Chinese Dynasties
U.S. Presidents and World Leaders
Historical Sources and Documentation
World Wars Era and Impact
World Religious Systems
Alle Themen anzeigen
Classic and Contemporary Novels
Literary Character Analysis
Rhetorical Theory and Practice
Classic Literary Narratives
Reading Analysis and Interpretation
Narrative Structure and Techniques
English Language Components
Influential English-Language Authors
Basic Sentence Structure
Narrative Voice and Perspective
Alle Themen anzeigen
351
•
Aktualisiert Mar 15, 2026
•
Johanna Blanke
@johannablanke_gkgz
Politische Partizipation ist dein Werkzeugkasten für die Demokratie - von... Mehr anzeigen









Politische Partizipation bedeutet alle Formen der Teilhabe an politischen Entscheidungen - und das ist viel mehr als nur alle vier Jahre wählen zu gehen! Du kannst dich auf verschiedene Weise einbringen und dabei unterschiedliche Funktionen erfüllen.
Die Legitimationsfunktion sorgt dafür, dass gewählte Politiker das Recht haben, dich zu vertreten. Durch die Artikulationsfunktion kannst du deine Meinungen öffentlich äußern. Die Kontrollfunktion gibt dir Macht, gegen politische Entscheidungen vorzugehen, die dir nicht passen.
Besonders wichtig ist die Integrationsfunktion - sie stellt sicher, dass alle Bürger, egal welchen sozialen Status sie haben, ernst genommen werden. Die Repräsentationsfunktion sorgt dafür, dass auch Minderheiten eine Stimme bekommen.
💡 Merke dir: Dein Einfluss auf Politik hängt von verschiedenen Faktoren ab - deinem Bildungsstand, deinen Interessen, deinem Alter und deiner Motivation.

Es gibt viele Wege, wie du dich politisch engagieren kannst! Wahlen sind der Klassiker - alle vier Jahre den Bundestag, alle fünf Jahre die Landesparlamente und das Europaparlament. Aber das ist längst nicht alles.
Bürgerinitiativen entstehen, wenn konkrete Probleme vor Ort gelöst werden müssen. Sie sind unabhängig von Parteien und wollen vor allem Aufmerksamkeit für bestimmte Themen schaffen. Bürgerentscheide funktionieren wie Mini-Wahlen zu speziellen Themen - zum Beispiel ob das Hallenbad saniert werden soll.
Die Mitarbeit in Parteien gibt dir die Chance auf echten politischen Einfluss. Das Grundgesetz weist Parteien eine besondere Rolle zu, weil sie die wichtigsten Instrumente sind, um einzelne Ziele zu bündeln und durchzusetzen.
Volksentscheide wären das Gegenstück zu Bürgerentscheiden auf Bundesebene - gibt's in Deutschland aber (noch) nicht. Demonstrationen und soziale Bewegungen wie Fridays for Future zeigen, dass auch ohne formelle Mitgliedschaft viel bewegt werden kann.
💡 Tipp: Jede Form der Partizipation hat ihre Stärken - überlege dir, was am besten zu deinen Zielen und deiner verfügbaren Zeit passt.

Demokratische Wahlen erfüllen fünf zentrale Funktionen, die das System am Laufen halten. Sie legitimieren politische Herrschaft für 4-5 Jahre und geben dir regelmäßig die Chance, schlechte Politiker abzuwählen. Du entscheidest über verschiedene Programme und Personen und sorgst dafür, dass unterschiedliche Interessen repräsentiert werden.
Wahlen bilden außerdem eine funktionsfähige Regierung und Opposition. Das klingt abstrakt, ist aber mega wichtig für die Demokratie!
Die Milieutheorie erklärt, warum Menschen unterschiedlich wählen. Die Sinus-Milieus teilen die Gesellschaft nach Werten und sozialer Lage ein - nicht nur nach dem Einkommen. Es gibt fließende Übergänge zwischen den Milieus.
💡 Interessant: Parteien nutzen Sinus-Milieus, um gezielt verschiedene Gruppen anzusprechen - von traditionell-bürgerlich bis postmateriell.

Die Sinus-Milieus zeigen, wie vielfältig unsere Gesellschaft wirklich ist! Das Modell ordnet Menschen nach ihrer sozialen Lage (von Unterschicht bis Oberschicht) und ihrer Wertorientierung (von Tradition bis Neuorientierung).
Du findest hier zum Beispiel das konservativ-gehobene Milieu (4% der Bevölkerung) mit Fokus auf Pflichterfüllung und Ordnung. Das postmaterielle Milieu (7%) legt Wert auf Selbstverwirklichung. Die adaptiv-pragmatische Mitte (9%) ist besonders flexibel und lösungsorientiert.
Neo-ökologische und expeditive Milieus repräsentieren moderne, nachhaltigkeitsorientierte Lebensstile. Das prekäre Milieu kämpft mit unsicheren Lebensbedingungen.
Je höher ein Milieu, desto gehobener sind Bildung und Einkommen. Je weiter rechts, desto moderner die Orientierung. Parteien können mit diesem Wissen zielgruppengerechter agieren und verschiedene Lebenswelten besser ansprechen.
💡 Spannend: Du kannst dich wahrscheinlich in einem oder mehreren Milieus wiederfinden - Menschen bewegen sich oft zwischen verschiedenen Welten.

Die Cleavage-Theorie erklärt, warum Parteien entstehen - nämlich durch dauerhafte gesellschaftliche Konfliktlinien! Vier klassische Gegensätze prägen besonders die Politik: Zentrum vs. Peripherie (zentrale vs. regionale Macht), Kirche vs. Staat, Arbeit vs. Kapital und Stadt vs. Land.
Moderne Konflikte kommen dazu: Nachhaltigkeit vs. Wachstum und migrationskritisch vs. migrationsfreundlich. Diese Cleavages erklären, warum bestimmte Parteien bei bestimmten Gruppen punkten.
Das deutsche Wahlsystem (bis 2021) funktioniert mit zwei Stimmen: Die Erststimme wählt den Direktkandidaten in 299 Wahlkreisen. Die Zweitstimme bestimmt die Sitzverteilung im Bundestag nach dem Verhältniswahlrecht.
Die Grundmandatsklausel ist eine Besonderheit: Eine Partei kommt auch ohne 5% in den Bundestag, wenn sie mindestens drei Direktmandate gewinnt. Das kann zu Überhang- und Ausgleichsmandaten führen.
💡 Wichtig: Die Zweitstimme ist entscheidender als die Erststimme, weil sie die Machtverhältnisse im Bundestag bestimmt.

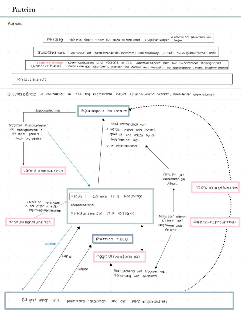
Parteien sind wie mehrstöckige Häuser organisiert - vom Ortsverband bis zum Parteitag als höchstem Organ. Ortsverbände machen die konkrete Arbeit vor Ort, Kreisverbände koordinieren regional. Landesverbände haben oft große Macht und beeinflussen die Bundespolitik erheblich.
Der Bundesverband bestimmt die Parteiführung und unterhält die Zentrale in Berlin. Diese Struktur sorgt dafür, dass Entscheidungen von unten nach oben und wieder zurück kommuniziert werden - eine echte Scharnierfunktion.
Parteien erfüllen verschiedene Funktionen: Die Rekrutierungsfunktion wählt Kandidaten für Wahlen aus. Die Artikulationsfunktion vertritt Interessen in der Öffentlichkeit. Durch die Aggregationsfunktion bündeln sie verschiedene Interessen zu Programmen.
Die Partizipationsfunktion motiviert Bürger zur politischen Teilnahme. Als Vermittlungsfunktion stehen sie zwischen Staat und Volk. Mitglieder nehmen über Gremien, Parteitage und als Mandatsträger direkten Einfluss auf Programm und Personal.
💡 Gut zu wissen: Auch als Nicht-Mitglied kannst du Parteien beeinflussen - durch Wahlen, Demonstrationen oder öffentlichen Druck.

Neben Parteien gibt es andere wichtige Formen der politischen Beteiligung! Volksentscheide sind Instrumente der direkten Demokratie, bei denen du direkt über politische Sachfragen abstimmst. In Deutschland gibt's das nur auf Landes- und Kommunalebene, nicht beim Bund.
Bürgerentscheide funktionieren in Kommunen und Landkreisen - dort wo keine Gesetze gemacht werden. Du stimmst über konkrete lokale Themen ab, die entweder durch Bürgerinitiativen oder die Gemeindevertretung vorgeschlagen werden.
Bürgerinitiativen entstehen meist spontan bei konkreten Problemen. Sie sind zeitlich und thematisch begrenzt, arbeiten basisdemokratisch und setzen auf öffentlichen Druck. Als "One-Purpose-Organisation" konzentrieren sie sich auf ein Problem und suchen eine Lösung.
Soziale Bewegungen wie Fridays for Future sind lockerer organisiert - ohne formelle Mitgliedschaft oder feste Satzungen. Sie wollen wichtige gesellschaftliche Veränderungen herbeiführen und funktionieren über gemeinsame Werte und Ziele.
💡 Aktivwerden: Bürgerinitiativen sind oft der schnellste Weg, um bei lokalen Problemen etwas zu bewegen - und du brauchst keine Parteimitgliedschaft!

Soziale Bewegungen haben eine interessante Binnenstruktur, die sich in verschiedenen Kreisen organisiert. Im Zentrum steht die Elite - das sind Vertreter tragender Organisationen und prominente Unterstützer, die der Bewegung ein Gesicht geben.
Um diesen Kern bilden sich weitere Ringe: Aktivisten engagieren sich regelmäßig und intensiv. Mitmacher fühlen sich der Bewegung zugehörig und beteiligen sich gelegentlich. Unterstützer stehen der Sache positiv gegenüber, ohne selbst aktiv zu werden.
Diese Struktur macht soziale Bewegungen besonders stark und flexibel. Sie können schnell viele Menschen mobilisieren, ohne die starren Hierarchien von Parteien oder Vereinen zu haben.
💡 Participation leicht gemacht: In sozialen Bewegungen kannst du selbst entscheiden, wie intensiv du dich einbringst - von gelegentlicher Unterstützung bis zum Vollzeit-Aktivismus.
Unser KI-Begleiter ist ein speziell für Schüler entwickeltes KI-Tool, das mehr als nur Antworten bietet. Basierend auf Millionen von Knowunity-Inhalten liefert er relevante Informationen, personalisierte Lernpläne, Quizze und Inhalte direkt im Chat und passt sich deinem individuellen Lernweg an.
Du kannst die App im Google Play Store und im Apple App Store herunterladen.
Genau! Genieße kostenlosen Zugang zu Lerninhalten, vernetze dich mit anderen Schülern und hol dir sofortige Hilfe – alles direkt auf deinem Handy.
App Store
Google Play
Die App ist sehr einfach zu bedienen und gut gestaltet. Ich habe bisher alles gefunden, wonach ich gesucht habe, und konnte viel aus den Präsentationen lernen! Ich werde die App definitiv für ein Schulprojekt nutzen! Und natürlich hilft sie auch sehr als Inspiration.
Stefan S
iOS-Nutzer
Diese App ist wirklich super. Es gibt so viele Lernzettel und Hilfen [...]. Mein Problemfach ist zum Beispiel Französisch und die App hat so viele Möglichkeiten zur Hilfe. Dank dieser App habe ich mich in Französisch verbessert. Ich würde sie jedem empfehlen.
Samantha Klich
Android-Nutzerin
Wow, ich bin wirklich begeistert. Ich habe die App einfach mal ausprobiert, weil ich sie schon oft beworben gesehen habe und war absolut beeindruckt. Diese App ist DIE HILFE, die man für die Schule braucht und vor allem bietet sie so viele Dinge wie Übungen und Lernzettel, die mir persönlich SEHR geholfen haben.
Anna
iOS-Nutzerin
Beste App der Welt! Keine Worte, weil sie einfach zu gut ist
Thomas R
iOS-Nutzer
Einfach genial. Lässt mich 10x besser lernen, diese App ist eine glatte 10/10. Ich empfehle sie jedem. Ich kann Lernzettel anschauen und suchen. Ich kann sie im Fachordner speichern. Ich kann sie jederzeit wiederholen, wenn ich zurückkomme. Wenn du diese App noch nicht ausprobiert hast, verpasst du wirklich was.
Basil
Android-Nutzer
Diese App hat mich so viel selbstbewusster in meiner Klausurvorbereitung gemacht, nicht nur durch die Stärkung meines Selbstvertrauens durch die Features, die es dir ermöglichen, dich mit anderen zu vernetzen und dich weniger allein zu fühlen, sondern auch durch die Art, wie die App selbst darauf ausgerichtet ist, dass du dich besser fühlst. Sie ist einfach zu bedienen, macht Spaß und hilft jedem, der in irgendeiner Weise Schwierigkeiten hat.
David K
iOS-Nutzer
Die App ist einfach super! Ich muss nur das Thema in die Suche eingeben und bekomme sofort eine Antwort. Ich muss nicht mehr 10 YouTube-Videos schauen, um etwas zu verstehen, und spare dadurch richtig viel Zeit. Sehr empfehlenswert!
Sudenaz Ocak
Android-Nutzerin
In der Schule war ich echt schlecht in Mathe, aber dank der App bin ich jetzt besser geworden. Ich bin so dankbar, dass ihr die App gemacht habt.
Greenlight Bonnie
Android-Nutzerin
sehr zuverlässige App, um deine Ideen in Mathe, Englisch und anderen verwandten Themen zu verbessern. bitte nutze diese App, wenn du in bestimmten Bereichen Schwierigkeiten hast, diese App ist dafür der Schlüssel. wünschte, ich hätte früher eine Bewertung geschrieben. und sie ist auch kostenlos, also mach dir darüber keine Sorgen.
Rohan U
Android-Nutzer
Ich weiß, dass viele Apps gefälschte Accounts nutzen, um ihre Bewertungen zu pushen, aber diese App verdient das alles. Ursprünglich hatte ich eine 4 in meinen Englisch-Klausuren und dieses Mal habe ich eine 2 bekommen. Ich wusste erst drei Tage vor der Klausur von dieser App und sie hat mir SEHR geholfen. Bitte vertrau mir wirklich und nutze sie, denn ich bin sicher, dass auch du Fortschritte sehen wirst.
Xander S
iOS-Nutzer
DIE QUIZZE UND KARTEIKARTEN SIND SO NÜTZLICH UND ICH LIEBE Knowunity KI. ES IST AUCH BUCHSTÄBLICH WIE CHATGPT ABER SCHLAUER!! HAT MIR AUCH BEI MEINEN MASCARA-PROBLEMEN GEHOLFEN!! SOWIE BEI MEINEN ECHTEN FÄCHERN! NATÜRLICH 😍😁😲🤑💗✨🎀😮
Elisha
iOS-Nutzer
Diese App ist echt der Hammer. Ich finde Lernen so langweilig, aber diese App macht es so einfach, alles zu organisieren und dann kannst du die kostenlose KI bitten, dich abzufragen, so gut, und du kannst einfach deine eigenen Sachen hochladen. sehr empfehlenswert als jemand, der gerade Probeklausuren schreibt
Paul T
iOS-Nutzer
Die App ist sehr einfach zu bedienen und gut gestaltet. Ich habe bisher alles gefunden, wonach ich gesucht habe, und konnte viel aus den Präsentationen lernen! Ich werde die App definitiv für ein Schulprojekt nutzen! Und natürlich hilft sie auch sehr als Inspiration.
Stefan S
iOS-Nutzer
Diese App ist wirklich super. Es gibt so viele Lernzettel und Hilfen [...]. Mein Problemfach ist zum Beispiel Französisch und die App hat so viele Möglichkeiten zur Hilfe. Dank dieser App habe ich mich in Französisch verbessert. Ich würde sie jedem empfehlen.
Samantha Klich
Android-Nutzerin
Wow, ich bin wirklich begeistert. Ich habe die App einfach mal ausprobiert, weil ich sie schon oft beworben gesehen habe und war absolut beeindruckt. Diese App ist DIE HILFE, die man für die Schule braucht und vor allem bietet sie so viele Dinge wie Übungen und Lernzettel, die mir persönlich SEHR geholfen haben.
Anna
iOS-Nutzerin
Beste App der Welt! Keine Worte, weil sie einfach zu gut ist
Thomas R
iOS-Nutzer
Einfach genial. Lässt mich 10x besser lernen, diese App ist eine glatte 10/10. Ich empfehle sie jedem. Ich kann Lernzettel anschauen und suchen. Ich kann sie im Fachordner speichern. Ich kann sie jederzeit wiederholen, wenn ich zurückkomme. Wenn du diese App noch nicht ausprobiert hast, verpasst du wirklich was.
Basil
Android-Nutzer
Diese App hat mich so viel selbstbewusster in meiner Klausurvorbereitung gemacht, nicht nur durch die Stärkung meines Selbstvertrauens durch die Features, die es dir ermöglichen, dich mit anderen zu vernetzen und dich weniger allein zu fühlen, sondern auch durch die Art, wie die App selbst darauf ausgerichtet ist, dass du dich besser fühlst. Sie ist einfach zu bedienen, macht Spaß und hilft jedem, der in irgendeiner Weise Schwierigkeiten hat.
David K
iOS-Nutzer
Die App ist einfach super! Ich muss nur das Thema in die Suche eingeben und bekomme sofort eine Antwort. Ich muss nicht mehr 10 YouTube-Videos schauen, um etwas zu verstehen, und spare dadurch richtig viel Zeit. Sehr empfehlenswert!
Sudenaz Ocak
Android-Nutzerin
In der Schule war ich echt schlecht in Mathe, aber dank der App bin ich jetzt besser geworden. Ich bin so dankbar, dass ihr die App gemacht habt.
Greenlight Bonnie
Android-Nutzerin
sehr zuverlässige App, um deine Ideen in Mathe, Englisch und anderen verwandten Themen zu verbessern. bitte nutze diese App, wenn du in bestimmten Bereichen Schwierigkeiten hast, diese App ist dafür der Schlüssel. wünschte, ich hätte früher eine Bewertung geschrieben. und sie ist auch kostenlos, also mach dir darüber keine Sorgen.
Rohan U
Android-Nutzer
Ich weiß, dass viele Apps gefälschte Accounts nutzen, um ihre Bewertungen zu pushen, aber diese App verdient das alles. Ursprünglich hatte ich eine 4 in meinen Englisch-Klausuren und dieses Mal habe ich eine 2 bekommen. Ich wusste erst drei Tage vor der Klausur von dieser App und sie hat mir SEHR geholfen. Bitte vertrau mir wirklich und nutze sie, denn ich bin sicher, dass auch du Fortschritte sehen wirst.
Xander S
iOS-Nutzer
DIE QUIZZE UND KARTEIKARTEN SIND SO NÜTZLICH UND ICH LIEBE Knowunity KI. ES IST AUCH BUCHSTÄBLICH WIE CHATGPT ABER SCHLAUER!! HAT MIR AUCH BEI MEINEN MASCARA-PROBLEMEN GEHOLFEN!! SOWIE BEI MEINEN ECHTEN FÄCHERN! NATÜRLICH 😍😁😲🤑💗✨🎀😮
Elisha
iOS-Nutzer
Diese App ist echt der Hammer. Ich finde Lernen so langweilig, aber diese App macht es so einfach, alles zu organisieren und dann kannst du die kostenlose KI bitten, dich abzufragen, so gut, und du kannst einfach deine eigenen Sachen hochladen. sehr empfehlenswert als jemand, der gerade Probeklausuren schreibt
Paul T
iOS-Nutzer
Johanna Blanke
@johannablanke_gkgz
Politische Partizipation ist dein Werkzeugkasten für die Demokratie - von Wahlen über Bürgerinitiativen bis hin zu sozialen Bewegungen. Hier erfährst du, wie du dich politisch einbringen kannst und welche verschiedenen Funktionen diese Beteiligung für unser demokratisches System hat.

Zugriff auf alle Dokumente
Verbessere deine Noten
Schließ dich Millionen Schülern an
Politische Partizipation bedeutet alle Formen der Teilhabe an politischen Entscheidungen - und das ist viel mehr als nur alle vier Jahre wählen zu gehen! Du kannst dich auf verschiedene Weise einbringen und dabei unterschiedliche Funktionen erfüllen.
Die Legitimationsfunktion sorgt dafür, dass gewählte Politiker das Recht haben, dich zu vertreten. Durch die Artikulationsfunktion kannst du deine Meinungen öffentlich äußern. Die Kontrollfunktion gibt dir Macht, gegen politische Entscheidungen vorzugehen, die dir nicht passen.
Besonders wichtig ist die Integrationsfunktion - sie stellt sicher, dass alle Bürger, egal welchen sozialen Status sie haben, ernst genommen werden. Die Repräsentationsfunktion sorgt dafür, dass auch Minderheiten eine Stimme bekommen.
💡 Merke dir: Dein Einfluss auf Politik hängt von verschiedenen Faktoren ab - deinem Bildungsstand, deinen Interessen, deinem Alter und deiner Motivation.

Zugriff auf alle Dokumente
Verbessere deine Noten
Schließ dich Millionen Schülern an
Es gibt viele Wege, wie du dich politisch engagieren kannst! Wahlen sind der Klassiker - alle vier Jahre den Bundestag, alle fünf Jahre die Landesparlamente und das Europaparlament. Aber das ist längst nicht alles.
Bürgerinitiativen entstehen, wenn konkrete Probleme vor Ort gelöst werden müssen. Sie sind unabhängig von Parteien und wollen vor allem Aufmerksamkeit für bestimmte Themen schaffen. Bürgerentscheide funktionieren wie Mini-Wahlen zu speziellen Themen - zum Beispiel ob das Hallenbad saniert werden soll.
Die Mitarbeit in Parteien gibt dir die Chance auf echten politischen Einfluss. Das Grundgesetz weist Parteien eine besondere Rolle zu, weil sie die wichtigsten Instrumente sind, um einzelne Ziele zu bündeln und durchzusetzen.
Volksentscheide wären das Gegenstück zu Bürgerentscheiden auf Bundesebene - gibt's in Deutschland aber (noch) nicht. Demonstrationen und soziale Bewegungen wie Fridays for Future zeigen, dass auch ohne formelle Mitgliedschaft viel bewegt werden kann.
💡 Tipp: Jede Form der Partizipation hat ihre Stärken - überlege dir, was am besten zu deinen Zielen und deiner verfügbaren Zeit passt.

Zugriff auf alle Dokumente
Verbessere deine Noten
Schließ dich Millionen Schülern an
Demokratische Wahlen erfüllen fünf zentrale Funktionen, die das System am Laufen halten. Sie legitimieren politische Herrschaft für 4-5 Jahre und geben dir regelmäßig die Chance, schlechte Politiker abzuwählen. Du entscheidest über verschiedene Programme und Personen und sorgst dafür, dass unterschiedliche Interessen repräsentiert werden.
Wahlen bilden außerdem eine funktionsfähige Regierung und Opposition. Das klingt abstrakt, ist aber mega wichtig für die Demokratie!
Die Milieutheorie erklärt, warum Menschen unterschiedlich wählen. Die Sinus-Milieus teilen die Gesellschaft nach Werten und sozialer Lage ein - nicht nur nach dem Einkommen. Es gibt fließende Übergänge zwischen den Milieus.
💡 Interessant: Parteien nutzen Sinus-Milieus, um gezielt verschiedene Gruppen anzusprechen - von traditionell-bürgerlich bis postmateriell.

Zugriff auf alle Dokumente
Verbessere deine Noten
Schließ dich Millionen Schülern an
Die Sinus-Milieus zeigen, wie vielfältig unsere Gesellschaft wirklich ist! Das Modell ordnet Menschen nach ihrer sozialen Lage (von Unterschicht bis Oberschicht) und ihrer Wertorientierung (von Tradition bis Neuorientierung).
Du findest hier zum Beispiel das konservativ-gehobene Milieu (4% der Bevölkerung) mit Fokus auf Pflichterfüllung und Ordnung. Das postmaterielle Milieu (7%) legt Wert auf Selbstverwirklichung. Die adaptiv-pragmatische Mitte (9%) ist besonders flexibel und lösungsorientiert.
Neo-ökologische und expeditive Milieus repräsentieren moderne, nachhaltigkeitsorientierte Lebensstile. Das prekäre Milieu kämpft mit unsicheren Lebensbedingungen.
Je höher ein Milieu, desto gehobener sind Bildung und Einkommen. Je weiter rechts, desto moderner die Orientierung. Parteien können mit diesem Wissen zielgruppengerechter agieren und verschiedene Lebenswelten besser ansprechen.
💡 Spannend: Du kannst dich wahrscheinlich in einem oder mehreren Milieus wiederfinden - Menschen bewegen sich oft zwischen verschiedenen Welten.

Zugriff auf alle Dokumente
Verbessere deine Noten
Schließ dich Millionen Schülern an
Die Cleavage-Theorie erklärt, warum Parteien entstehen - nämlich durch dauerhafte gesellschaftliche Konfliktlinien! Vier klassische Gegensätze prägen besonders die Politik: Zentrum vs. Peripherie (zentrale vs. regionale Macht), Kirche vs. Staat, Arbeit vs. Kapital und Stadt vs. Land.
Moderne Konflikte kommen dazu: Nachhaltigkeit vs. Wachstum und migrationskritisch vs. migrationsfreundlich. Diese Cleavages erklären, warum bestimmte Parteien bei bestimmten Gruppen punkten.
Das deutsche Wahlsystem (bis 2021) funktioniert mit zwei Stimmen: Die Erststimme wählt den Direktkandidaten in 299 Wahlkreisen. Die Zweitstimme bestimmt die Sitzverteilung im Bundestag nach dem Verhältniswahlrecht.
Die Grundmandatsklausel ist eine Besonderheit: Eine Partei kommt auch ohne 5% in den Bundestag, wenn sie mindestens drei Direktmandate gewinnt. Das kann zu Überhang- und Ausgleichsmandaten führen.
💡 Wichtig: Die Zweitstimme ist entscheidender als die Erststimme, weil sie die Machtverhältnisse im Bundestag bestimmt.

Zugriff auf alle Dokumente
Verbessere deine Noten
Schließ dich Millionen Schülern an
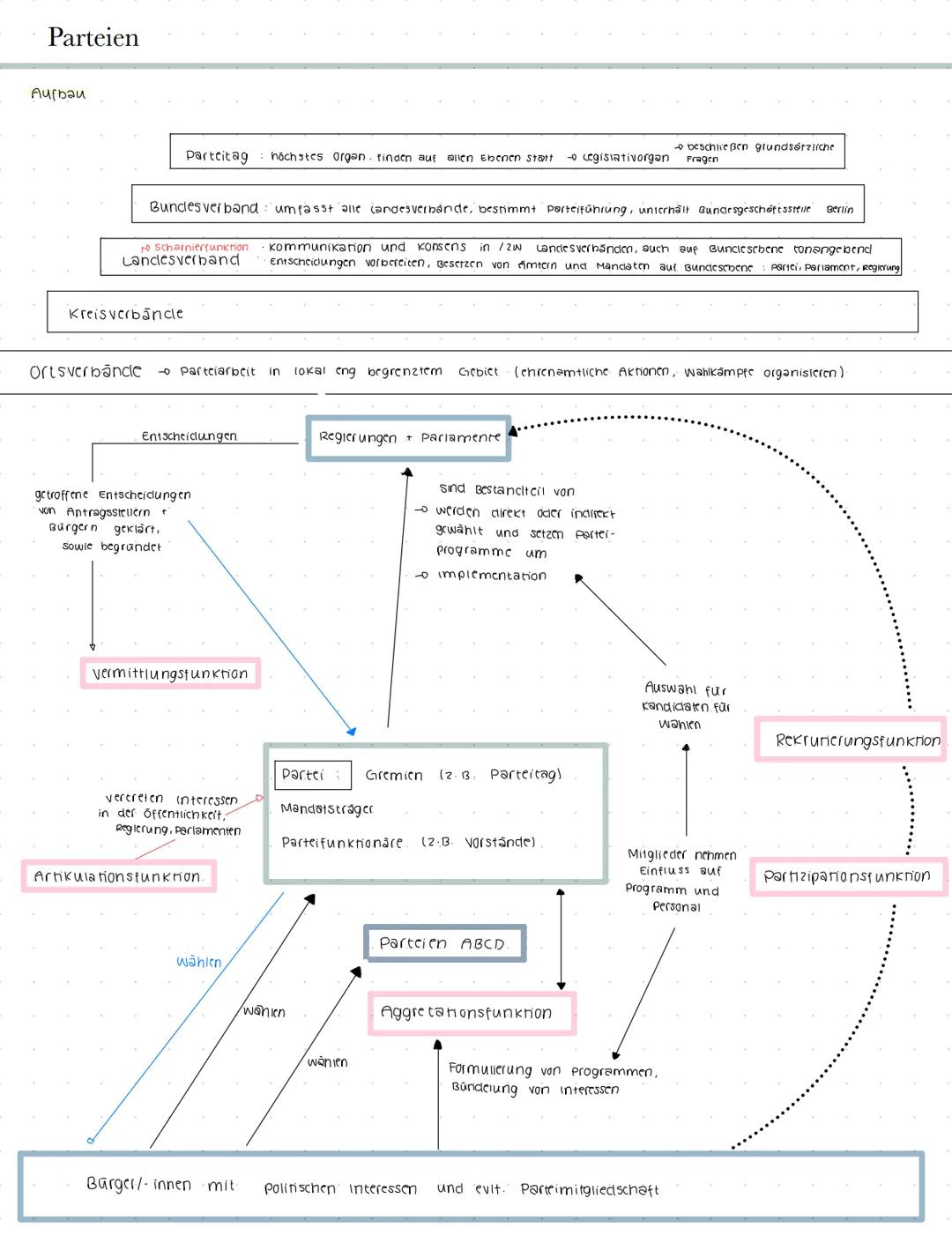
Parteien sind wie mehrstöckige Häuser organisiert - vom Ortsverband bis zum Parteitag als höchstem Organ. Ortsverbände machen die konkrete Arbeit vor Ort, Kreisverbände koordinieren regional. Landesverbände haben oft große Macht und beeinflussen die Bundespolitik erheblich.
Der Bundesverband bestimmt die Parteiführung und unterhält die Zentrale in Berlin. Diese Struktur sorgt dafür, dass Entscheidungen von unten nach oben und wieder zurück kommuniziert werden - eine echte Scharnierfunktion.
Parteien erfüllen verschiedene Funktionen: Die Rekrutierungsfunktion wählt Kandidaten für Wahlen aus. Die Artikulationsfunktion vertritt Interessen in der Öffentlichkeit. Durch die Aggregationsfunktion bündeln sie verschiedene Interessen zu Programmen.
Die Partizipationsfunktion motiviert Bürger zur politischen Teilnahme. Als Vermittlungsfunktion stehen sie zwischen Staat und Volk. Mitglieder nehmen über Gremien, Parteitage und als Mandatsträger direkten Einfluss auf Programm und Personal.
💡 Gut zu wissen: Auch als Nicht-Mitglied kannst du Parteien beeinflussen - durch Wahlen, Demonstrationen oder öffentlichen Druck.

Zugriff auf alle Dokumente
Verbessere deine Noten
Schließ dich Millionen Schülern an
Neben Parteien gibt es andere wichtige Formen der politischen Beteiligung! Volksentscheide sind Instrumente der direkten Demokratie, bei denen du direkt über politische Sachfragen abstimmst. In Deutschland gibt's das nur auf Landes- und Kommunalebene, nicht beim Bund.
Bürgerentscheide funktionieren in Kommunen und Landkreisen - dort wo keine Gesetze gemacht werden. Du stimmst über konkrete lokale Themen ab, die entweder durch Bürgerinitiativen oder die Gemeindevertretung vorgeschlagen werden.
Bürgerinitiativen entstehen meist spontan bei konkreten Problemen. Sie sind zeitlich und thematisch begrenzt, arbeiten basisdemokratisch und setzen auf öffentlichen Druck. Als "One-Purpose-Organisation" konzentrieren sie sich auf ein Problem und suchen eine Lösung.
Soziale Bewegungen wie Fridays for Future sind lockerer organisiert - ohne formelle Mitgliedschaft oder feste Satzungen. Sie wollen wichtige gesellschaftliche Veränderungen herbeiführen und funktionieren über gemeinsame Werte und Ziele.
💡 Aktivwerden: Bürgerinitiativen sind oft der schnellste Weg, um bei lokalen Problemen etwas zu bewegen - und du brauchst keine Parteimitgliedschaft!

Zugriff auf alle Dokumente
Verbessere deine Noten
Schließ dich Millionen Schülern an
Soziale Bewegungen haben eine interessante Binnenstruktur, die sich in verschiedenen Kreisen organisiert. Im Zentrum steht die Elite - das sind Vertreter tragender Organisationen und prominente Unterstützer, die der Bewegung ein Gesicht geben.
Um diesen Kern bilden sich weitere Ringe: Aktivisten engagieren sich regelmäßig und intensiv. Mitmacher fühlen sich der Bewegung zugehörig und beteiligen sich gelegentlich. Unterstützer stehen der Sache positiv gegenüber, ohne selbst aktiv zu werden.
Diese Struktur macht soziale Bewegungen besonders stark und flexibel. Sie können schnell viele Menschen mobilisieren, ohne die starren Hierarchien von Parteien oder Vereinen zu haben.
💡 Participation leicht gemacht: In sozialen Bewegungen kannst du selbst entscheiden, wie intensiv du dich einbringst - von gelegentlicher Unterstützung bis zum Vollzeit-Aktivismus.
Unser KI-Begleiter ist ein speziell für Schüler entwickeltes KI-Tool, das mehr als nur Antworten bietet. Basierend auf Millionen von Knowunity-Inhalten liefert er relevante Informationen, personalisierte Lernpläne, Quizze und Inhalte direkt im Chat und passt sich deinem individuellen Lernweg an.
Du kannst die App im Google Play Store und im Apple App Store herunterladen.
Genau! Genieße kostenlosen Zugang zu Lerninhalten, vernetze dich mit anderen Schülern und hol dir sofortige Hilfe – alles direkt auf deinem Handy.
5
Smart Tools NEU
Verwandle diesen Lernzettel in: ✓ 50+ Übungsfragen ✓ Interaktive Karteikarten ✓ Komplette Probeklausur ✓ Aufsatzgliederungen
App Store
Google Play
Die App ist sehr einfach zu bedienen und gut gestaltet. Ich habe bisher alles gefunden, wonach ich gesucht habe, und konnte viel aus den Präsentationen lernen! Ich werde die App definitiv für ein Schulprojekt nutzen! Und natürlich hilft sie auch sehr als Inspiration.
Stefan S
iOS-Nutzer
Diese App ist wirklich super. Es gibt so viele Lernzettel und Hilfen [...]. Mein Problemfach ist zum Beispiel Französisch und die App hat so viele Möglichkeiten zur Hilfe. Dank dieser App habe ich mich in Französisch verbessert. Ich würde sie jedem empfehlen.
Samantha Klich
Android-Nutzerin
Wow, ich bin wirklich begeistert. Ich habe die App einfach mal ausprobiert, weil ich sie schon oft beworben gesehen habe und war absolut beeindruckt. Diese App ist DIE HILFE, die man für die Schule braucht und vor allem bietet sie so viele Dinge wie Übungen und Lernzettel, die mir persönlich SEHR geholfen haben.
Anna
iOS-Nutzerin
Beste App der Welt! Keine Worte, weil sie einfach zu gut ist
Thomas R
iOS-Nutzer
Einfach genial. Lässt mich 10x besser lernen, diese App ist eine glatte 10/10. Ich empfehle sie jedem. Ich kann Lernzettel anschauen und suchen. Ich kann sie im Fachordner speichern. Ich kann sie jederzeit wiederholen, wenn ich zurückkomme. Wenn du diese App noch nicht ausprobiert hast, verpasst du wirklich was.
Basil
Android-Nutzer
Diese App hat mich so viel selbstbewusster in meiner Klausurvorbereitung gemacht, nicht nur durch die Stärkung meines Selbstvertrauens durch die Features, die es dir ermöglichen, dich mit anderen zu vernetzen und dich weniger allein zu fühlen, sondern auch durch die Art, wie die App selbst darauf ausgerichtet ist, dass du dich besser fühlst. Sie ist einfach zu bedienen, macht Spaß und hilft jedem, der in irgendeiner Weise Schwierigkeiten hat.
David K
iOS-Nutzer
Die App ist einfach super! Ich muss nur das Thema in die Suche eingeben und bekomme sofort eine Antwort. Ich muss nicht mehr 10 YouTube-Videos schauen, um etwas zu verstehen, und spare dadurch richtig viel Zeit. Sehr empfehlenswert!
Sudenaz Ocak
Android-Nutzerin
In der Schule war ich echt schlecht in Mathe, aber dank der App bin ich jetzt besser geworden. Ich bin so dankbar, dass ihr die App gemacht habt.
Greenlight Bonnie
Android-Nutzerin
sehr zuverlässige App, um deine Ideen in Mathe, Englisch und anderen verwandten Themen zu verbessern. bitte nutze diese App, wenn du in bestimmten Bereichen Schwierigkeiten hast, diese App ist dafür der Schlüssel. wünschte, ich hätte früher eine Bewertung geschrieben. und sie ist auch kostenlos, also mach dir darüber keine Sorgen.
Rohan U
Android-Nutzer
Ich weiß, dass viele Apps gefälschte Accounts nutzen, um ihre Bewertungen zu pushen, aber diese App verdient das alles. Ursprünglich hatte ich eine 4 in meinen Englisch-Klausuren und dieses Mal habe ich eine 2 bekommen. Ich wusste erst drei Tage vor der Klausur von dieser App und sie hat mir SEHR geholfen. Bitte vertrau mir wirklich und nutze sie, denn ich bin sicher, dass auch du Fortschritte sehen wirst.
Xander S
iOS-Nutzer
DIE QUIZZE UND KARTEIKARTEN SIND SO NÜTZLICH UND ICH LIEBE Knowunity KI. ES IST AUCH BUCHSTÄBLICH WIE CHATGPT ABER SCHLAUER!! HAT MIR AUCH BEI MEINEN MASCARA-PROBLEMEN GEHOLFEN!! SOWIE BEI MEINEN ECHTEN FÄCHERN! NATÜRLICH 😍😁😲🤑💗✨🎀😮
Elisha
iOS-Nutzer
Diese App ist echt der Hammer. Ich finde Lernen so langweilig, aber diese App macht es so einfach, alles zu organisieren und dann kannst du die kostenlose KI bitten, dich abzufragen, so gut, und du kannst einfach deine eigenen Sachen hochladen. sehr empfehlenswert als jemand, der gerade Probeklausuren schreibt
Paul T
iOS-Nutzer
Die App ist sehr einfach zu bedienen und gut gestaltet. Ich habe bisher alles gefunden, wonach ich gesucht habe, und konnte viel aus den Präsentationen lernen! Ich werde die App definitiv für ein Schulprojekt nutzen! Und natürlich hilft sie auch sehr als Inspiration.
Stefan S
iOS-Nutzer
Diese App ist wirklich super. Es gibt so viele Lernzettel und Hilfen [...]. Mein Problemfach ist zum Beispiel Französisch und die App hat so viele Möglichkeiten zur Hilfe. Dank dieser App habe ich mich in Französisch verbessert. Ich würde sie jedem empfehlen.
Samantha Klich
Android-Nutzerin
Wow, ich bin wirklich begeistert. Ich habe die App einfach mal ausprobiert, weil ich sie schon oft beworben gesehen habe und war absolut beeindruckt. Diese App ist DIE HILFE, die man für die Schule braucht und vor allem bietet sie so viele Dinge wie Übungen und Lernzettel, die mir persönlich SEHR geholfen haben.
Anna
iOS-Nutzerin
Beste App der Welt! Keine Worte, weil sie einfach zu gut ist
Thomas R
iOS-Nutzer
Einfach genial. Lässt mich 10x besser lernen, diese App ist eine glatte 10/10. Ich empfehle sie jedem. Ich kann Lernzettel anschauen und suchen. Ich kann sie im Fachordner speichern. Ich kann sie jederzeit wiederholen, wenn ich zurückkomme. Wenn du diese App noch nicht ausprobiert hast, verpasst du wirklich was.
Basil
Android-Nutzer
Diese App hat mich so viel selbstbewusster in meiner Klausurvorbereitung gemacht, nicht nur durch die Stärkung meines Selbstvertrauens durch die Features, die es dir ermöglichen, dich mit anderen zu vernetzen und dich weniger allein zu fühlen, sondern auch durch die Art, wie die App selbst darauf ausgerichtet ist, dass du dich besser fühlst. Sie ist einfach zu bedienen, macht Spaß und hilft jedem, der in irgendeiner Weise Schwierigkeiten hat.
David K
iOS-Nutzer
Die App ist einfach super! Ich muss nur das Thema in die Suche eingeben und bekomme sofort eine Antwort. Ich muss nicht mehr 10 YouTube-Videos schauen, um etwas zu verstehen, und spare dadurch richtig viel Zeit. Sehr empfehlenswert!
Sudenaz Ocak
Android-Nutzerin
In der Schule war ich echt schlecht in Mathe, aber dank der App bin ich jetzt besser geworden. Ich bin so dankbar, dass ihr die App gemacht habt.
Greenlight Bonnie
Android-Nutzerin
sehr zuverlässige App, um deine Ideen in Mathe, Englisch und anderen verwandten Themen zu verbessern. bitte nutze diese App, wenn du in bestimmten Bereichen Schwierigkeiten hast, diese App ist dafür der Schlüssel. wünschte, ich hätte früher eine Bewertung geschrieben. und sie ist auch kostenlos, also mach dir darüber keine Sorgen.
Rohan U
Android-Nutzer
Ich weiß, dass viele Apps gefälschte Accounts nutzen, um ihre Bewertungen zu pushen, aber diese App verdient das alles. Ursprünglich hatte ich eine 4 in meinen Englisch-Klausuren und dieses Mal habe ich eine 2 bekommen. Ich wusste erst drei Tage vor der Klausur von dieser App und sie hat mir SEHR geholfen. Bitte vertrau mir wirklich und nutze sie, denn ich bin sicher, dass auch du Fortschritte sehen wirst.
Xander S
iOS-Nutzer
DIE QUIZZE UND KARTEIKARTEN SIND SO NÜTZLICH UND ICH LIEBE Knowunity KI. ES IST AUCH BUCHSTÄBLICH WIE CHATGPT ABER SCHLAUER!! HAT MIR AUCH BEI MEINEN MASCARA-PROBLEMEN GEHOLFEN!! SOWIE BEI MEINEN ECHTEN FÄCHERN! NATÜRLICH 😍😁😲🤑💗✨🎀😮
Elisha
iOS-Nutzer
Diese App ist echt der Hammer. Ich finde Lernen so langweilig, aber diese App macht es so einfach, alles zu organisieren und dann kannst du die kostenlose KI bitten, dich abzufragen, so gut, und du kannst einfach deine eigenen Sachen hochladen. sehr empfehlenswert als jemand, der gerade Probeklausuren schreibt
Paul T
iOS-Nutzer