Die UN ist die wichtigste internationale Organisation für Weltfrieden und... Mehr anzeigen
Die Rolle der UN im Ukrainekrieg erklärt





Die Organe der UN - Wer macht was?
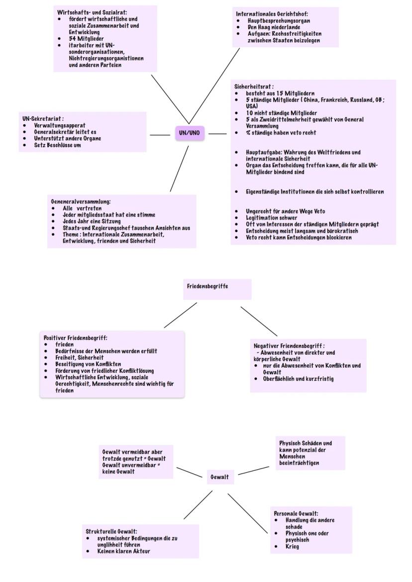
Die UN-Generalversammlung ist wie ein riesiges Parlament, wo alle 193 Mitgliedstaaten gleichberechtigt vertreten sind. Jedes Land hat genau eine Stimme und sie treffen sich jährlich, um über internationale Zusammenarbeit und Sicherheit zu diskutieren.
Der Sicherheitsrat ist das mächtigste UN-Organ mit nur 15 Mitgliedern. Die fünf ständigen Mitglieder (USA, China, Russland, Frankreich, Großbritannien) haben ein Veto-Recht und können damit jede Entscheidung blockieren. Das macht den Sicherheitsrat oft handlungsunfähig, weil die Großmächte ihre eigenen Interessen verfolgen.
Der Internationale Gerichtshof in Den Haag löst Rechtsstreitigkeiten zwischen Staaten. Das UN-Sekretariat mit dem Generalsekretär an der Spitze ist die Verwaltung der UN. Der Wirtschafts- und Sozialrat kümmert sich um wirtschaftliche Entwicklung und arbeitet mit NGOs zusammen.
Kritik: Das Veto-Recht der fünf Großmächte macht die UN oft ungerecht und blockiert wichtige Entscheidungen.

UN-Charta - Die Spielregeln der Welt
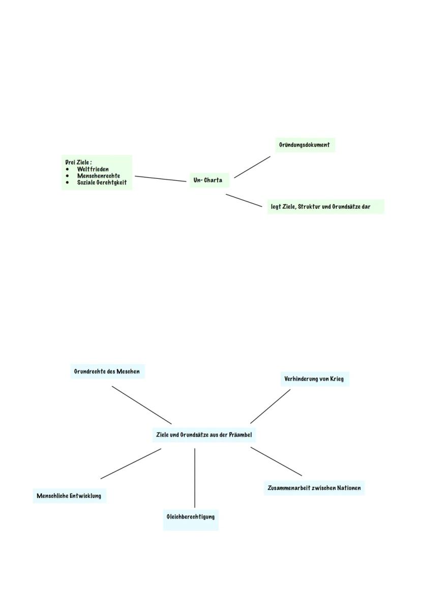
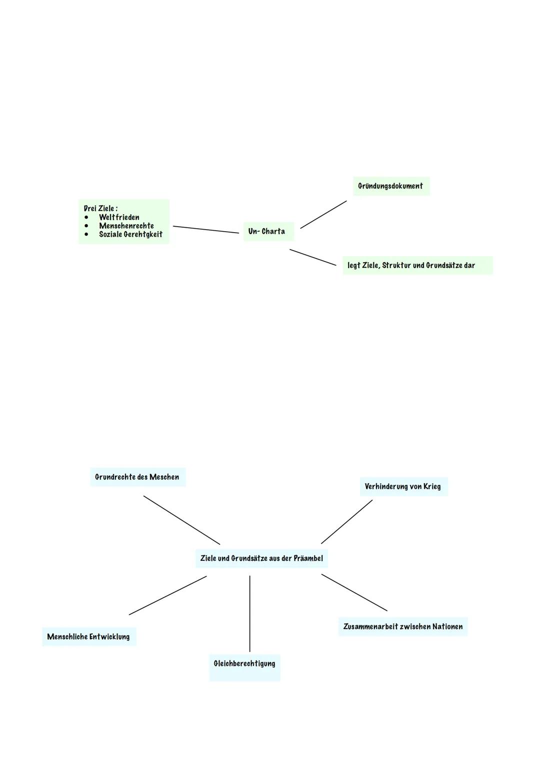
Die UN-Charta ist das Gründungsdokument von 1945 und legt die Grundregeln für die internationale Zusammenarbeit fest. Sie verfolgt drei Hauptziele: Weltfrieden, Menschenrechte und soziale Gerechtigkeit.
Die Charta betont die Gleichberechtigung aller Nationen und die Grundrechte der Menschen. Sie will Kriege verhindern und stattdessen die Zusammenarbeit zwischen den Ländern fördern.
Das Dokument ist bis heute die rechtliche Grundlage für alle UN-Aktivitäten. Es definiert nicht nur die Ziele, sondern auch die Struktur und Arbeitsweise der gesamten Organisation.
Merktipp: Die UN-Charta ist wie eine Verfassung für die Welt - sie legt fest, wie Länder miteinander umgehen sollen.

Friedliche Konfliktlösung vs. Gewalt
Die UN unterscheidet zwischen verschiedenen Gewaltbegriffen. Personale Gewalt ist direkte körperliche oder psychische Schädigung durch konkrete Personen. Strukturelle Gewalt entsteht durch ungerechte Systeme, die zu Ungleichheit führen - hier gibt es keinen klaren Täter.
Der negative Friedensbegriff bedeutet einfach die Abwesenheit von Krieg und direkter Gewalt. Das ist aber nur oberflächlich. Der positive Friedensbegriff geht viel weiter: Hier werden die Bedürfnisse der Menschen erfüllt, es gibt Freiheit, Sicherheit und soziale Gerechtigkeit.
Kapitel 6 der UN-Charta regelt die friedliche Streitbeilegung. Die Artikel 33-38 fordern, dass Länder ihre Konflikte durch Verhandlungen, Schiedssprüche oder Gerichte lösen sollen, bevor der Sicherheitsrat eingreift.
Wichtig fürs Abi: Kenne den Unterschied zwischen negativem und positivem Frieden - das kommt oft in Klausuren vor!

UN-Möglichkeiten und Grenzen am Beispiel Ukraine-Krieg
Die UN hat verschiedene Werkzeuge zur Konfliktlösung. Diplomatische Mittel (Artikel 33) umfassen Verhandlungen und gerichtliche Entscheidungen. Sanktionen (Artikel 41) sind nicht-militärische Druckmittel wie Wirtschaftsbeschränkungen. Friedensmissionen (Artikel 42) überwachen Waffenstillstände und fördern den politischen Dialog.
Im Ukraine-Krieg zeigen sich aber die klaren Grenzen der UN. Das russische Veto-Recht blockiert wirksame Resolutionen im Sicherheitsrat. Die UN kann nur so stark handeln, wie ihre Mitglieder es zulassen.
Die begrenzte Durchsetzungsfähigkeit ist ein weiteres Problem. Die UN ist auf die Bereitstellung von Ressourcen und Truppen durch die Mitgliedstaaten angewiesen. Ohne deren Mitwirkung bleiben UN-Maßnahmen wirkungslos.
Reality-Check: Die UN ist kein Weltpolizist, sondern abhängig vom Willen ihrer mächtigsten Mitglieder.
Wir dachten schon, du fragst nie...
Was ist der Knowunity KI-Begleiter?
Unser KI-Begleiter ist ein speziell für Schüler entwickeltes KI-Tool, das mehr als nur Antworten bietet. Basierend auf Millionen von Knowunity-Inhalten liefert er relevante Informationen, personalisierte Lernpläne, Quizze und Inhalte direkt im Chat und passt sich deinem individuellen Lernweg an.
Wo kann ich die Knowunity-App herunterladen?
Du kannst die App im Google Play Store und im Apple App Store herunterladen.
Ist Knowunity wirklich kostenlos?
Genau! Genieße kostenlosen Zugang zu Lerninhalten, vernetze dich mit anderen Schülern und hol dir sofortige Hilfe – alles direkt auf deinem Handy.
Beliebtester Inhalt: Vereinte Nationen
9Globale Strukturen & Prozesse
Dieser Lernzettel bietet eine umfassende Übersicht über die internationale Friedens- und Sicherheitspolitik, die Rolle der UN, die Bedeutung von Menschenrechten und Demokratie sowie die Merkmale und Auswirkungen der Globalisierung. Er behandelt auch internationale Wirtschaftsbeziehungen und die Herausforderungen des Klimawandels. Ideal für die Vorbereitung auf das Abitur in Sozialwissenschaften.
UNO: Notwendigkeit oder Überflüssigkeit?
Diese GFS untersucht die Rolle der UNO, einschließlich ihrer Definition, Mitglieder, der Generalversammlung und des Sicherheitsrats. Zudem werden drei bedeutende Einsätze analysiert und die zentrale Frage erörtert, ob die UNO in der heutigen Welt überflüssig ist. Ideal für Studierende, die sich mit internationaler Sicherheit und den Herausforderungen der UN befassen.
UNO: Strukturen und Ziele
Diese Präsentation bietet einen umfassenden Überblick über die Vereinten Nationen (UNO), einschließlich ihrer Hauptorgane, Ziele, Erfolge und Herausforderungen. Erfahren Sie mehr über die Rolle des Sicherheitsrats, die Generalversammlung und die Bedeutung der Menschenrechte im internationalen Kontext. Ideal für Studierende der internationalen Beziehungen und der Sozialwissenschaften.
UNO: Gründung und Hauptorgane
Erfahren Sie alles über die Gründung der UNO im Jahr 1945, die wichtigsten Organe wie die Generalversammlung und den Sicherheitsrat sowie die Inhalte der UN-Charta. Diese Zusammenfassung behandelt auch die Kritik an der UNO und deren Herausforderungen bei der Wahrung des Weltfriedens. Ideal für Studierende, die sich mit den Grundlagen der Vereinten Nationen auseinandersetzen möchten.
Machtverteilung in der UNO
Diese Analyse der Karikatur von Jonathan Shapiro beleuchtet die ungleiche Machtverteilung im UN-Sicherheitsrat und deren Auswirkungen auf die Effizienz der UNO. Die Darstellung symbolisiert die Kritik an den Vetorechten der ständigen Mitglieder und den Reformbedarf der Organisation. Erfahren Sie mehr über die historischen Kontexte, die Rolle von Kofi Annan und die anhaltende Relevanz dieser Problematik. (Typ: Karikaturanalyse)
UNO: Strukturen und Herausforderungen
Diese Präsentation bietet einen umfassenden Überblick über die Vereinten Nationen (UNO), einschließlich ihrer Definition, Ziele, Hauptorgane und Maßnahmen zur Friedenssicherung wie den Einsatz von Blauhelmen. Zudem werden die Geschichte der Gründung, Erfolge und Niederlagen der UNO sowie aktuelle Herausforderungen, wie der Konflikt in Mali, behandelt. Ideal für Studierende, die sich mit internationaler Sicherheit und den Funktionen der UNO auseinandersetzen möchten.
Reform des UN-Sicherheitsrates
Diese Zusammenfassung behandelt die rechtlichen Voraussetzungen und den Reformbedarf des UN-Sicherheitsrates, einschließlich der Herausforderungen durch die ständigen Mitglieder, die Notwendigkeit einer besseren Repräsentation und die Effizienz der Entscheidungsprozesse. Wichtige Themen sind die Strukturreform, die Rolle der UN in der internationalen Sicherheit und die Theorien der internationalen Politik. Ideal für Studierende der internationalen Beziehungen und Sicherheitsstudien.
EU Gründungsmotive & Sicherheitspolitik
Erforschen Sie die Gründungsmotive der EU, die internationale Friedens- und Sicherheitspolitik sowie das Sicherheitsdilemma. Diese Zusammenfassung behandelt zentrale Themen wie Menschenrechte, fragile Staatlichkeit und die Rolle des Menschenrechtsrats. Ideal für Abiturvorbereitung in Sozialwissenschaften.
UNO: Macht und Sicherheit
Diese Analyse behandelt die Rolle der Vereinten Nationen (UNO) in der internationalen Diplomatie und Sicherheitspolitik, basierend auf der Regierungserklärung von Frank-Walter Steinmeier. Sie beleuchtet die Herausforderungen und Stärken der UNO, insbesondere im Hinblick auf den UN-Sicherheitsrat und die Notwendigkeit von Reformen. Die Analyse bietet einen Überblick über die Funktionen der UNO und diskutiert die Effizienz und Legitimität der Organisation im Kontext globaler Herausforderungen. Ideal für die Vorbereitung auf die Sowi-Klausur Q.2.1.
Beliebtester Inhalt in Wirtschaft und Recht
9PoWi Lernzettel Abitur 2025 Hessen
Alle Themen der Q1-Q4
PoWi LK ABI Lernzettel 2025
gesamter PoWi LK Lernzettel für das Abitur 2025, Nach Halbjahr sortiert - einige Themen habe ich verkürzt/weggelassen da ich mir sicher war dass sie für mich nicht relevant sind :). Ich habe in der Klausur 13 Punkte geschrieben.
Politische Partizipation: Anspruch vs. Realität
Entdecken Sie die Funktionen und Formen politischer Partizipation in Deutschland. Diese Zusammenfassung behandelt Wahlen, Parteien, Verbände, Bürgerinitiativen, soziale Bewegungen sowie die Rolle der Medien in der Demokratie. Ideal für das Abitur 2024 in Niedersachsen. Erfahren Sie mehr über die Herausforderungen und Chancen der politischen Mitbestimmung.
EU Erweiterung & Integration
Erforschen Sie die Schritte der europäischen Integration, die verschiedenen Modelle der EU, die Rolle der EU-Organe, den Binnenmarkt, das Demokratiedefizit sowie die Herausforderungen und Prinzipien der EU. Diese Zusammenfassung bietet einen umfassenden Überblick über die EU-Erweiterung und die damit verbundenen Pro- und Contra-Argumente. Ideal für Abiturienten und Studierende der Sozialwissenschaften.
Politik und Wirtschaft: Kernkonzepte
Diese Zusammenfassung behandelt zentrale Themen der politischen Bildung und Wirtschaft, einschließlich repräsentativer und direkter Demokratie, Verfassungsorgane, die Rolle der Bundesregierung, Prinzipien des Föderalismus, soziale und Rechtsstaatlichkeit, Mandate, Fraktionen, Gesetzgebungsverfahren, Medien, Wahlen, Parteien und politische Partizipation. Zudem wird das magische Sechseck der Wirtschaft erläutert, das die Ziele eines stabilen Wirtschaftswachstums, hoher Beschäftigung, stabiler Preise und sozialer Gerechtigkeit umfasst.
Soziale Ungleichheit und Wandel
Diese Zusammenfassung behandelt die Erscheinungsformen und Auswirkungen sozialer Ungleichheit, den Wandel gesellschaftlicher und wirtschaftlicher Strukturen sowie die Modelle sozialer Ungleichheit und die Rolle des Sozialstaates. Ideal für das ABI in NRW, bietet sie einen umfassenden Überblick über zentrale Themen wie Armut, Bildung, soziale Mobilität und Gerechtigkeit. Erfahren Sie mehr über die Gini-Index, die Theorie der Individualisierung und die Herausforderungen des Sozialstaates.
Politische Systeme im Vergleich
Dieser Lernzettel bietet eine umfassende Analyse der politischen Systeme, insbesondere des parlamentarischen und präsidentiellen Systems, sowie der Rolle von Parteien und der Demokratie in Deutschland und den USA. Er behandelt zentrale Themen wie die Gewaltenteilung, die Funktionen des Bundestags, die Prinzipien der Wahlen und die Bedeutung der Menschenrechte. Ideal für Abiturienten, die sich auf das Fach Politik vorbereiten. Typ: Zusammenfassung.
Keynesianismus und Monetarismus
Keynesianismus vs. Monetarismus – Ein übersichtlicher Lernzettel mit verständlichem Vergleich, Pro- und Contra-Argumenten sowie den wichtigsten wirtschaftspolitischen Ansätzen. Perfekt für deine nächste SoWi-Klausur! ;) – SoWi Q1
Zusammenfassung/Lernzettel GRW Abitur Sachsen 2025 (alle Themen aus 11. & 12. Klasse)
Das sind alle meine Lernzettel für die mündliche GRW Prüfung (am Ende 14 Punkte bekommen). Umfasst die Themen Medien, Sozialer Wandel, Internationale Politik, Wirtschaft und politische Theorien. Jedenfalls viel Erfolg beim Lernen :)
Beliebtester Inhalt
9Der zerbrochene Krug
Szenenzusammenfassunfen, Figurenkonstellationen, Aufbau des Stücks, Sprache und Stilbesonderheiten, Aussageabsicht, Thematik, Interpretation
Der zerbrochene Krug von Heinrich von Kleist
Hier steht so ziemlich alles drinnen von Zusammenfassungen der einzelnen Auftritte bis hin zu den einzelnen Perosn und noch einiges mehr
Der zerbrochne Krug
Ausführliche Lernzettel zu: Basisdaten, Handlung, ausführliche Zusammenfassungen der Auftritte, zentrale Themen, Symbolische Bedeutung, Merkmale der Komödie
Heimsuchung_JennyErpenbeck_Abitur
Zusammenfassungen für jedes Kapitel, Analysen und Zitate
Der zerbrochene Krug: Analyse
Diese umfassende Analyse von 'Der zerbrochene Krug' von Heinrich von Kleist bietet eine detaillierte Kapitelzusammenfassung, Charakterisierungen, historische Kontexte, sowie den Aufbau und die sprachlichen Merkmale des Dramas. Ideal für Studierende, die sich auf Prüfungen vorbereiten oder tiefere Einblicke in Kleists Werk gewinnen möchten.
Abilernzettel Heimsuchung 2025
Figurenkonstellation, Kapitel Zusammenfassung, Charaktere, Motive, Deutungsansätze,
Englisch LK Abitur 2025
Komplette Englisch LK Abi Zusammenfassung 2025
Heimsuchung - Jenny Erpenbeck
Inhalt, Entstehung und Quellen, Figuren, Geschichtliche Hintergründe, Motive, Erzählstruktur/- stil
ZP10 Mathe Zusammenfassung NRW
Lernzettel für die ZP10 Mathe in NRW mit allen Themen außer Sinusfunktionen.
Findest du nicht, was du suchst? Entdecke andere Fächer.
Schüler lieben uns — und du auch.
Die App ist sehr einfach zu bedienen und gut gestaltet. Ich habe bisher alles gefunden, wonach ich gesucht habe, und konnte viel aus den Präsentationen lernen! Ich werde die App definitiv für ein Schulprojekt nutzen! Und natürlich hilft sie auch sehr als Inspiration.
Diese App ist wirklich super. Es gibt so viele Lernzettel und Hilfen [...]. Mein Problemfach ist zum Beispiel Französisch und die App hat so viele Möglichkeiten zur Hilfe. Dank dieser App habe ich mich in Französisch verbessert. Ich würde sie jedem empfehlen.
Wow, ich bin wirklich begeistert. Ich habe die App einfach mal ausprobiert, weil ich sie schon oft beworben gesehen habe und war absolut beeindruckt. Diese App ist DIE HILFE, die man für die Schule braucht und vor allem bietet sie so viele Dinge wie Übungen und Lernzettel, die mir persönlich SEHR geholfen haben.
Die Rolle der UN im Ukrainekrieg erklärt
Die UN ist die wichtigste internationale Organisation für Weltfrieden und globale Zusammenarbeit. Mit ihren sechs Hauptorganen versucht sie Konflikte zu lösen, aber hat auch klare Grenzen - besonders wenn mächtige Staaten ihre Veto-Rechte nutzen.

Melde dich an, um den Inhalt zu sehen. Kostenlos!
- Zugriff auf alle Dokumente
- Verbessere deine Noten
- Schließ dich Millionen Schülern an
Die Organe der UN - Wer macht was?
Die UN-Generalversammlung ist wie ein riesiges Parlament, wo alle 193 Mitgliedstaaten gleichberechtigt vertreten sind. Jedes Land hat genau eine Stimme und sie treffen sich jährlich, um über internationale Zusammenarbeit und Sicherheit zu diskutieren.
Der Sicherheitsrat ist das mächtigste UN-Organ mit nur 15 Mitgliedern. Die fünf ständigen Mitglieder (USA, China, Russland, Frankreich, Großbritannien) haben ein Veto-Recht und können damit jede Entscheidung blockieren. Das macht den Sicherheitsrat oft handlungsunfähig, weil die Großmächte ihre eigenen Interessen verfolgen.
Der Internationale Gerichtshof in Den Haag löst Rechtsstreitigkeiten zwischen Staaten. Das UN-Sekretariat mit dem Generalsekretär an der Spitze ist die Verwaltung der UN. Der Wirtschafts- und Sozialrat kümmert sich um wirtschaftliche Entwicklung und arbeitet mit NGOs zusammen.
Kritik: Das Veto-Recht der fünf Großmächte macht die UN oft ungerecht und blockiert wichtige Entscheidungen.

Melde dich an, um den Inhalt zu sehen. Kostenlos!
- Zugriff auf alle Dokumente
- Verbessere deine Noten
- Schließ dich Millionen Schülern an
UN-Charta - Die Spielregeln der Welt
Die UN-Charta ist das Gründungsdokument von 1945 und legt die Grundregeln für die internationale Zusammenarbeit fest. Sie verfolgt drei Hauptziele: Weltfrieden, Menschenrechte und soziale Gerechtigkeit.
Die Charta betont die Gleichberechtigung aller Nationen und die Grundrechte der Menschen. Sie will Kriege verhindern und stattdessen die Zusammenarbeit zwischen den Ländern fördern.
Das Dokument ist bis heute die rechtliche Grundlage für alle UN-Aktivitäten. Es definiert nicht nur die Ziele, sondern auch die Struktur und Arbeitsweise der gesamten Organisation.
Merktipp: Die UN-Charta ist wie eine Verfassung für die Welt - sie legt fest, wie Länder miteinander umgehen sollen.

Melde dich an, um den Inhalt zu sehen. Kostenlos!
- Zugriff auf alle Dokumente
- Verbessere deine Noten
- Schließ dich Millionen Schülern an
Friedliche Konfliktlösung vs. Gewalt
Die UN unterscheidet zwischen verschiedenen Gewaltbegriffen. Personale Gewalt ist direkte körperliche oder psychische Schädigung durch konkrete Personen. Strukturelle Gewalt entsteht durch ungerechte Systeme, die zu Ungleichheit führen - hier gibt es keinen klaren Täter.
Der negative Friedensbegriff bedeutet einfach die Abwesenheit von Krieg und direkter Gewalt. Das ist aber nur oberflächlich. Der positive Friedensbegriff geht viel weiter: Hier werden die Bedürfnisse der Menschen erfüllt, es gibt Freiheit, Sicherheit und soziale Gerechtigkeit.
Kapitel 6 der UN-Charta regelt die friedliche Streitbeilegung. Die Artikel 33-38 fordern, dass Länder ihre Konflikte durch Verhandlungen, Schiedssprüche oder Gerichte lösen sollen, bevor der Sicherheitsrat eingreift.
Wichtig fürs Abi: Kenne den Unterschied zwischen negativem und positivem Frieden - das kommt oft in Klausuren vor!

Melde dich an, um den Inhalt zu sehen. Kostenlos!
- Zugriff auf alle Dokumente
- Verbessere deine Noten
- Schließ dich Millionen Schülern an
UN-Möglichkeiten und Grenzen am Beispiel Ukraine-Krieg
Die UN hat verschiedene Werkzeuge zur Konfliktlösung. Diplomatische Mittel (Artikel 33) umfassen Verhandlungen und gerichtliche Entscheidungen. Sanktionen (Artikel 41) sind nicht-militärische Druckmittel wie Wirtschaftsbeschränkungen. Friedensmissionen (Artikel 42) überwachen Waffenstillstände und fördern den politischen Dialog.
Im Ukraine-Krieg zeigen sich aber die klaren Grenzen der UN. Das russische Veto-Recht blockiert wirksame Resolutionen im Sicherheitsrat. Die UN kann nur so stark handeln, wie ihre Mitglieder es zulassen.
Die begrenzte Durchsetzungsfähigkeit ist ein weiteres Problem. Die UN ist auf die Bereitstellung von Ressourcen und Truppen durch die Mitgliedstaaten angewiesen. Ohne deren Mitwirkung bleiben UN-Maßnahmen wirkungslos.
Reality-Check: Die UN ist kein Weltpolizist, sondern abhängig vom Willen ihrer mächtigsten Mitglieder.
Wir dachten schon, du fragst nie...
Was ist der Knowunity KI-Begleiter?
Unser KI-Begleiter ist ein speziell für Schüler entwickeltes KI-Tool, das mehr als nur Antworten bietet. Basierend auf Millionen von Knowunity-Inhalten liefert er relevante Informationen, personalisierte Lernpläne, Quizze und Inhalte direkt im Chat und passt sich deinem individuellen Lernweg an.
Wo kann ich die Knowunity-App herunterladen?
Du kannst die App im Google Play Store und im Apple App Store herunterladen.
Ist Knowunity wirklich kostenlos?
Genau! Genieße kostenlosen Zugang zu Lerninhalten, vernetze dich mit anderen Schülern und hol dir sofortige Hilfe – alles direkt auf deinem Handy.
Beliebtester Inhalt: Vereinte Nationen
9Globale Strukturen & Prozesse
Dieser Lernzettel bietet eine umfassende Übersicht über die internationale Friedens- und Sicherheitspolitik, die Rolle der UN, die Bedeutung von Menschenrechten und Demokratie sowie die Merkmale und Auswirkungen der Globalisierung. Er behandelt auch internationale Wirtschaftsbeziehungen und die Herausforderungen des Klimawandels. Ideal für die Vorbereitung auf das Abitur in Sozialwissenschaften.
UNO: Notwendigkeit oder Überflüssigkeit?
Diese GFS untersucht die Rolle der UNO, einschließlich ihrer Definition, Mitglieder, der Generalversammlung und des Sicherheitsrats. Zudem werden drei bedeutende Einsätze analysiert und die zentrale Frage erörtert, ob die UNO in der heutigen Welt überflüssig ist. Ideal für Studierende, die sich mit internationaler Sicherheit und den Herausforderungen der UN befassen.
UNO: Strukturen und Ziele
Diese Präsentation bietet einen umfassenden Überblick über die Vereinten Nationen (UNO), einschließlich ihrer Hauptorgane, Ziele, Erfolge und Herausforderungen. Erfahren Sie mehr über die Rolle des Sicherheitsrats, die Generalversammlung und die Bedeutung der Menschenrechte im internationalen Kontext. Ideal für Studierende der internationalen Beziehungen und der Sozialwissenschaften.
UNO: Gründung und Hauptorgane
Erfahren Sie alles über die Gründung der UNO im Jahr 1945, die wichtigsten Organe wie die Generalversammlung und den Sicherheitsrat sowie die Inhalte der UN-Charta. Diese Zusammenfassung behandelt auch die Kritik an der UNO und deren Herausforderungen bei der Wahrung des Weltfriedens. Ideal für Studierende, die sich mit den Grundlagen der Vereinten Nationen auseinandersetzen möchten.
Machtverteilung in der UNO
Diese Analyse der Karikatur von Jonathan Shapiro beleuchtet die ungleiche Machtverteilung im UN-Sicherheitsrat und deren Auswirkungen auf die Effizienz der UNO. Die Darstellung symbolisiert die Kritik an den Vetorechten der ständigen Mitglieder und den Reformbedarf der Organisation. Erfahren Sie mehr über die historischen Kontexte, die Rolle von Kofi Annan und die anhaltende Relevanz dieser Problematik. (Typ: Karikaturanalyse)
UNO: Strukturen und Herausforderungen
Diese Präsentation bietet einen umfassenden Überblick über die Vereinten Nationen (UNO), einschließlich ihrer Definition, Ziele, Hauptorgane und Maßnahmen zur Friedenssicherung wie den Einsatz von Blauhelmen. Zudem werden die Geschichte der Gründung, Erfolge und Niederlagen der UNO sowie aktuelle Herausforderungen, wie der Konflikt in Mali, behandelt. Ideal für Studierende, die sich mit internationaler Sicherheit und den Funktionen der UNO auseinandersetzen möchten.
Reform des UN-Sicherheitsrates
Diese Zusammenfassung behandelt die rechtlichen Voraussetzungen und den Reformbedarf des UN-Sicherheitsrates, einschließlich der Herausforderungen durch die ständigen Mitglieder, die Notwendigkeit einer besseren Repräsentation und die Effizienz der Entscheidungsprozesse. Wichtige Themen sind die Strukturreform, die Rolle der UN in der internationalen Sicherheit und die Theorien der internationalen Politik. Ideal für Studierende der internationalen Beziehungen und Sicherheitsstudien.
EU Gründungsmotive & Sicherheitspolitik
Erforschen Sie die Gründungsmotive der EU, die internationale Friedens- und Sicherheitspolitik sowie das Sicherheitsdilemma. Diese Zusammenfassung behandelt zentrale Themen wie Menschenrechte, fragile Staatlichkeit und die Rolle des Menschenrechtsrats. Ideal für Abiturvorbereitung in Sozialwissenschaften.
UNO: Macht und Sicherheit
Diese Analyse behandelt die Rolle der Vereinten Nationen (UNO) in der internationalen Diplomatie und Sicherheitspolitik, basierend auf der Regierungserklärung von Frank-Walter Steinmeier. Sie beleuchtet die Herausforderungen und Stärken der UNO, insbesondere im Hinblick auf den UN-Sicherheitsrat und die Notwendigkeit von Reformen. Die Analyse bietet einen Überblick über die Funktionen der UNO und diskutiert die Effizienz und Legitimität der Organisation im Kontext globaler Herausforderungen. Ideal für die Vorbereitung auf die Sowi-Klausur Q.2.1.
Beliebtester Inhalt in Wirtschaft und Recht
9PoWi Lernzettel Abitur 2025 Hessen
Alle Themen der Q1-Q4
PoWi LK ABI Lernzettel 2025
gesamter PoWi LK Lernzettel für das Abitur 2025, Nach Halbjahr sortiert - einige Themen habe ich verkürzt/weggelassen da ich mir sicher war dass sie für mich nicht relevant sind :). Ich habe in der Klausur 13 Punkte geschrieben.
Politische Partizipation: Anspruch vs. Realität
Entdecken Sie die Funktionen und Formen politischer Partizipation in Deutschland. Diese Zusammenfassung behandelt Wahlen, Parteien, Verbände, Bürgerinitiativen, soziale Bewegungen sowie die Rolle der Medien in der Demokratie. Ideal für das Abitur 2024 in Niedersachsen. Erfahren Sie mehr über die Herausforderungen und Chancen der politischen Mitbestimmung.
EU Erweiterung & Integration
Erforschen Sie die Schritte der europäischen Integration, die verschiedenen Modelle der EU, die Rolle der EU-Organe, den Binnenmarkt, das Demokratiedefizit sowie die Herausforderungen und Prinzipien der EU. Diese Zusammenfassung bietet einen umfassenden Überblick über die EU-Erweiterung und die damit verbundenen Pro- und Contra-Argumente. Ideal für Abiturienten und Studierende der Sozialwissenschaften.
Politik und Wirtschaft: Kernkonzepte
Diese Zusammenfassung behandelt zentrale Themen der politischen Bildung und Wirtschaft, einschließlich repräsentativer und direkter Demokratie, Verfassungsorgane, die Rolle der Bundesregierung, Prinzipien des Föderalismus, soziale und Rechtsstaatlichkeit, Mandate, Fraktionen, Gesetzgebungsverfahren, Medien, Wahlen, Parteien und politische Partizipation. Zudem wird das magische Sechseck der Wirtschaft erläutert, das die Ziele eines stabilen Wirtschaftswachstums, hoher Beschäftigung, stabiler Preise und sozialer Gerechtigkeit umfasst.
Soziale Ungleichheit und Wandel
Diese Zusammenfassung behandelt die Erscheinungsformen und Auswirkungen sozialer Ungleichheit, den Wandel gesellschaftlicher und wirtschaftlicher Strukturen sowie die Modelle sozialer Ungleichheit und die Rolle des Sozialstaates. Ideal für das ABI in NRW, bietet sie einen umfassenden Überblick über zentrale Themen wie Armut, Bildung, soziale Mobilität und Gerechtigkeit. Erfahren Sie mehr über die Gini-Index, die Theorie der Individualisierung und die Herausforderungen des Sozialstaates.
Politische Systeme im Vergleich
Dieser Lernzettel bietet eine umfassende Analyse der politischen Systeme, insbesondere des parlamentarischen und präsidentiellen Systems, sowie der Rolle von Parteien und der Demokratie in Deutschland und den USA. Er behandelt zentrale Themen wie die Gewaltenteilung, die Funktionen des Bundestags, die Prinzipien der Wahlen und die Bedeutung der Menschenrechte. Ideal für Abiturienten, die sich auf das Fach Politik vorbereiten. Typ: Zusammenfassung.
Keynesianismus und Monetarismus
Keynesianismus vs. Monetarismus – Ein übersichtlicher Lernzettel mit verständlichem Vergleich, Pro- und Contra-Argumenten sowie den wichtigsten wirtschaftspolitischen Ansätzen. Perfekt für deine nächste SoWi-Klausur! ;) – SoWi Q1
Zusammenfassung/Lernzettel GRW Abitur Sachsen 2025 (alle Themen aus 11. & 12. Klasse)
Das sind alle meine Lernzettel für die mündliche GRW Prüfung (am Ende 14 Punkte bekommen). Umfasst die Themen Medien, Sozialer Wandel, Internationale Politik, Wirtschaft und politische Theorien. Jedenfalls viel Erfolg beim Lernen :)
Beliebtester Inhalt
9Der zerbrochene Krug
Szenenzusammenfassunfen, Figurenkonstellationen, Aufbau des Stücks, Sprache und Stilbesonderheiten, Aussageabsicht, Thematik, Interpretation
Der zerbrochene Krug von Heinrich von Kleist
Hier steht so ziemlich alles drinnen von Zusammenfassungen der einzelnen Auftritte bis hin zu den einzelnen Perosn und noch einiges mehr
Der zerbrochne Krug
Ausführliche Lernzettel zu: Basisdaten, Handlung, ausführliche Zusammenfassungen der Auftritte, zentrale Themen, Symbolische Bedeutung, Merkmale der Komödie
Heimsuchung_JennyErpenbeck_Abitur
Zusammenfassungen für jedes Kapitel, Analysen und Zitate
Der zerbrochene Krug: Analyse
Diese umfassende Analyse von 'Der zerbrochene Krug' von Heinrich von Kleist bietet eine detaillierte Kapitelzusammenfassung, Charakterisierungen, historische Kontexte, sowie den Aufbau und die sprachlichen Merkmale des Dramas. Ideal für Studierende, die sich auf Prüfungen vorbereiten oder tiefere Einblicke in Kleists Werk gewinnen möchten.
Abilernzettel Heimsuchung 2025
Figurenkonstellation, Kapitel Zusammenfassung, Charaktere, Motive, Deutungsansätze,
Englisch LK Abitur 2025
Komplette Englisch LK Abi Zusammenfassung 2025
Heimsuchung - Jenny Erpenbeck
Inhalt, Entstehung und Quellen, Figuren, Geschichtliche Hintergründe, Motive, Erzählstruktur/- stil
ZP10 Mathe Zusammenfassung NRW
Lernzettel für die ZP10 Mathe in NRW mit allen Themen außer Sinusfunktionen.
Findest du nicht, was du suchst? Entdecke andere Fächer.
Schüler lieben uns — und du auch.
Die App ist sehr einfach zu bedienen und gut gestaltet. Ich habe bisher alles gefunden, wonach ich gesucht habe, und konnte viel aus den Präsentationen lernen! Ich werde die App definitiv für ein Schulprojekt nutzen! Und natürlich hilft sie auch sehr als Inspiration.
Diese App ist wirklich super. Es gibt so viele Lernzettel und Hilfen [...]. Mein Problemfach ist zum Beispiel Französisch und die App hat so viele Möglichkeiten zur Hilfe. Dank dieser App habe ich mich in Französisch verbessert. Ich würde sie jedem empfehlen.
Wow, ich bin wirklich begeistert. Ich habe die App einfach mal ausprobiert, weil ich sie schon oft beworben gesehen habe und war absolut beeindruckt. Diese App ist DIE HILFE, die man für die Schule braucht und vor allem bietet sie so viele Dinge wie Übungen und Lernzettel, die mir persönlich SEHR geholfen haben.