Wirtschaft verstehen ist gar nicht so schwer, wenn du die... Mehr anzeigen
Melde dich an, um den Inhalt zu sehenKostenlos!
Zugriff auf alle Dokumente
Verbessere deine Noten
Schließ dich Millionen Schülern an
Knowunity KI
Fächer
Triangle Congruence and Similarity Theorems
Triangle Properties and Classification
Linear Equations and Graphs
Geometric Angle Relationships
Trigonometric Functions and Identities
Equation Solving Techniques
Circle Geometry Fundamentals
Division Operations and Methods
Basic Differentiation Rules
Exponent and Logarithm Properties
Alle Themen anzeigen
Human Organ Systems
Reproductive Cell Cycles
Biological Sciences Subdisciplines
Cellular Energy Metabolism
Autotrophic Energy Processes
Inheritance Patterns and Principles
Biomolecular Structure and Organization
Cell Cycle and Division Mechanics
Cellular Organization and Development
Biological Structural Organization
Alle Themen anzeigen
Chemical Sciences and Applications
Atomic Structure and Composition
Molecular Electron Structure Representation
Atomic Electron Behavior
Matter Properties and Water
Mole Concept and Calculations
Gas Laws and Behavior
Periodic Table Organization
Chemical Thermodynamics Fundamentals
Chemical Bond Types and Properties
Alle Themen anzeigen
European Renaissance and Enlightenment
European Cultural Movements 800-1920
American Revolution Era 1763-1797
American Civil War 1861-1865
Global Imperial Systems
Mongol and Chinese Dynasties
U.S. Presidents and World Leaders
Historical Sources and Documentation
World Wars Era and Impact
World Religious Systems
Alle Themen anzeigen
Classic and Contemporary Novels
Literary Character Analysis
Rhetorical Theory and Practice
Classic Literary Narratives
Reading Analysis and Interpretation
Narrative Structure and Techniques
English Language Components
Influential English-Language Authors
Basic Sentence Structure
Narrative Voice and Perspective
Alle Themen anzeigen
6,721
•
Aktualisiert Mar 16, 2026
•
Sarah
@sarinka
Wirtschaft verstehen ist gar nicht so schwer, wenn du die... Mehr anzeigen











Du kennst das bestimmt: Unternehmen müssen täglich Entscheidungen treffen - wo produzieren, wie verkaufen, mit wem zusammenarbeiten? Die Grundbegriffe der Wirtschaft helfen dir dabei, diese komplexen Prozesse zu verstehen.
Der Absatzmarkt ist der Ort, wo Unternehmen ihre Produkte verkaufen - denk an den App Store für Smartphone-Apps oder lokale Märkte für regionale Produkte. Hier treffen Angebot und Nachfrage aufeinander und bestimmen letztendlich den Preis.
Agglomerationsvorteile entstehen, wenn sich ähnliche Unternehmen an einem Ort ansiedeln. Stell dir vor, alle Tech-Firmen konzentrieren sich in einer Stadt - dann können sie sich Fachkräfte teilen, voneinander lernen und gemeinsam die Infrastruktur nutzen. Das spart Kosten und fördert Innovationen.
Merke dir: Just-in-time bedeutet, dass Materialien genau dann geliefert werden, wenn sie gebraucht werden - wie bei Amazon, wo Pakete oft am selben Tag ankommen, an dem du bestellst.
Bei der Fertigungstiefe geht es darum, wie viel ein Unternehmen selbst herstellt versus extern einkauft. Tesla produziert viele Teile selbst (hohe Fertigungstiefe), während andere Autohersteller stark auf Zulieferindustrie setzen. Outsourcing ist das Gegenteil - Aufgaben werden an externe Firmen vergeben, um Kosten zu sparen.

Unsere Wirtschaft wandelt sich ständig - und das ist völlig normal! Der Strukturwandel beschreibt, wie sich ganze Branchen und Regionen über Zeit verändern.
Das Modell von Fourastié zeigt diesen Wandel super anschaulich: Früher arbeiteten die meisten Menschen in der Landwirtschaft (primärer Sektor), dann in Fabriken (sekundärer Sektor) und heute hauptsächlich im Dienstleistungsbereich (tertiärer Sektor). Deutschland ist längst eine Dienstleistungsgesellschaft - über 60% arbeiten in Bereichen wie IT, Handel oder Bildung.
Es gibt drei Arten von Strukturwandel: Sektoral , intrasektoral und regional (wenn ganze Regionen betroffen sind, wie das Ruhrgebiet nach dem Kohleausstieg).
Wichtig: Die Kondratieff-Zyklen zeigen, dass große Innovationen alle 40-60 Jahre die Wirtschaft revolutionieren - von der Dampfmaschine bis zur Informationstechnik.
Der Produktlebenszyklus erklärt, warum manche Produkte erfolgreich sind und andere verschwinden: Jedes Produkt durchläuft Phasen von der Einführung über das Wachstum bis zum eventuellen Rückgang - denk an Smartphones, die Nokia-Handys verdrängt haben.

Wo soll ein Unternehmen sich ansiedeln? Diese Entscheidung hängt von Standortfaktoren ab, die in harte und weiche Faktoren unterteilt werden.
Harte Standortfaktoren sind messbar und direkt kostenrelevant: Verfügbare Flächen, Infrastruktur, Nähe zu Zulieferern, Steuern und Mietpreise. Sie ermöglichen Just-in-time-Produktion und reduzieren Transportkosten erheblich.
Weiche Standortfaktoren sind schwerer messbar, aber genauso wichtig: Politische Stabilität, Image der Region, Lebensqualität und kulturelles Angebot. Google siedelt sich nicht zufällig in attraktiven Städten mit hoher Lebensqualität an - hier finden sie die besten Fachkräfte.
Beispiel: Silicon Valley kombiniert perfekt harte (gute Infrastruktur) und weiche Faktoren (innovative Kultur) - deshalb ist es das weltweite Tech-Zentrum.
Cluster sind regionale Unternehmensnetzwerke, wo sich spezialisierte Firmen einer Branche konzentrieren. Sie schaffen Synergieeffekte durch geteiltes Know-how und starke Innovationskraft. Nachteile sind die Vulnerabilität - wenn ein Cluster von Problemen betroffen ist, leiden alle Unternehmen gleichzeitig.
Sonderwirtschaftszonen bieten Unternehmen besondere Anreize wie Steuererleichterungen und vereinfachte Bürokratie. Sie fördern ausländische Direktinvestitionen, können aber zu regionalen Disparitäten führen.

Die Globalisierung prägt unseren Alltag mehr, als du vielleicht denkst - vom Smartphone bis zum T-Shirt stammt fast alles aus internationalen Lieferketten.
Supply Chain Management koordiniert alle Prozesse vom Rohstoff bis zum Endkunden. Das Hub-and-Spoke-System funktioniert wie ein Flughafen-Drehkreuz: Alle Verbindungen laufen über einen zentralen Punkt. Point-to-Point-Systeme bieten dagegen direkte Verbindungen zwischen allen Punkten.
B2B beschreibt Geschäfte zwischen Unternehmen, während B2C den Verkauf an Endverbraucher meint. Amazon ist B2C, wenn du dort einkaufst, aber B2B, wenn sie Unternehmen Cloud-Services verkaufen.
Realitätscheck: Dual Sourcing bedeutet, dass Unternehmen bewusst zwei Lieferanten für dasselbe Produkt nutzen - so sind sie weniger abhängig und resilient gegen Lieferengpässe.
Globale Player agieren weltweit und können durch ihre Größe Kosten senken, sind aber anfällig für globale Krisen. Vulnerabilität beschreibt diese Anfälligkeit, während Resilienz die Widerstandsfähigkeit gegen Störungen meint.
Die Unterscheidung zwischen Entwicklungs-, Schwellen- und Industrieländern hilft dabei, verschiedene Entwicklungsstrategien wie Exportdiversifizierung oder Importsubstituierung zu verstehen.

Handelspolitik beeinflusst, wie Länder miteinander Geschäfte machen - und das betrifft auch dich als Verbraucher direkt!
Freihandel bedeutet Handel ohne Beschränkungen wie Zölle oder Quoten. Das führt zu größerer Produktauswahl, niedrigeren Preisen und stärkerem Wettbewerb. Protektionismus ist das Gegenteil - Staaten schützen ihre heimischen Unternehmen durch Handelshemmnisse.
Ausländische Direktinvestitionen (ADIs) bringen nicht nur Geld, sondern auch Technologie und Know-how in ein Land. Joint Ventures ermöglichen es Unternehmen, Risiken zu teilen und von gegenseitigem Wissen zu profitieren - wie bei vielen deutsch-chinesischen Autoherstellern.
Mikrofinanzierung gibt Menschen in Entwicklungsländern die Chance, kleine Unternehmen zu gründen. Diese Bottom-up-Entwicklung kann nachhaltiger sein als große staatliche Programme.
Aktuell: Die Sustainable Development Goals (SDGs) sind 17 Ziele der UN bis 2030 - von Armutsbekämpfung bis Klimaschutz.
NGOs (Nichtregierungsorganisationen) spielen eine wichtige Rolle in der Entwicklungspolitik, da sie oft flexibler und näher an den Menschen sind als staatliche Organisationen. Neoliberalismus setzt auf freie Märkte als Lösung für Entwicklungsprobleme, wird aber zunehmend kritisch gesehen.

Tourismus ist eine der größten Branchen weltweit und kann für Entwicklungsländer ein wichtiger Wirtschaftszweig sein - bringt aber auch Herausforderungen mit sich.
Der Destinationslebenszyklus von Butler zeigt, wie sich Tourismusgebiete entwickeln: Von der Entdeckung durch Abenteurer bis hin zum möglichen Massentourismus und Verfall. Viele beliebte Reiseziele durchlaufen diese Phasen - Mallorca ist ein klassisches Beispiel.
Nachhaltiger Tourismus respektiert die Umwelt und lokale Kulturen, während Massentourismus oft zu Überlastung und Umweltschäden führt. Der anthropogene Landschaftswandel zeigt die sichtbaren Veränderungen durch menschliche Aktivitäten.
Direkte Arbeitsplätze entstehen in Hotels und Restaurants, indirekte Arbeitsplätze in der Zulieferindustrie. Der Trickle-Down-Effekt besagt, dass Tourismuseinnahmen auch ärmeren Schichten zugutekommen - das funktioniert aber nicht automatisch.
Problem: Devisenabfluss entsteht, wenn Tourismusprofite an ausländische Konzerne fließen statt in der Destination zu bleiben.
Saisonalität führt zu ungleichmäßiger Auslastung - Skigebiete sind im Sommer oft leer, Strandhotels im Winter geschlossen. Das erschwert eine nachhaltige wirtschaftliche Entwicklung und führt zu Polarisierung zwischen Gewinnern und Verlierern des Tourismus.




Unser KI-Begleiter ist ein speziell für Schüler entwickeltes KI-Tool, das mehr als nur Antworten bietet. Basierend auf Millionen von Knowunity-Inhalten liefert er relevante Informationen, personalisierte Lernpläne, Quizze und Inhalte direkt im Chat und passt sich deinem individuellen Lernweg an.
Du kannst die App im Google Play Store und im Apple App Store herunterladen.
Genau! Genieße kostenlosen Zugang zu Lerninhalten, vernetze dich mit anderen Schülern und hol dir sofortige Hilfe – alles direkt auf deinem Handy.
App Store
Google Play
Die App ist sehr einfach zu bedienen und gut gestaltet. Ich habe bisher alles gefunden, wonach ich gesucht habe, und konnte viel aus den Präsentationen lernen! Ich werde die App definitiv für ein Schulprojekt nutzen! Und natürlich hilft sie auch sehr als Inspiration.
Stefan S
iOS-Nutzer
Diese App ist wirklich super. Es gibt so viele Lernzettel und Hilfen [...]. Mein Problemfach ist zum Beispiel Französisch und die App hat so viele Möglichkeiten zur Hilfe. Dank dieser App habe ich mich in Französisch verbessert. Ich würde sie jedem empfehlen.
Samantha Klich
Android-Nutzerin
Wow, ich bin wirklich begeistert. Ich habe die App einfach mal ausprobiert, weil ich sie schon oft beworben gesehen habe und war absolut beeindruckt. Diese App ist DIE HILFE, die man für die Schule braucht und vor allem bietet sie so viele Dinge wie Übungen und Lernzettel, die mir persönlich SEHR geholfen haben.
Anna
iOS-Nutzerin
Beste App der Welt! Keine Worte, weil sie einfach zu gut ist
Thomas R
iOS-Nutzer
Einfach genial. Lässt mich 10x besser lernen, diese App ist eine glatte 10/10. Ich empfehle sie jedem. Ich kann Lernzettel anschauen und suchen. Ich kann sie im Fachordner speichern. Ich kann sie jederzeit wiederholen, wenn ich zurückkomme. Wenn du diese App noch nicht ausprobiert hast, verpasst du wirklich was.
Basil
Android-Nutzer
Diese App hat mich so viel selbstbewusster in meiner Klausurvorbereitung gemacht, nicht nur durch die Stärkung meines Selbstvertrauens durch die Features, die es dir ermöglichen, dich mit anderen zu vernetzen und dich weniger allein zu fühlen, sondern auch durch die Art, wie die App selbst darauf ausgerichtet ist, dass du dich besser fühlst. Sie ist einfach zu bedienen, macht Spaß und hilft jedem, der in irgendeiner Weise Schwierigkeiten hat.
David K
iOS-Nutzer
Die App ist einfach super! Ich muss nur das Thema in die Suche eingeben und bekomme sofort eine Antwort. Ich muss nicht mehr 10 YouTube-Videos schauen, um etwas zu verstehen, und spare dadurch richtig viel Zeit. Sehr empfehlenswert!
Sudenaz Ocak
Android-Nutzerin
In der Schule war ich echt schlecht in Mathe, aber dank der App bin ich jetzt besser geworden. Ich bin so dankbar, dass ihr die App gemacht habt.
Greenlight Bonnie
Android-Nutzerin
sehr zuverlässige App, um deine Ideen in Mathe, Englisch und anderen verwandten Themen zu verbessern. bitte nutze diese App, wenn du in bestimmten Bereichen Schwierigkeiten hast, diese App ist dafür der Schlüssel. wünschte, ich hätte früher eine Bewertung geschrieben. und sie ist auch kostenlos, also mach dir darüber keine Sorgen.
Rohan U
Android-Nutzer
Ich weiß, dass viele Apps gefälschte Accounts nutzen, um ihre Bewertungen zu pushen, aber diese App verdient das alles. Ursprünglich hatte ich eine 4 in meinen Englisch-Klausuren und dieses Mal habe ich eine 2 bekommen. Ich wusste erst drei Tage vor der Klausur von dieser App und sie hat mir SEHR geholfen. Bitte vertrau mir wirklich und nutze sie, denn ich bin sicher, dass auch du Fortschritte sehen wirst.
Xander S
iOS-Nutzer
DIE QUIZZE UND KARTEIKARTEN SIND SO NÜTZLICH UND ICH LIEBE Knowunity KI. ES IST AUCH BUCHSTÄBLICH WIE CHATGPT ABER SCHLAUER!! HAT MIR AUCH BEI MEINEN MASCARA-PROBLEMEN GEHOLFEN!! SOWIE BEI MEINEN ECHTEN FÄCHERN! NATÜRLICH 😍😁😲🤑💗✨🎀😮
Elisha
iOS-Nutzer
Diese App ist echt der Hammer. Ich finde Lernen so langweilig, aber diese App macht es so einfach, alles zu organisieren und dann kannst du die kostenlose KI bitten, dich abzufragen, so gut, und du kannst einfach deine eigenen Sachen hochladen. sehr empfehlenswert als jemand, der gerade Probeklausuren schreibt
Paul T
iOS-Nutzer
Die App ist sehr einfach zu bedienen und gut gestaltet. Ich habe bisher alles gefunden, wonach ich gesucht habe, und konnte viel aus den Präsentationen lernen! Ich werde die App definitiv für ein Schulprojekt nutzen! Und natürlich hilft sie auch sehr als Inspiration.
Stefan S
iOS-Nutzer
Diese App ist wirklich super. Es gibt so viele Lernzettel und Hilfen [...]. Mein Problemfach ist zum Beispiel Französisch und die App hat so viele Möglichkeiten zur Hilfe. Dank dieser App habe ich mich in Französisch verbessert. Ich würde sie jedem empfehlen.
Samantha Klich
Android-Nutzerin
Wow, ich bin wirklich begeistert. Ich habe die App einfach mal ausprobiert, weil ich sie schon oft beworben gesehen habe und war absolut beeindruckt. Diese App ist DIE HILFE, die man für die Schule braucht und vor allem bietet sie so viele Dinge wie Übungen und Lernzettel, die mir persönlich SEHR geholfen haben.
Anna
iOS-Nutzerin
Beste App der Welt! Keine Worte, weil sie einfach zu gut ist
Thomas R
iOS-Nutzer
Einfach genial. Lässt mich 10x besser lernen, diese App ist eine glatte 10/10. Ich empfehle sie jedem. Ich kann Lernzettel anschauen und suchen. Ich kann sie im Fachordner speichern. Ich kann sie jederzeit wiederholen, wenn ich zurückkomme. Wenn du diese App noch nicht ausprobiert hast, verpasst du wirklich was.
Basil
Android-Nutzer
Diese App hat mich so viel selbstbewusster in meiner Klausurvorbereitung gemacht, nicht nur durch die Stärkung meines Selbstvertrauens durch die Features, die es dir ermöglichen, dich mit anderen zu vernetzen und dich weniger allein zu fühlen, sondern auch durch die Art, wie die App selbst darauf ausgerichtet ist, dass du dich besser fühlst. Sie ist einfach zu bedienen, macht Spaß und hilft jedem, der in irgendeiner Weise Schwierigkeiten hat.
David K
iOS-Nutzer
Die App ist einfach super! Ich muss nur das Thema in die Suche eingeben und bekomme sofort eine Antwort. Ich muss nicht mehr 10 YouTube-Videos schauen, um etwas zu verstehen, und spare dadurch richtig viel Zeit. Sehr empfehlenswert!
Sudenaz Ocak
Android-Nutzerin
In der Schule war ich echt schlecht in Mathe, aber dank der App bin ich jetzt besser geworden. Ich bin so dankbar, dass ihr die App gemacht habt.
Greenlight Bonnie
Android-Nutzerin
sehr zuverlässige App, um deine Ideen in Mathe, Englisch und anderen verwandten Themen zu verbessern. bitte nutze diese App, wenn du in bestimmten Bereichen Schwierigkeiten hast, diese App ist dafür der Schlüssel. wünschte, ich hätte früher eine Bewertung geschrieben. und sie ist auch kostenlos, also mach dir darüber keine Sorgen.
Rohan U
Android-Nutzer
Ich weiß, dass viele Apps gefälschte Accounts nutzen, um ihre Bewertungen zu pushen, aber diese App verdient das alles. Ursprünglich hatte ich eine 4 in meinen Englisch-Klausuren und dieses Mal habe ich eine 2 bekommen. Ich wusste erst drei Tage vor der Klausur von dieser App und sie hat mir SEHR geholfen. Bitte vertrau mir wirklich und nutze sie, denn ich bin sicher, dass auch du Fortschritte sehen wirst.
Xander S
iOS-Nutzer
DIE QUIZZE UND KARTEIKARTEN SIND SO NÜTZLICH UND ICH LIEBE Knowunity KI. ES IST AUCH BUCHSTÄBLICH WIE CHATGPT ABER SCHLAUER!! HAT MIR AUCH BEI MEINEN MASCARA-PROBLEMEN GEHOLFEN!! SOWIE BEI MEINEN ECHTEN FÄCHERN! NATÜRLICH 😍😁😲🤑💗✨🎀😮
Elisha
iOS-Nutzer
Diese App ist echt der Hammer. Ich finde Lernen so langweilig, aber diese App macht es so einfach, alles zu organisieren und dann kannst du die kostenlose KI bitten, dich abzufragen, so gut, und du kannst einfach deine eigenen Sachen hochladen. sehr empfehlenswert als jemand, der gerade Probeklausuren schreibt
Paul T
iOS-Nutzer
Sarah
@sarinka
Wirtschaft verstehen ist gar nicht so schwer, wenn du die wichtigsten Begriffe und Zusammenhänge kennst! Hier findest du alles über Standortfaktoren, Globalisierung, Strukturwandel und Tourismus - kompakt erklärt und perfekt für deine nächste Klausur.

Zugriff auf alle Dokumente
Verbessere deine Noten
Schließ dich Millionen Schülern an
Du kennst das bestimmt: Unternehmen müssen täglich Entscheidungen treffen - wo produzieren, wie verkaufen, mit wem zusammenarbeiten? Die Grundbegriffe der Wirtschaft helfen dir dabei, diese komplexen Prozesse zu verstehen.
Der Absatzmarkt ist der Ort, wo Unternehmen ihre Produkte verkaufen - denk an den App Store für Smartphone-Apps oder lokale Märkte für regionale Produkte. Hier treffen Angebot und Nachfrage aufeinander und bestimmen letztendlich den Preis.
Agglomerationsvorteile entstehen, wenn sich ähnliche Unternehmen an einem Ort ansiedeln. Stell dir vor, alle Tech-Firmen konzentrieren sich in einer Stadt - dann können sie sich Fachkräfte teilen, voneinander lernen und gemeinsam die Infrastruktur nutzen. Das spart Kosten und fördert Innovationen.
Merke dir: Just-in-time bedeutet, dass Materialien genau dann geliefert werden, wenn sie gebraucht werden - wie bei Amazon, wo Pakete oft am selben Tag ankommen, an dem du bestellst.
Bei der Fertigungstiefe geht es darum, wie viel ein Unternehmen selbst herstellt versus extern einkauft. Tesla produziert viele Teile selbst (hohe Fertigungstiefe), während andere Autohersteller stark auf Zulieferindustrie setzen. Outsourcing ist das Gegenteil - Aufgaben werden an externe Firmen vergeben, um Kosten zu sparen.

Zugriff auf alle Dokumente
Verbessere deine Noten
Schließ dich Millionen Schülern an
Unsere Wirtschaft wandelt sich ständig - und das ist völlig normal! Der Strukturwandel beschreibt, wie sich ganze Branchen und Regionen über Zeit verändern.
Das Modell von Fourastié zeigt diesen Wandel super anschaulich: Früher arbeiteten die meisten Menschen in der Landwirtschaft (primärer Sektor), dann in Fabriken (sekundärer Sektor) und heute hauptsächlich im Dienstleistungsbereich (tertiärer Sektor). Deutschland ist längst eine Dienstleistungsgesellschaft - über 60% arbeiten in Bereichen wie IT, Handel oder Bildung.
Es gibt drei Arten von Strukturwandel: Sektoral , intrasektoral und regional (wenn ganze Regionen betroffen sind, wie das Ruhrgebiet nach dem Kohleausstieg).
Wichtig: Die Kondratieff-Zyklen zeigen, dass große Innovationen alle 40-60 Jahre die Wirtschaft revolutionieren - von der Dampfmaschine bis zur Informationstechnik.
Der Produktlebenszyklus erklärt, warum manche Produkte erfolgreich sind und andere verschwinden: Jedes Produkt durchläuft Phasen von der Einführung über das Wachstum bis zum eventuellen Rückgang - denk an Smartphones, die Nokia-Handys verdrängt haben.

Zugriff auf alle Dokumente
Verbessere deine Noten
Schließ dich Millionen Schülern an
Wo soll ein Unternehmen sich ansiedeln? Diese Entscheidung hängt von Standortfaktoren ab, die in harte und weiche Faktoren unterteilt werden.
Harte Standortfaktoren sind messbar und direkt kostenrelevant: Verfügbare Flächen, Infrastruktur, Nähe zu Zulieferern, Steuern und Mietpreise. Sie ermöglichen Just-in-time-Produktion und reduzieren Transportkosten erheblich.
Weiche Standortfaktoren sind schwerer messbar, aber genauso wichtig: Politische Stabilität, Image der Region, Lebensqualität und kulturelles Angebot. Google siedelt sich nicht zufällig in attraktiven Städten mit hoher Lebensqualität an - hier finden sie die besten Fachkräfte.
Beispiel: Silicon Valley kombiniert perfekt harte (gute Infrastruktur) und weiche Faktoren (innovative Kultur) - deshalb ist es das weltweite Tech-Zentrum.
Cluster sind regionale Unternehmensnetzwerke, wo sich spezialisierte Firmen einer Branche konzentrieren. Sie schaffen Synergieeffekte durch geteiltes Know-how und starke Innovationskraft. Nachteile sind die Vulnerabilität - wenn ein Cluster von Problemen betroffen ist, leiden alle Unternehmen gleichzeitig.
Sonderwirtschaftszonen bieten Unternehmen besondere Anreize wie Steuererleichterungen und vereinfachte Bürokratie. Sie fördern ausländische Direktinvestitionen, können aber zu regionalen Disparitäten führen.

Zugriff auf alle Dokumente
Verbessere deine Noten
Schließ dich Millionen Schülern an
Die Globalisierung prägt unseren Alltag mehr, als du vielleicht denkst - vom Smartphone bis zum T-Shirt stammt fast alles aus internationalen Lieferketten.
Supply Chain Management koordiniert alle Prozesse vom Rohstoff bis zum Endkunden. Das Hub-and-Spoke-System funktioniert wie ein Flughafen-Drehkreuz: Alle Verbindungen laufen über einen zentralen Punkt. Point-to-Point-Systeme bieten dagegen direkte Verbindungen zwischen allen Punkten.
B2B beschreibt Geschäfte zwischen Unternehmen, während B2C den Verkauf an Endverbraucher meint. Amazon ist B2C, wenn du dort einkaufst, aber B2B, wenn sie Unternehmen Cloud-Services verkaufen.
Realitätscheck: Dual Sourcing bedeutet, dass Unternehmen bewusst zwei Lieferanten für dasselbe Produkt nutzen - so sind sie weniger abhängig und resilient gegen Lieferengpässe.
Globale Player agieren weltweit und können durch ihre Größe Kosten senken, sind aber anfällig für globale Krisen. Vulnerabilität beschreibt diese Anfälligkeit, während Resilienz die Widerstandsfähigkeit gegen Störungen meint.
Die Unterscheidung zwischen Entwicklungs-, Schwellen- und Industrieländern hilft dabei, verschiedene Entwicklungsstrategien wie Exportdiversifizierung oder Importsubstituierung zu verstehen.

Zugriff auf alle Dokumente
Verbessere deine Noten
Schließ dich Millionen Schülern an
Handelspolitik beeinflusst, wie Länder miteinander Geschäfte machen - und das betrifft auch dich als Verbraucher direkt!
Freihandel bedeutet Handel ohne Beschränkungen wie Zölle oder Quoten. Das führt zu größerer Produktauswahl, niedrigeren Preisen und stärkerem Wettbewerb. Protektionismus ist das Gegenteil - Staaten schützen ihre heimischen Unternehmen durch Handelshemmnisse.
Ausländische Direktinvestitionen (ADIs) bringen nicht nur Geld, sondern auch Technologie und Know-how in ein Land. Joint Ventures ermöglichen es Unternehmen, Risiken zu teilen und von gegenseitigem Wissen zu profitieren - wie bei vielen deutsch-chinesischen Autoherstellern.
Mikrofinanzierung gibt Menschen in Entwicklungsländern die Chance, kleine Unternehmen zu gründen. Diese Bottom-up-Entwicklung kann nachhaltiger sein als große staatliche Programme.
Aktuell: Die Sustainable Development Goals (SDGs) sind 17 Ziele der UN bis 2030 - von Armutsbekämpfung bis Klimaschutz.
NGOs (Nichtregierungsorganisationen) spielen eine wichtige Rolle in der Entwicklungspolitik, da sie oft flexibler und näher an den Menschen sind als staatliche Organisationen. Neoliberalismus setzt auf freie Märkte als Lösung für Entwicklungsprobleme, wird aber zunehmend kritisch gesehen.

Zugriff auf alle Dokumente
Verbessere deine Noten
Schließ dich Millionen Schülern an
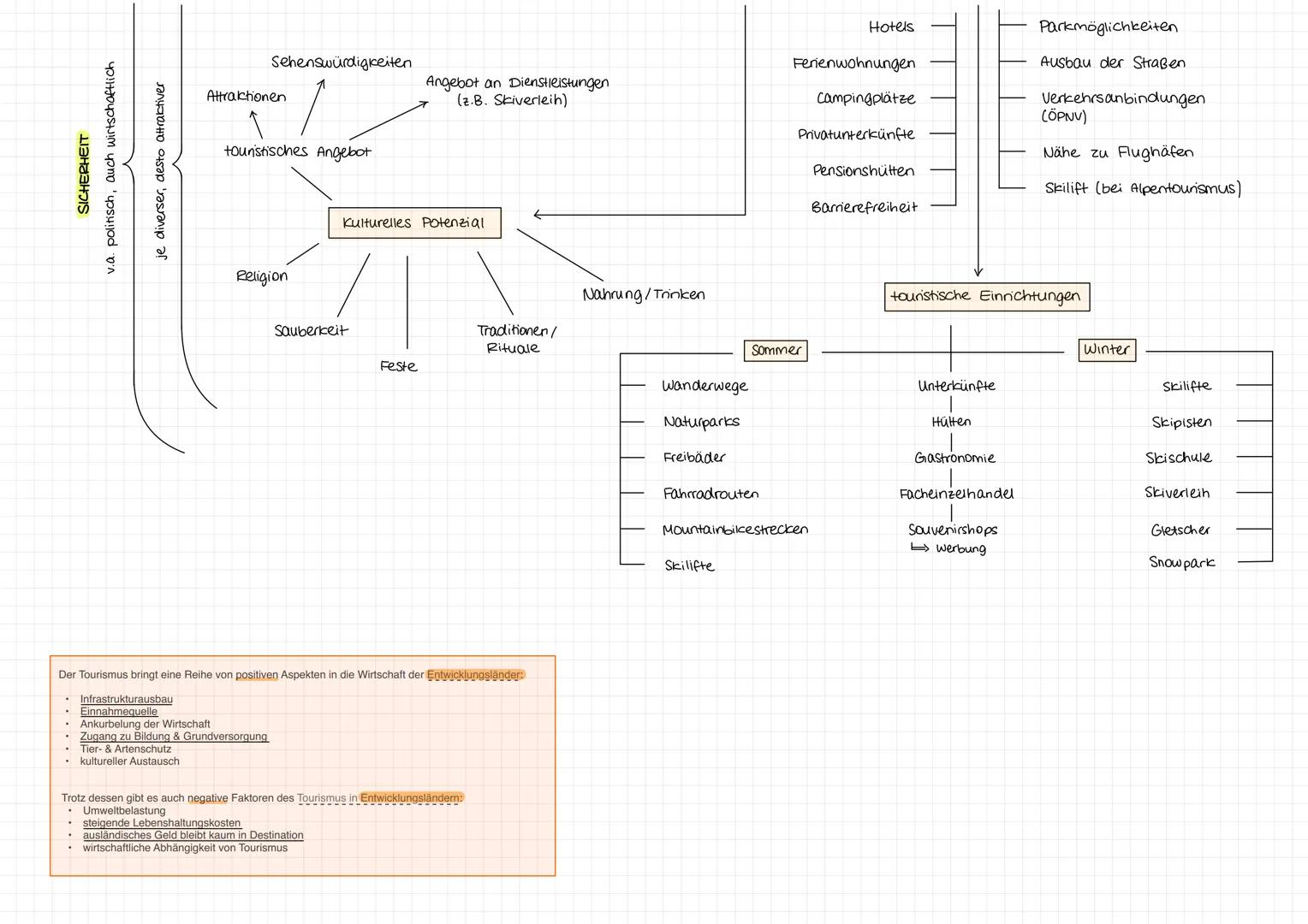
Tourismus ist eine der größten Branchen weltweit und kann für Entwicklungsländer ein wichtiger Wirtschaftszweig sein - bringt aber auch Herausforderungen mit sich.
Der Destinationslebenszyklus von Butler zeigt, wie sich Tourismusgebiete entwickeln: Von der Entdeckung durch Abenteurer bis hin zum möglichen Massentourismus und Verfall. Viele beliebte Reiseziele durchlaufen diese Phasen - Mallorca ist ein klassisches Beispiel.
Nachhaltiger Tourismus respektiert die Umwelt und lokale Kulturen, während Massentourismus oft zu Überlastung und Umweltschäden führt. Der anthropogene Landschaftswandel zeigt die sichtbaren Veränderungen durch menschliche Aktivitäten.
Direkte Arbeitsplätze entstehen in Hotels und Restaurants, indirekte Arbeitsplätze in der Zulieferindustrie. Der Trickle-Down-Effekt besagt, dass Tourismuseinnahmen auch ärmeren Schichten zugutekommen - das funktioniert aber nicht automatisch.
Problem: Devisenabfluss entsteht, wenn Tourismusprofite an ausländische Konzerne fließen statt in der Destination zu bleiben.
Saisonalität führt zu ungleichmäßiger Auslastung - Skigebiete sind im Sommer oft leer, Strandhotels im Winter geschlossen. Das erschwert eine nachhaltige wirtschaftliche Entwicklung und führt zu Polarisierung zwischen Gewinnern und Verlierern des Tourismus.

Zugriff auf alle Dokumente
Verbessere deine Noten
Schließ dich Millionen Schülern an

Zugriff auf alle Dokumente
Verbessere deine Noten
Schließ dich Millionen Schülern an

Zugriff auf alle Dokumente
Verbessere deine Noten
Schließ dich Millionen Schülern an

Zugriff auf alle Dokumente
Verbessere deine Noten
Schließ dich Millionen Schülern an
Unser KI-Begleiter ist ein speziell für Schüler entwickeltes KI-Tool, das mehr als nur Antworten bietet. Basierend auf Millionen von Knowunity-Inhalten liefert er relevante Informationen, personalisierte Lernpläne, Quizze und Inhalte direkt im Chat und passt sich deinem individuellen Lernweg an.
Du kannst die App im Google Play Store und im Apple App Store herunterladen.
Genau! Genieße kostenlosen Zugang zu Lerninhalten, vernetze dich mit anderen Schülern und hol dir sofortige Hilfe – alles direkt auf deinem Handy.
166
Smart Tools NEU
Verwandle diesen Lernzettel in: ✓ 50+ Übungsfragen ✓ Interaktive Karteikarten ✓ Komplette Probeklausur ✓ Aufsatzgliederungen
Diese Zusammenfassung für den Erdkunde Leistungskurs Abitur 2024 in Niedersachsen bietet einen umfassenden Überblick über zentrale Themen wie Klimazonen, Bevölkerung, Standortfaktoren, Migration, Stadtgeographie, Plattentektonik und nachhaltigen Tourismus. Ideal zur Vorbereitung auf Prüfungen und zur Vertiefung des Wissens über geographische Strukturen und Prozesse.
Erforschen Sie die Rolle von Dienstleistungen in der Wirtschaft und deren Einfluss auf Beschäftigungsstrukturen. Diese Zusammenfassung behandelt die Tertiärisierung, den Destinationslebenszyklus nach Butler, die Entwicklung von Global Cities sowie die Auswirkungen des Tourismus auf lokale Ökonomien. Ideal für Studierende, die sich mit wirtschaftlichen Strukturen und der Bedeutung des Dienstleistungssektors auseinandersetzen möchten.
Erforschen Sie die dynamischen Prozesse des globalen Wasserkreislaufs und seine entscheidende Rolle in der Klimaregulierung sowie der Erhaltung von Wasserressourcen. Diese Zusammenfassung behandelt die Wechselwirkungen zwischen Hydrosphäre, Atmosphäre, Lithosphäre und Biosphäre und beleuchtet die Auswirkungen menschlicher Aktivitäten auf das Ökosystem. Ideal für Studierende der Umweltwissenschaften und Geographie.
Erforschen Sie die verschiedenen Phasen des Tourismus, einschließlich des Destinationslebenszyklus nach Butler und der Auswirkungen von Massentourismus und sanftem Tourismus. Diese Zusammenfassung behandelt auch das Zentrum-Peripherie-Modell sowie die Chancen und Risiken des Tourismus in Entwicklungsländern. Ideal für Erdkunde LK-Studierende, die sich mit den ökologischen, ökonomischen und sozialen Dimensionen des Tourismus auseinandersetzen möchten.
Entdecken Sie die wirtschaftliche Bedeutung des Tourismus und bewerten Sie die Zukunftsperspektiven anhand des Butler-Modells. Diese Zusammenfassung behandelt die touristischen Voraussetzungen, das touristische Potenzial einer Destination sowie die soziale, wirtschaftliche und ökologische Bedeutung des Tourismus. Ideal für die Vorbereitung auf Ihre Klausur.
Diese umfassende Klausur behandelt das touristische Potenzial Botsuanas, einschließlich der Lokalisierung, Entwicklung und Bewertung der Nachhaltigkeit. Analysiert werden die ökonomischen, sozialen und ökologischen Aspekte des Tourismus in Botswana. Ideal für Oberstufenschüler, die sich auf Erdkunde-Klausuren vorbereiten. Note: 13.
App Store
Google Play
Die App ist sehr einfach zu bedienen und gut gestaltet. Ich habe bisher alles gefunden, wonach ich gesucht habe, und konnte viel aus den Präsentationen lernen! Ich werde die App definitiv für ein Schulprojekt nutzen! Und natürlich hilft sie auch sehr als Inspiration.
Stefan S
iOS-Nutzer
Diese App ist wirklich super. Es gibt so viele Lernzettel und Hilfen [...]. Mein Problemfach ist zum Beispiel Französisch und die App hat so viele Möglichkeiten zur Hilfe. Dank dieser App habe ich mich in Französisch verbessert. Ich würde sie jedem empfehlen.
Samantha Klich
Android-Nutzerin
Wow, ich bin wirklich begeistert. Ich habe die App einfach mal ausprobiert, weil ich sie schon oft beworben gesehen habe und war absolut beeindruckt. Diese App ist DIE HILFE, die man für die Schule braucht und vor allem bietet sie so viele Dinge wie Übungen und Lernzettel, die mir persönlich SEHR geholfen haben.
Anna
iOS-Nutzerin
Beste App der Welt! Keine Worte, weil sie einfach zu gut ist
Thomas R
iOS-Nutzer
Einfach genial. Lässt mich 10x besser lernen, diese App ist eine glatte 10/10. Ich empfehle sie jedem. Ich kann Lernzettel anschauen und suchen. Ich kann sie im Fachordner speichern. Ich kann sie jederzeit wiederholen, wenn ich zurückkomme. Wenn du diese App noch nicht ausprobiert hast, verpasst du wirklich was.
Basil
Android-Nutzer
Diese App hat mich so viel selbstbewusster in meiner Klausurvorbereitung gemacht, nicht nur durch die Stärkung meines Selbstvertrauens durch die Features, die es dir ermöglichen, dich mit anderen zu vernetzen und dich weniger allein zu fühlen, sondern auch durch die Art, wie die App selbst darauf ausgerichtet ist, dass du dich besser fühlst. Sie ist einfach zu bedienen, macht Spaß und hilft jedem, der in irgendeiner Weise Schwierigkeiten hat.
David K
iOS-Nutzer
Die App ist einfach super! Ich muss nur das Thema in die Suche eingeben und bekomme sofort eine Antwort. Ich muss nicht mehr 10 YouTube-Videos schauen, um etwas zu verstehen, und spare dadurch richtig viel Zeit. Sehr empfehlenswert!
Sudenaz Ocak
Android-Nutzerin
In der Schule war ich echt schlecht in Mathe, aber dank der App bin ich jetzt besser geworden. Ich bin so dankbar, dass ihr die App gemacht habt.
Greenlight Bonnie
Android-Nutzerin
sehr zuverlässige App, um deine Ideen in Mathe, Englisch und anderen verwandten Themen zu verbessern. bitte nutze diese App, wenn du in bestimmten Bereichen Schwierigkeiten hast, diese App ist dafür der Schlüssel. wünschte, ich hätte früher eine Bewertung geschrieben. und sie ist auch kostenlos, also mach dir darüber keine Sorgen.
Rohan U
Android-Nutzer
Ich weiß, dass viele Apps gefälschte Accounts nutzen, um ihre Bewertungen zu pushen, aber diese App verdient das alles. Ursprünglich hatte ich eine 4 in meinen Englisch-Klausuren und dieses Mal habe ich eine 2 bekommen. Ich wusste erst drei Tage vor der Klausur von dieser App und sie hat mir SEHR geholfen. Bitte vertrau mir wirklich und nutze sie, denn ich bin sicher, dass auch du Fortschritte sehen wirst.
Xander S
iOS-Nutzer
DIE QUIZZE UND KARTEIKARTEN SIND SO NÜTZLICH UND ICH LIEBE Knowunity KI. ES IST AUCH BUCHSTÄBLICH WIE CHATGPT ABER SCHLAUER!! HAT MIR AUCH BEI MEINEN MASCARA-PROBLEMEN GEHOLFEN!! SOWIE BEI MEINEN ECHTEN FÄCHERN! NATÜRLICH 😍😁😲🤑💗✨🎀😮
Elisha
iOS-Nutzer
Diese App ist echt der Hammer. Ich finde Lernen so langweilig, aber diese App macht es so einfach, alles zu organisieren und dann kannst du die kostenlose KI bitten, dich abzufragen, so gut, und du kannst einfach deine eigenen Sachen hochladen. sehr empfehlenswert als jemand, der gerade Probeklausuren schreibt
Paul T
iOS-Nutzer
Die App ist sehr einfach zu bedienen und gut gestaltet. Ich habe bisher alles gefunden, wonach ich gesucht habe, und konnte viel aus den Präsentationen lernen! Ich werde die App definitiv für ein Schulprojekt nutzen! Und natürlich hilft sie auch sehr als Inspiration.
Stefan S
iOS-Nutzer
Diese App ist wirklich super. Es gibt so viele Lernzettel und Hilfen [...]. Mein Problemfach ist zum Beispiel Französisch und die App hat so viele Möglichkeiten zur Hilfe. Dank dieser App habe ich mich in Französisch verbessert. Ich würde sie jedem empfehlen.
Samantha Klich
Android-Nutzerin
Wow, ich bin wirklich begeistert. Ich habe die App einfach mal ausprobiert, weil ich sie schon oft beworben gesehen habe und war absolut beeindruckt. Diese App ist DIE HILFE, die man für die Schule braucht und vor allem bietet sie so viele Dinge wie Übungen und Lernzettel, die mir persönlich SEHR geholfen haben.
Anna
iOS-Nutzerin
Beste App der Welt! Keine Worte, weil sie einfach zu gut ist
Thomas R
iOS-Nutzer
Einfach genial. Lässt mich 10x besser lernen, diese App ist eine glatte 10/10. Ich empfehle sie jedem. Ich kann Lernzettel anschauen und suchen. Ich kann sie im Fachordner speichern. Ich kann sie jederzeit wiederholen, wenn ich zurückkomme. Wenn du diese App noch nicht ausprobiert hast, verpasst du wirklich was.
Basil
Android-Nutzer
Diese App hat mich so viel selbstbewusster in meiner Klausurvorbereitung gemacht, nicht nur durch die Stärkung meines Selbstvertrauens durch die Features, die es dir ermöglichen, dich mit anderen zu vernetzen und dich weniger allein zu fühlen, sondern auch durch die Art, wie die App selbst darauf ausgerichtet ist, dass du dich besser fühlst. Sie ist einfach zu bedienen, macht Spaß und hilft jedem, der in irgendeiner Weise Schwierigkeiten hat.
David K
iOS-Nutzer
Die App ist einfach super! Ich muss nur das Thema in die Suche eingeben und bekomme sofort eine Antwort. Ich muss nicht mehr 10 YouTube-Videos schauen, um etwas zu verstehen, und spare dadurch richtig viel Zeit. Sehr empfehlenswert!
Sudenaz Ocak
Android-Nutzerin
In der Schule war ich echt schlecht in Mathe, aber dank der App bin ich jetzt besser geworden. Ich bin so dankbar, dass ihr die App gemacht habt.
Greenlight Bonnie
Android-Nutzerin
sehr zuverlässige App, um deine Ideen in Mathe, Englisch und anderen verwandten Themen zu verbessern. bitte nutze diese App, wenn du in bestimmten Bereichen Schwierigkeiten hast, diese App ist dafür der Schlüssel. wünschte, ich hätte früher eine Bewertung geschrieben. und sie ist auch kostenlos, also mach dir darüber keine Sorgen.
Rohan U
Android-Nutzer
Ich weiß, dass viele Apps gefälschte Accounts nutzen, um ihre Bewertungen zu pushen, aber diese App verdient das alles. Ursprünglich hatte ich eine 4 in meinen Englisch-Klausuren und dieses Mal habe ich eine 2 bekommen. Ich wusste erst drei Tage vor der Klausur von dieser App und sie hat mir SEHR geholfen. Bitte vertrau mir wirklich und nutze sie, denn ich bin sicher, dass auch du Fortschritte sehen wirst.
Xander S
iOS-Nutzer
DIE QUIZZE UND KARTEIKARTEN SIND SO NÜTZLICH UND ICH LIEBE Knowunity KI. ES IST AUCH BUCHSTÄBLICH WIE CHATGPT ABER SCHLAUER!! HAT MIR AUCH BEI MEINEN MASCARA-PROBLEMEN GEHOLFEN!! SOWIE BEI MEINEN ECHTEN FÄCHERN! NATÜRLICH 😍😁😲🤑💗✨🎀😮
Elisha
iOS-Nutzer
Diese App ist echt der Hammer. Ich finde Lernen so langweilig, aber diese App macht es so einfach, alles zu organisieren und dann kannst du die kostenlose KI bitten, dich abzufragen, so gut, und du kannst einfach deine eigenen Sachen hochladen. sehr empfehlenswert als jemand, der gerade Probeklausuren schreibt
Paul T
iOS-Nutzer