Kommunikation läuft täglich ab - aber wie entstehen eigentlich Missverständnisse... Mehr anzeigen
Melde dich an, um den Inhalt zu sehenKostenlos!
Zugriff auf alle Dokumente
Verbessere deine Noten
Schließ dich Millionen Schülern an
Knowunity KI
Fächer
Triangle Congruence and Similarity Theorems
Triangle Properties and Classification
Linear Equations and Graphs
Geometric Angle Relationships
Trigonometric Functions and Identities
Equation Solving Techniques
Circle Geometry Fundamentals
Division Operations and Methods
Basic Differentiation Rules
Exponent and Logarithm Properties
Alle Themen anzeigen
Human Organ Systems
Reproductive Cell Cycles
Biological Sciences Subdisciplines
Cellular Energy Metabolism
Autotrophic Energy Processes
Inheritance Patterns and Principles
Biomolecular Structure and Organization
Cell Cycle and Division Mechanics
Cellular Organization and Development
Biological Structural Organization
Alle Themen anzeigen
Chemical Sciences and Applications
Atomic Structure and Composition
Molecular Electron Structure Representation
Atomic Electron Behavior
Matter Properties and Water
Mole Concept and Calculations
Gas Laws and Behavior
Periodic Table Organization
Chemical Thermodynamics Fundamentals
Chemical Bond Types and Properties
Alle Themen anzeigen
European Renaissance and Enlightenment
European Cultural Movements 800-1920
American Revolution Era 1763-1797
American Civil War 1861-1865
Global Imperial Systems
Mongol and Chinese Dynasties
U.S. Presidents and World Leaders
Historical Sources and Documentation
World Wars Era and Impact
World Religious Systems
Alle Themen anzeigen
Classic and Contemporary Novels
Literary Character Analysis
Rhetorical Theory and Practice
Classic Literary Narratives
Reading Analysis and Interpretation
Narrative Structure and Techniques
English Language Components
Influential English-Language Authors
Basic Sentence Structure
Narrative Voice and Perspective
Alle Themen anzeigen
1,138
•
Aktualisiert Mar 24, 2026
•
traje
@traje
Kommunikation läuft täglich ab - aber wie entstehen eigentlich Missverständnisse... Mehr anzeigen











Das 4-Ohren-Modell von Friedemann Schulz von Thun erklärt, warum du und deine Freunde euch manchmal völlig missverstehen. Jede Nachricht hat nämlich vier Seiten: die Sachebene (reine Information), Selbstkundgabe (was du über dich preisgibst), Beziehungsebene (wie ihr zueinander steht) und den Appell (was du vom anderen willst).
Missverständnisse entstehen, wenn Sender und Empfänger verschiedene Ebenen unterschiedlich gewichten. Der Klassiker: "Die Ampel ist grün!" - er meint nur die Information, sie hört "Du kannst nicht Auto fahren!"
Paul Watzlawicks 5 Axiome gehen noch tiefer. Das wichtigste: Man kann nicht nicht kommunizieren - selbst Schweigen sendet eine Botschaft. Kommunikation läuft immer auf Inhalts- und Beziehungsebene ab und funktioniert kreisförmig als Ursache und Wirkung.
Praxis-Tipp: Achte bei Konflikten darauf, auf welcher der vier Ebenen ihr gerade sprecht - oft redet ihr aneinander vorbei!

Thomas Manns Novelle erzählt von einem deutschen Familienvater, der mit seiner Familie Urlaub in Torre di Venere macht. Was als entspannter Strandurlaub beginnt, wird schnell unangenehm: Fremdenfeindlichkeit und Nationalismus vergiften die Atmosphäre.
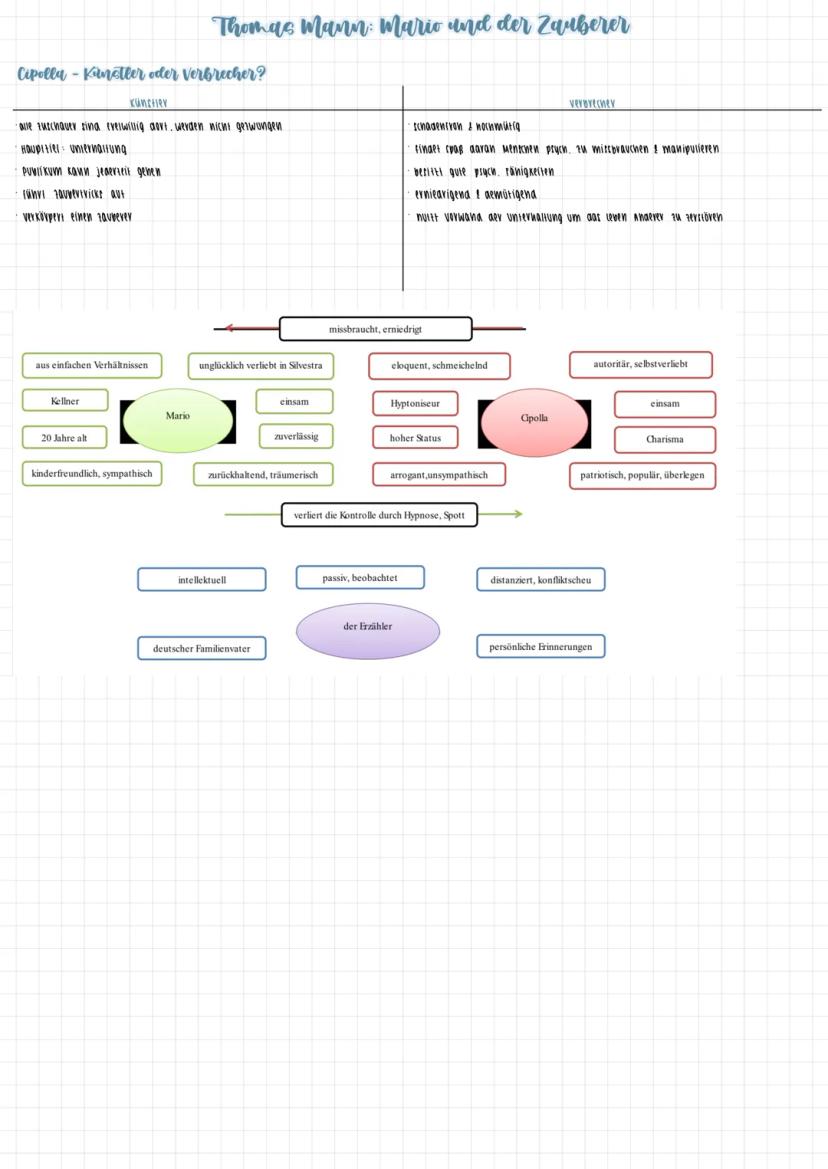
Der Höhepunkt ist eine Zaubershow des Cavaliere Cipolla - einem buckligen Hypnotiseur mit Reitpeitsche. Cipolla demütigt sein Publikum systematisch und zwingt es unter seinen Willen. Seine Opfer führen peinliche Aktionen aus, tanzen auf Befehl oder verraten ihre Geheimnisse.
Das dramatische Ende: Mario, ein junger Kellner, wird von Cipolla manipuliert und muss ihn vor allen küssen - in der Illusion, es sei seine geliebte Silvestra. Als Mario die öffentliche Demütigung begreift, erschießt er den Zauberer.
Die Geschichte spielt 1926, als Mussolinis Faschismus in Italien Fuß fasste. Mann zeigt, wie Manipulation und Machtmissbrauch funktionieren.
Historischer Kontext: Die Novelle ist eine Warnung vor den aufkommenden Diktaturen der 1920er/30er Jahre!

Cipolla verkörpert den perfekten Demagogen - er beherrscht alle Tricks der Manipulation. Mit seiner Reitpeitsche als Machtsymbol, hypnotischen Fähigkeiten und seiner Redekunst unterwirft er systematisch sein Publikum.
Seine Herrschaftsmittel sind vielfältig: Er isoliert Einzelne aus der Menge, bricht ihre Distanz auf und spielt mit ihren Wünschen und Ängsten. Besonders perfide nutzt er Marios unglückliche Liebe zu Silvestra aus.
Cipollas Stigma-Merkmale (der Buckel, sein Status als Wanderkünstler) kompensiert er durch Selbstinszenierung und Machtdemonstration. Er lässt auf sich warten, trägt elegante Kleidung und inszeniert sich als "Cavaliere" - als Ritter.
Die Parallelen zum aufkommenden Faschismus sind unübersehbar: Wie Mussolini vereint Cipolla verschiedene Menschen unter seinem Willen, nutzt Nationalstolz aus und verspricht Größe. Seine Methoden - Propaganda, Manipulation, Gewalt - spiegeln die Techniken totalitärer Führer wider.
Analyse-Tipp: Achte darauf, wie Cipolla vom scheinbaren Diener des Publikums zu dessen Herrscher wird - typisch für Diktatoren!

"Mario und der Zauberer" ist eine klassische Novelle mit allen typischen Merkmalen. Die geradlinige Handlung konzentriert sich auf das zentrale Ereignis - Marios Demütigung und Rache. Es gibt einen klaren Wendepunkt und das berühmte "unerhörte Ereignis" .
Die Erzählstruktur folgt dem klassischen Drama nach Gustav Freytag: Exposition, Steigerung, Höhepunkt, retardierendes Moment und Katastrophe. Deshalb gilt die Novelle als "Schwester des Dramas".
Der Erzähler fungiert sowohl als Teilnehmer als auch als distanzierter Beobachter. Er wechselt zwischen "wir" (als Familienvater) und "ich" (als Analytiker). Seine Doppelrolle ermöglicht sowohl emotionale Betroffenheit als auch kritische Distanz.
Cipollas Reitpeitsche funktioniert als Dingsymbol - sie taucht immer wieder auf und verkörpert seine Macht. Gleichzeitig rahmt die Erzählsituation die Geschichte: Der Erzähler berichtet rückblickend von den "atmosphärisch unangenehmen" Erlebnissen.
Struktur-Merksatz: Novellen erzählen eine außergewöhnliche, aber glaubhafte Geschichte mit wenigen Figuren und einem zentralen Konflikt!

Die Novelle entstand 1930, aber spielt bewusst 1926 - dem Jahr, in dem Mussolinis Diktatur endgültig etabliert wurde. Thomas Mann erlebte den Aufstieg des Faschismus hautnah mit und warnte schon früh vor den Gefahren.
Italien um 1926 war geprägt von wirtschaftlicher Krise nach dem Ersten Weltkrieg. Massenarbeitslosigkeit und nationale Demütigung machten die Menschen empfänglich für Mussolinis einfache Antworten. Seine faschistischen Kampfverbände sorgten mit Terror für "Ordnung".
Parallel dazu gewann in Deutschland die NSDAP an Macht. Die Weltwirtschaftskrise 1929 verstärkte die Unzufriedenheit, die Hitler für sich nutzte. Beide Diktatoren verwendeten ähnliche Methoden: Propaganda, Führerkult und die Manipulation von Massen.
Cipollas Auftreten spiegelt diese Techniken wider. Wie die historischen Diktatoren verspricht er Größe, nutzt Nationalstolz aus und unterwirft die Menschen seinem Willen. Seine Show ist eine Metapher für die politische Verführung ganzer Völker.
Interpretations-Schlüssel: Mann zeigt, wie aus Unterhaltung Unterwerfung wird - eine Warnung vor der Macht der Propaganda!





Unser KI-Begleiter ist ein speziell für Schüler entwickeltes KI-Tool, das mehr als nur Antworten bietet. Basierend auf Millionen von Knowunity-Inhalten liefert er relevante Informationen, personalisierte Lernpläne, Quizze und Inhalte direkt im Chat und passt sich deinem individuellen Lernweg an.
Du kannst die App im Google Play Store und im Apple App Store herunterladen.
Genau! Genieße kostenlosen Zugang zu Lerninhalten, vernetze dich mit anderen Schülern und hol dir sofortige Hilfe – alles direkt auf deinem Handy.
App Store
Google Play
Die App ist sehr einfach zu bedienen und gut gestaltet. Ich habe bisher alles gefunden, wonach ich gesucht habe, und konnte viel aus den Präsentationen lernen! Ich werde die App definitiv für ein Schulprojekt nutzen! Und natürlich hilft sie auch sehr als Inspiration.
Stefan S
iOS-Nutzer
Diese App ist wirklich super. Es gibt so viele Lernzettel und Hilfen [...]. Mein Problemfach ist zum Beispiel Französisch und die App hat so viele Möglichkeiten zur Hilfe. Dank dieser App habe ich mich in Französisch verbessert. Ich würde sie jedem empfehlen.
Samantha Klich
Android-Nutzerin
Wow, ich bin wirklich begeistert. Ich habe die App einfach mal ausprobiert, weil ich sie schon oft beworben gesehen habe und war absolut beeindruckt. Diese App ist DIE HILFE, die man für die Schule braucht und vor allem bietet sie so viele Dinge wie Übungen und Lernzettel, die mir persönlich SEHR geholfen haben.
Anna
iOS-Nutzerin
Beste App der Welt! Keine Worte, weil sie einfach zu gut ist
Thomas R
iOS-Nutzer
Einfach genial. Lässt mich 10x besser lernen, diese App ist eine glatte 10/10. Ich empfehle sie jedem. Ich kann Lernzettel anschauen und suchen. Ich kann sie im Fachordner speichern. Ich kann sie jederzeit wiederholen, wenn ich zurückkomme. Wenn du diese App noch nicht ausprobiert hast, verpasst du wirklich was.
Basil
Android-Nutzer
Diese App hat mich so viel selbstbewusster in meiner Klausurvorbereitung gemacht, nicht nur durch die Stärkung meines Selbstvertrauens durch die Features, die es dir ermöglichen, dich mit anderen zu vernetzen und dich weniger allein zu fühlen, sondern auch durch die Art, wie die App selbst darauf ausgerichtet ist, dass du dich besser fühlst. Sie ist einfach zu bedienen, macht Spaß und hilft jedem, der in irgendeiner Weise Schwierigkeiten hat.
David K
iOS-Nutzer
Die App ist einfach super! Ich muss nur das Thema in die Suche eingeben und bekomme sofort eine Antwort. Ich muss nicht mehr 10 YouTube-Videos schauen, um etwas zu verstehen, und spare dadurch richtig viel Zeit. Sehr empfehlenswert!
Sudenaz Ocak
Android-Nutzerin
In der Schule war ich echt schlecht in Mathe, aber dank der App bin ich jetzt besser geworden. Ich bin so dankbar, dass ihr die App gemacht habt.
Greenlight Bonnie
Android-Nutzerin
sehr zuverlässige App, um deine Ideen in Mathe, Englisch und anderen verwandten Themen zu verbessern. bitte nutze diese App, wenn du in bestimmten Bereichen Schwierigkeiten hast, diese App ist dafür der Schlüssel. wünschte, ich hätte früher eine Bewertung geschrieben. und sie ist auch kostenlos, also mach dir darüber keine Sorgen.
Rohan U
Android-Nutzer
Ich weiß, dass viele Apps gefälschte Accounts nutzen, um ihre Bewertungen zu pushen, aber diese App verdient das alles. Ursprünglich hatte ich eine 4 in meinen Englisch-Klausuren und dieses Mal habe ich eine 2 bekommen. Ich wusste erst drei Tage vor der Klausur von dieser App und sie hat mir SEHR geholfen. Bitte vertrau mir wirklich und nutze sie, denn ich bin sicher, dass auch du Fortschritte sehen wirst.
Xander S
iOS-Nutzer
DIE QUIZZE UND KARTEIKARTEN SIND SO NÜTZLICH UND ICH LIEBE Knowunity KI. ES IST AUCH BUCHSTÄBLICH WIE CHATGPT ABER SCHLAUER!! HAT MIR AUCH BEI MEINEN MASCARA-PROBLEMEN GEHOLFEN!! SOWIE BEI MEINEN ECHTEN FÄCHERN! NATÜRLICH 😍😁😲🤑💗✨🎀😮
Elisha
iOS-Nutzer
Diese App ist echt der Hammer. Ich finde Lernen so langweilig, aber diese App macht es so einfach, alles zu organisieren und dann kannst du die kostenlose KI bitten, dich abzufragen, so gut, und du kannst einfach deine eigenen Sachen hochladen. sehr empfehlenswert als jemand, der gerade Probeklausuren schreibt
Paul T
iOS-Nutzer
Die App ist sehr einfach zu bedienen und gut gestaltet. Ich habe bisher alles gefunden, wonach ich gesucht habe, und konnte viel aus den Präsentationen lernen! Ich werde die App definitiv für ein Schulprojekt nutzen! Und natürlich hilft sie auch sehr als Inspiration.
Stefan S
iOS-Nutzer
Diese App ist wirklich super. Es gibt so viele Lernzettel und Hilfen [...]. Mein Problemfach ist zum Beispiel Französisch und die App hat so viele Möglichkeiten zur Hilfe. Dank dieser App habe ich mich in Französisch verbessert. Ich würde sie jedem empfehlen.
Samantha Klich
Android-Nutzerin
Wow, ich bin wirklich begeistert. Ich habe die App einfach mal ausprobiert, weil ich sie schon oft beworben gesehen habe und war absolut beeindruckt. Diese App ist DIE HILFE, die man für die Schule braucht und vor allem bietet sie so viele Dinge wie Übungen und Lernzettel, die mir persönlich SEHR geholfen haben.
Anna
iOS-Nutzerin
Beste App der Welt! Keine Worte, weil sie einfach zu gut ist
Thomas R
iOS-Nutzer
Einfach genial. Lässt mich 10x besser lernen, diese App ist eine glatte 10/10. Ich empfehle sie jedem. Ich kann Lernzettel anschauen und suchen. Ich kann sie im Fachordner speichern. Ich kann sie jederzeit wiederholen, wenn ich zurückkomme. Wenn du diese App noch nicht ausprobiert hast, verpasst du wirklich was.
Basil
Android-Nutzer
Diese App hat mich so viel selbstbewusster in meiner Klausurvorbereitung gemacht, nicht nur durch die Stärkung meines Selbstvertrauens durch die Features, die es dir ermöglichen, dich mit anderen zu vernetzen und dich weniger allein zu fühlen, sondern auch durch die Art, wie die App selbst darauf ausgerichtet ist, dass du dich besser fühlst. Sie ist einfach zu bedienen, macht Spaß und hilft jedem, der in irgendeiner Weise Schwierigkeiten hat.
David K
iOS-Nutzer
Die App ist einfach super! Ich muss nur das Thema in die Suche eingeben und bekomme sofort eine Antwort. Ich muss nicht mehr 10 YouTube-Videos schauen, um etwas zu verstehen, und spare dadurch richtig viel Zeit. Sehr empfehlenswert!
Sudenaz Ocak
Android-Nutzerin
In der Schule war ich echt schlecht in Mathe, aber dank der App bin ich jetzt besser geworden. Ich bin so dankbar, dass ihr die App gemacht habt.
Greenlight Bonnie
Android-Nutzerin
sehr zuverlässige App, um deine Ideen in Mathe, Englisch und anderen verwandten Themen zu verbessern. bitte nutze diese App, wenn du in bestimmten Bereichen Schwierigkeiten hast, diese App ist dafür der Schlüssel. wünschte, ich hätte früher eine Bewertung geschrieben. und sie ist auch kostenlos, also mach dir darüber keine Sorgen.
Rohan U
Android-Nutzer
Ich weiß, dass viele Apps gefälschte Accounts nutzen, um ihre Bewertungen zu pushen, aber diese App verdient das alles. Ursprünglich hatte ich eine 4 in meinen Englisch-Klausuren und dieses Mal habe ich eine 2 bekommen. Ich wusste erst drei Tage vor der Klausur von dieser App und sie hat mir SEHR geholfen. Bitte vertrau mir wirklich und nutze sie, denn ich bin sicher, dass auch du Fortschritte sehen wirst.
Xander S
iOS-Nutzer
DIE QUIZZE UND KARTEIKARTEN SIND SO NÜTZLICH UND ICH LIEBE Knowunity KI. ES IST AUCH BUCHSTÄBLICH WIE CHATGPT ABER SCHLAUER!! HAT MIR AUCH BEI MEINEN MASCARA-PROBLEMEN GEHOLFEN!! SOWIE BEI MEINEN ECHTEN FÄCHERN! NATÜRLICH 😍😁😲🤑💗✨🎀😮
Elisha
iOS-Nutzer
Diese App ist echt der Hammer. Ich finde Lernen so langweilig, aber diese App macht es so einfach, alles zu organisieren und dann kannst du die kostenlose KI bitten, dich abzufragen, so gut, und du kannst einfach deine eigenen Sachen hochladen. sehr empfehlenswert als jemand, der gerade Probeklausuren schreibt
Paul T
iOS-Nutzer
traje
@traje
Kommunikation läuft täglich ab - aber wie entstehen eigentlich Missverständnisse zwischen Menschen? Die Kommunikationsmodellevon Schulz von Thun und Paul Watzlawick zeigen dir, warum Gespräche manchmal schiefgehen und wie du Kommunikation besser verstehst. Parallel dazu analysieren wir Thomas Manns Novelle... Mehr anzeigen

Zugriff auf alle Dokumente
Verbessere deine Noten
Schließ dich Millionen Schülern an
Das 4-Ohren-Modell von Friedemann Schulz von Thun erklärt, warum du und deine Freunde euch manchmal völlig missverstehen. Jede Nachricht hat nämlich vier Seiten: die Sachebene (reine Information), Selbstkundgabe (was du über dich preisgibst), Beziehungsebene (wie ihr zueinander steht) und den Appell (was du vom anderen willst).
Missverständnisse entstehen, wenn Sender und Empfänger verschiedene Ebenen unterschiedlich gewichten. Der Klassiker: "Die Ampel ist grün!" - er meint nur die Information, sie hört "Du kannst nicht Auto fahren!"
Paul Watzlawicks 5 Axiome gehen noch tiefer. Das wichtigste: Man kann nicht nicht kommunizieren - selbst Schweigen sendet eine Botschaft. Kommunikation läuft immer auf Inhalts- und Beziehungsebene ab und funktioniert kreisförmig als Ursache und Wirkung.
Praxis-Tipp: Achte bei Konflikten darauf, auf welcher der vier Ebenen ihr gerade sprecht - oft redet ihr aneinander vorbei!

Zugriff auf alle Dokumente
Verbessere deine Noten
Schließ dich Millionen Schülern an
Thomas Manns Novelle erzählt von einem deutschen Familienvater, der mit seiner Familie Urlaub in Torre di Venere macht. Was als entspannter Strandurlaub beginnt, wird schnell unangenehm: Fremdenfeindlichkeit und Nationalismus vergiften die Atmosphäre.
Der Höhepunkt ist eine Zaubershow des Cavaliere Cipolla - einem buckligen Hypnotiseur mit Reitpeitsche. Cipolla demütigt sein Publikum systematisch und zwingt es unter seinen Willen. Seine Opfer führen peinliche Aktionen aus, tanzen auf Befehl oder verraten ihre Geheimnisse.
Das dramatische Ende: Mario, ein junger Kellner, wird von Cipolla manipuliert und muss ihn vor allen küssen - in der Illusion, es sei seine geliebte Silvestra. Als Mario die öffentliche Demütigung begreift, erschießt er den Zauberer.
Die Geschichte spielt 1926, als Mussolinis Faschismus in Italien Fuß fasste. Mann zeigt, wie Manipulation und Machtmissbrauch funktionieren.
Historischer Kontext: Die Novelle ist eine Warnung vor den aufkommenden Diktaturen der 1920er/30er Jahre!

Zugriff auf alle Dokumente
Verbessere deine Noten
Schließ dich Millionen Schülern an
Cipolla verkörpert den perfekten Demagogen - er beherrscht alle Tricks der Manipulation. Mit seiner Reitpeitsche als Machtsymbol, hypnotischen Fähigkeiten und seiner Redekunst unterwirft er systematisch sein Publikum.
Seine Herrschaftsmittel sind vielfältig: Er isoliert Einzelne aus der Menge, bricht ihre Distanz auf und spielt mit ihren Wünschen und Ängsten. Besonders perfide nutzt er Marios unglückliche Liebe zu Silvestra aus.
Cipollas Stigma-Merkmale (der Buckel, sein Status als Wanderkünstler) kompensiert er durch Selbstinszenierung und Machtdemonstration. Er lässt auf sich warten, trägt elegante Kleidung und inszeniert sich als "Cavaliere" - als Ritter.
Die Parallelen zum aufkommenden Faschismus sind unübersehbar: Wie Mussolini vereint Cipolla verschiedene Menschen unter seinem Willen, nutzt Nationalstolz aus und verspricht Größe. Seine Methoden - Propaganda, Manipulation, Gewalt - spiegeln die Techniken totalitärer Führer wider.
Analyse-Tipp: Achte darauf, wie Cipolla vom scheinbaren Diener des Publikums zu dessen Herrscher wird - typisch für Diktatoren!

Zugriff auf alle Dokumente
Verbessere deine Noten
Schließ dich Millionen Schülern an
"Mario und der Zauberer" ist eine klassische Novelle mit allen typischen Merkmalen. Die geradlinige Handlung konzentriert sich auf das zentrale Ereignis - Marios Demütigung und Rache. Es gibt einen klaren Wendepunkt und das berühmte "unerhörte Ereignis" .
Die Erzählstruktur folgt dem klassischen Drama nach Gustav Freytag: Exposition, Steigerung, Höhepunkt, retardierendes Moment und Katastrophe. Deshalb gilt die Novelle als "Schwester des Dramas".
Der Erzähler fungiert sowohl als Teilnehmer als auch als distanzierter Beobachter. Er wechselt zwischen "wir" (als Familienvater) und "ich" (als Analytiker). Seine Doppelrolle ermöglicht sowohl emotionale Betroffenheit als auch kritische Distanz.
Cipollas Reitpeitsche funktioniert als Dingsymbol - sie taucht immer wieder auf und verkörpert seine Macht. Gleichzeitig rahmt die Erzählsituation die Geschichte: Der Erzähler berichtet rückblickend von den "atmosphärisch unangenehmen" Erlebnissen.
Struktur-Merksatz: Novellen erzählen eine außergewöhnliche, aber glaubhafte Geschichte mit wenigen Figuren und einem zentralen Konflikt!

Zugriff auf alle Dokumente
Verbessere deine Noten
Schließ dich Millionen Schülern an
Die Novelle entstand 1930, aber spielt bewusst 1926 - dem Jahr, in dem Mussolinis Diktatur endgültig etabliert wurde. Thomas Mann erlebte den Aufstieg des Faschismus hautnah mit und warnte schon früh vor den Gefahren.
Italien um 1926 war geprägt von wirtschaftlicher Krise nach dem Ersten Weltkrieg. Massenarbeitslosigkeit und nationale Demütigung machten die Menschen empfänglich für Mussolinis einfache Antworten. Seine faschistischen Kampfverbände sorgten mit Terror für "Ordnung".
Parallel dazu gewann in Deutschland die NSDAP an Macht. Die Weltwirtschaftskrise 1929 verstärkte die Unzufriedenheit, die Hitler für sich nutzte. Beide Diktatoren verwendeten ähnliche Methoden: Propaganda, Führerkult und die Manipulation von Massen.
Cipollas Auftreten spiegelt diese Techniken wider. Wie die historischen Diktatoren verspricht er Größe, nutzt Nationalstolz aus und unterwirft die Menschen seinem Willen. Seine Show ist eine Metapher für die politische Verführung ganzer Völker.
Interpretations-Schlüssel: Mann zeigt, wie aus Unterhaltung Unterwerfung wird - eine Warnung vor der Macht der Propaganda!

Zugriff auf alle Dokumente
Verbessere deine Noten
Schließ dich Millionen Schülern an

Zugriff auf alle Dokumente
Verbessere deine Noten
Schließ dich Millionen Schülern an

Zugriff auf alle Dokumente
Verbessere deine Noten
Schließ dich Millionen Schülern an

Zugriff auf alle Dokumente
Verbessere deine Noten
Schließ dich Millionen Schülern an

Zugriff auf alle Dokumente
Verbessere deine Noten
Schließ dich Millionen Schülern an
Unser KI-Begleiter ist ein speziell für Schüler entwickeltes KI-Tool, das mehr als nur Antworten bietet. Basierend auf Millionen von Knowunity-Inhalten liefert er relevante Informationen, personalisierte Lernpläne, Quizze und Inhalte direkt im Chat und passt sich deinem individuellen Lernweg an.
Du kannst die App im Google Play Store und im Apple App Store herunterladen.
Genau! Genieße kostenlosen Zugang zu Lerninhalten, vernetze dich mit anderen Schülern und hol dir sofortige Hilfe – alles direkt auf deinem Handy.
16
Smart Tools NEU
Verwandle diesen Lernzettel in: ✓ 50+ Übungsfragen ✓ Interaktive Karteikarten ✓ Komplette Probeklausur ✓ Aufsatzgliederungen
Entdecke die faszinierende Welt von 'Harry Potter und der Stein der Weisen' von J.K. Rowling. Diese Zusammenfassung behandelt die Charaktere, die Handlung, die Unterschiede zwischen Buch und Film sowie die zentrale Botschaft des Werkes. Ideal für Schüler, die sich auf Prüfungen vorbereiten oder ihre Kenntnisse über die Harry-Potter-Serie vertiefen möchten.
Entdecken Sie die tiefgehenden Charakterisierungen der Hauptfiguren in E.T.A. Hoffmanns 'Der goldne Topf'. Diese Analyse beleuchtet die komplexen Beziehungen und inneren Konflikte von Anselmus, Serpentina und Lindhorst, unterstützt durch die Lektürenhilfe von Klett. Ideal für Studierende, die sich auf Prüfungen vorbereiten oder ein besseres Verständnis der Charaktere und ihrer Rollen in der fantastischen Erzählung gewinnen möchten.
Diese Zusammenfassung analysiert Thomas Manns 'Mario und der Zauberer' im Kontext des Faschismus und der politischen Situation in Italien und Deutschland. Der Text beleuchtet die kritische Haltung Manns gegenüber Mussolini und Hitler, die Atmosphäre des Werkes sowie die symbolische Bedeutung der Charaktere und Ereignisse. Ideal für Studierende, die sich mit der politischen Literatur des 20. Jahrhunderts auseinandersetzen möchten.
Diese umfassende Analyse unterstützt Schüler der 10. Klasse bei der Bearbeitung von Märchen und pragmatischen Texten. Sie bietet eine detaillierte Struktur und Kernaussagen zu den Themen 'Wozu brauchen wir noch Märchen?' und 'Die Prinzessin'. Ideal zur Vorbereitung auf die besondere Leistungsfeststellung im Fach Deutsch. Enthält wichtige Hinweise zur Textinterpretation, Argumentation und sprachlichen Gestaltungselementen.
Diese Analyse der Novelle 'Mario und der Zauberer' von Thomas Mann beleuchtet die komplexen Charaktere Cipolla und Mario sowie die Themen Macht, Manipulation und die psychologischen Mechanismen des Faschismus. Die Inhalte umfassen eine detaillierte Inhaltsangabe, die Gestaltung des Erzählers, die Ortsgestaltung und eine Interpretationshypothese. Ideal für Studierende, die sich mit literarischen Charakterisierungen und politischen Themen auseinandersetzen möchten.
Entdecken Sie detaillierte Notizen zu Friedrich Dürrenmatts 'Die Physiker', die zentrale Themen, Charaktere wie Newton und Einstein sowie Schlüsselszenen umfassen. Ideal für das Verständnis der komplexen Handlung und der philosophischen Fragestellungen des Werkes.
App Store
Google Play
Die App ist sehr einfach zu bedienen und gut gestaltet. Ich habe bisher alles gefunden, wonach ich gesucht habe, und konnte viel aus den Präsentationen lernen! Ich werde die App definitiv für ein Schulprojekt nutzen! Und natürlich hilft sie auch sehr als Inspiration.
Stefan S
iOS-Nutzer
Diese App ist wirklich super. Es gibt so viele Lernzettel und Hilfen [...]. Mein Problemfach ist zum Beispiel Französisch und die App hat so viele Möglichkeiten zur Hilfe. Dank dieser App habe ich mich in Französisch verbessert. Ich würde sie jedem empfehlen.
Samantha Klich
Android-Nutzerin
Wow, ich bin wirklich begeistert. Ich habe die App einfach mal ausprobiert, weil ich sie schon oft beworben gesehen habe und war absolut beeindruckt. Diese App ist DIE HILFE, die man für die Schule braucht und vor allem bietet sie so viele Dinge wie Übungen und Lernzettel, die mir persönlich SEHR geholfen haben.
Anna
iOS-Nutzerin
Beste App der Welt! Keine Worte, weil sie einfach zu gut ist
Thomas R
iOS-Nutzer
Einfach genial. Lässt mich 10x besser lernen, diese App ist eine glatte 10/10. Ich empfehle sie jedem. Ich kann Lernzettel anschauen und suchen. Ich kann sie im Fachordner speichern. Ich kann sie jederzeit wiederholen, wenn ich zurückkomme. Wenn du diese App noch nicht ausprobiert hast, verpasst du wirklich was.
Basil
Android-Nutzer
Diese App hat mich so viel selbstbewusster in meiner Klausurvorbereitung gemacht, nicht nur durch die Stärkung meines Selbstvertrauens durch die Features, die es dir ermöglichen, dich mit anderen zu vernetzen und dich weniger allein zu fühlen, sondern auch durch die Art, wie die App selbst darauf ausgerichtet ist, dass du dich besser fühlst. Sie ist einfach zu bedienen, macht Spaß und hilft jedem, der in irgendeiner Weise Schwierigkeiten hat.
David K
iOS-Nutzer
Die App ist einfach super! Ich muss nur das Thema in die Suche eingeben und bekomme sofort eine Antwort. Ich muss nicht mehr 10 YouTube-Videos schauen, um etwas zu verstehen, und spare dadurch richtig viel Zeit. Sehr empfehlenswert!
Sudenaz Ocak
Android-Nutzerin
In der Schule war ich echt schlecht in Mathe, aber dank der App bin ich jetzt besser geworden. Ich bin so dankbar, dass ihr die App gemacht habt.
Greenlight Bonnie
Android-Nutzerin
sehr zuverlässige App, um deine Ideen in Mathe, Englisch und anderen verwandten Themen zu verbessern. bitte nutze diese App, wenn du in bestimmten Bereichen Schwierigkeiten hast, diese App ist dafür der Schlüssel. wünschte, ich hätte früher eine Bewertung geschrieben. und sie ist auch kostenlos, also mach dir darüber keine Sorgen.
Rohan U
Android-Nutzer
Ich weiß, dass viele Apps gefälschte Accounts nutzen, um ihre Bewertungen zu pushen, aber diese App verdient das alles. Ursprünglich hatte ich eine 4 in meinen Englisch-Klausuren und dieses Mal habe ich eine 2 bekommen. Ich wusste erst drei Tage vor der Klausur von dieser App und sie hat mir SEHR geholfen. Bitte vertrau mir wirklich und nutze sie, denn ich bin sicher, dass auch du Fortschritte sehen wirst.
Xander S
iOS-Nutzer
DIE QUIZZE UND KARTEIKARTEN SIND SO NÜTZLICH UND ICH LIEBE Knowunity KI. ES IST AUCH BUCHSTÄBLICH WIE CHATGPT ABER SCHLAUER!! HAT MIR AUCH BEI MEINEN MASCARA-PROBLEMEN GEHOLFEN!! SOWIE BEI MEINEN ECHTEN FÄCHERN! NATÜRLICH 😍😁😲🤑💗✨🎀😮
Elisha
iOS-Nutzer
Diese App ist echt der Hammer. Ich finde Lernen so langweilig, aber diese App macht es so einfach, alles zu organisieren und dann kannst du die kostenlose KI bitten, dich abzufragen, so gut, und du kannst einfach deine eigenen Sachen hochladen. sehr empfehlenswert als jemand, der gerade Probeklausuren schreibt
Paul T
iOS-Nutzer
Die App ist sehr einfach zu bedienen und gut gestaltet. Ich habe bisher alles gefunden, wonach ich gesucht habe, und konnte viel aus den Präsentationen lernen! Ich werde die App definitiv für ein Schulprojekt nutzen! Und natürlich hilft sie auch sehr als Inspiration.
Stefan S
iOS-Nutzer
Diese App ist wirklich super. Es gibt so viele Lernzettel und Hilfen [...]. Mein Problemfach ist zum Beispiel Französisch und die App hat so viele Möglichkeiten zur Hilfe. Dank dieser App habe ich mich in Französisch verbessert. Ich würde sie jedem empfehlen.
Samantha Klich
Android-Nutzerin
Wow, ich bin wirklich begeistert. Ich habe die App einfach mal ausprobiert, weil ich sie schon oft beworben gesehen habe und war absolut beeindruckt. Diese App ist DIE HILFE, die man für die Schule braucht und vor allem bietet sie so viele Dinge wie Übungen und Lernzettel, die mir persönlich SEHR geholfen haben.
Anna
iOS-Nutzerin
Beste App der Welt! Keine Worte, weil sie einfach zu gut ist
Thomas R
iOS-Nutzer
Einfach genial. Lässt mich 10x besser lernen, diese App ist eine glatte 10/10. Ich empfehle sie jedem. Ich kann Lernzettel anschauen und suchen. Ich kann sie im Fachordner speichern. Ich kann sie jederzeit wiederholen, wenn ich zurückkomme. Wenn du diese App noch nicht ausprobiert hast, verpasst du wirklich was.
Basil
Android-Nutzer
Diese App hat mich so viel selbstbewusster in meiner Klausurvorbereitung gemacht, nicht nur durch die Stärkung meines Selbstvertrauens durch die Features, die es dir ermöglichen, dich mit anderen zu vernetzen und dich weniger allein zu fühlen, sondern auch durch die Art, wie die App selbst darauf ausgerichtet ist, dass du dich besser fühlst. Sie ist einfach zu bedienen, macht Spaß und hilft jedem, der in irgendeiner Weise Schwierigkeiten hat.
David K
iOS-Nutzer
Die App ist einfach super! Ich muss nur das Thema in die Suche eingeben und bekomme sofort eine Antwort. Ich muss nicht mehr 10 YouTube-Videos schauen, um etwas zu verstehen, und spare dadurch richtig viel Zeit. Sehr empfehlenswert!
Sudenaz Ocak
Android-Nutzerin
In der Schule war ich echt schlecht in Mathe, aber dank der App bin ich jetzt besser geworden. Ich bin so dankbar, dass ihr die App gemacht habt.
Greenlight Bonnie
Android-Nutzerin
sehr zuverlässige App, um deine Ideen in Mathe, Englisch und anderen verwandten Themen zu verbessern. bitte nutze diese App, wenn du in bestimmten Bereichen Schwierigkeiten hast, diese App ist dafür der Schlüssel. wünschte, ich hätte früher eine Bewertung geschrieben. und sie ist auch kostenlos, also mach dir darüber keine Sorgen.
Rohan U
Android-Nutzer
Ich weiß, dass viele Apps gefälschte Accounts nutzen, um ihre Bewertungen zu pushen, aber diese App verdient das alles. Ursprünglich hatte ich eine 4 in meinen Englisch-Klausuren und dieses Mal habe ich eine 2 bekommen. Ich wusste erst drei Tage vor der Klausur von dieser App und sie hat mir SEHR geholfen. Bitte vertrau mir wirklich und nutze sie, denn ich bin sicher, dass auch du Fortschritte sehen wirst.
Xander S
iOS-Nutzer
DIE QUIZZE UND KARTEIKARTEN SIND SO NÜTZLICH UND ICH LIEBE Knowunity KI. ES IST AUCH BUCHSTÄBLICH WIE CHATGPT ABER SCHLAUER!! HAT MIR AUCH BEI MEINEN MASCARA-PROBLEMEN GEHOLFEN!! SOWIE BEI MEINEN ECHTEN FÄCHERN! NATÜRLICH 😍😁😲🤑💗✨🎀😮
Elisha
iOS-Nutzer
Diese App ist echt der Hammer. Ich finde Lernen so langweilig, aber diese App macht es so einfach, alles zu organisieren und dann kannst du die kostenlose KI bitten, dich abzufragen, so gut, und du kannst einfach deine eigenen Sachen hochladen. sehr empfehlenswert als jemand, der gerade Probeklausuren schreibt
Paul T
iOS-Nutzer