Der Tertiärisierungsprozess prägt unsere moderne Wirtschaft entscheidend. Er beschreibt die... Mehr anzeigen
Melde dich an, um den Inhalt zu sehenKostenlos!
Zugriff auf alle Dokumente
Verbessere deine Noten
Schließ dich Millionen Schülern an
Knowunity KI
Fächer
Triangle Congruence and Similarity Theorems
Triangle Properties and Classification
Linear Equations and Graphs
Geometric Angle Relationships
Trigonometric Functions and Identities
Equation Solving Techniques
Circle Geometry Fundamentals
Division Operations and Methods
Basic Differentiation Rules
Exponent and Logarithm Properties
Alle Themen anzeigen
Human Organ Systems
Reproductive Cell Cycles
Biological Sciences Subdisciplines
Cellular Energy Metabolism
Autotrophic Energy Processes
Inheritance Patterns and Principles
Biomolecular Structure and Organization
Cell Cycle and Division Mechanics
Cellular Organization and Development
Biological Structural Organization
Alle Themen anzeigen
Chemical Sciences and Applications
Atomic Structure and Composition
Molecular Electron Structure Representation
Atomic Electron Behavior
Matter Properties and Water
Mole Concept and Calculations
Gas Laws and Behavior
Periodic Table Organization
Chemical Thermodynamics Fundamentals
Chemical Bond Types and Properties
Alle Themen anzeigen
European Renaissance and Enlightenment
European Cultural Movements 800-1920
American Revolution Era 1763-1797
American Civil War 1861-1865
Global Imperial Systems
Mongol and Chinese Dynasties
U.S. Presidents and World Leaders
Historical Sources and Documentation
World Wars Era and Impact
World Religious Systems
Alle Themen anzeigen
Classic and Contemporary Novels
Literary Character Analysis
Rhetorical Theory and Practice
Classic Literary Narratives
Reading Analysis and Interpretation
Narrative Structure and Techniques
English Language Components
Influential English-Language Authors
Basic Sentence Structure
Narrative Voice and Perspective
Alle Themen anzeigen
954
•
Aktualisiert Apr 25, 2026
•
Jasmina
@jasminasdiary
Der Tertiärisierungsprozess prägt unsere moderne Wirtschaft entscheidend. Er beschreibt die... Mehr anzeigen











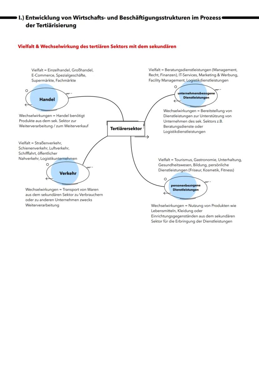
Der tertiäre Sektor (Dienstleistungssektor) steht in ständiger Wechselwirkung mit dem sekundären Sektor (Industrie). Diese Verbindung zeigt sich in verschiedenen Bereichen:
Im Handel treffen wir auf eine große Vielfalt: Einzelhandel, Großhandel, E-Commerce, Spezialgeschäfte und mehr. Die Wechselwirkung ist offensichtlich – der Handel benötigt Produkte aus dem sekundären Sektor zum Weiterverkauf oder zur Weiterverarbeitung.
Der Bereich Verkehr umfasst Straßenverkehr, Schienenverkehr, Luftverkehr und Schifffahrt. Seine Hauptaufgabe besteht im Transport von Waren aus dem sekundären Sektor zu Verbrauchern oder anderen Unternehmen.
💡 Die Grenzen zwischen den Wirtschaftssektoren verschwimmen zunehmend, da industrielle Unternehmen oft eigene Dienstleistungen anbieten und umgekehrt.
Unternehmensbezogene Dienstleistungen wie Beratung, IT-Services und Marketing unterstützen Unternehmen des sekundären Sektors. Personenbezogene Dienstleistungen (Tourismus, Gastronomie, Bildung) nutzen wiederum Produkte aus dem sekundären Sektor für ihre Dienstleistungserbringung.

Global Cities sind die wichtigsten Knotenpunkte der Weltwirtschaft. In diesen Städten werden die Tätigkeiten länderübergreifend aktiver Unternehmen gesteuert, kontrolliert und verwaltet. Sie entstanden durch die Globalisierung, die es großen Unternehmen ermöglichte, Bereiche in andere Länder zu verlagern und von einem Hauptquartier aus zu steuern.
Die Globalisierung förderte den freien Kapital- und Warenverkehr, wodurch der Bedarf an Dienstleistungen in Finanzen, Recht, Beratung und Technologie stieg. Technologische Fortschritte erleichterten die Kommunikation und ermöglichten es multinationalen Unternehmen, ihre Hauptsitze in Global Cities zu etablieren.
Global Cities zeichnen sich durch folgende Merkmale aus:
💡 New York City ist ein Paradebeispiel einer Global City mit hoher Bevölkerungsdichte, großen Unternehmen und der weltweit größten Börse.
Global Cities bieten Vorteile wie wirtschaftlichen Wohlstand, vielfältige Karrieremöglichkeiten und technologischen Fortschritt. Sie bringen jedoch auch Nachteile mit sich: hohe Lebenshaltungskosten, soziale Ungleichheit, Überlastung der Infrastruktur und Umweltprobleme.

Dienstleistungscluster sind geografische Ansammlungen von Unternehmen, die ähnliche Dienstleistungen anbieten. Diese Ballungsräume fördern Zusammenarbeit, Innovation und Wettbewerbsfähigkeit von Branchen.
Die räumliche Struktur dieser Cluster zeichnet sich durch die Konzentration verwandter Dienstleistungsunternehmen in einem bestimmten geografischen Gebiet aus. Sie können in städtischen oder ländlichen Gebieten entstehen und bieten eine Vielzahl von Dienstleistungen, besonders im FIRE-Sektor (Finanzen, Versicherungen, Immobilien).
Wichtige Merkmale von Dienstleistungsclustern sind:
Geografische Nähe: Die räumliche Nähe der Unternehmen erleichtert den Austausch von Wissen, Ressourcen und Kunden.
Synergieeffekte: Die Nähe ähnlicher Unternehmen ermöglicht Zusammenarbeit und Spezialisierung, was zu Effizienzsteigerungen und Wettbewerbsvorteilen führt.
Verkehrsanbindung: Eine gute Zugänglichkeit des Clusters ist wichtig, um Kunden und Fachkräfte anzuziehen.
💡 Erfolgreiche Dienstleistungscluster verfügen oft über eigene Ökosysteme mit unterstützenden Einrichtungen wie Banken, Bildungseinrichtungen und kulturellen Angeboten.
Unterstützende Einrichtungen: Dienstleistungscluster bieten oft eine Vielzahl unterstützender Infrastruktur, um die Bedürfnisse der Unternehmen und ihrer Mitarbeiter zu erfüllen.

In allen drei Bereichen – Häfen, Kanäle und Flughäfen – vollzieht sich ein struktureller Wandel, bedingt durch steigende Transportnachfrage und sich verändernde Dienstleistungsstrukturen.
Häfen im Wandel: Seit Mitte der 1960er Jahre durchlaufen Häfen einen Struktur- und Funktionswandel. Die Einführung der Container revolutionierte den Seehandel, führte jedoch auch zum Wegfall verschiedener Tätigkeiten wie Zwischenlagerung und sachgerechte Stauung. Die Folgen:
Containerschiffe bieten große Vorteile wie hohe Ladekapazität, Umweltfreundlichkeit und niedrige Transportkosten. Zu den Nachteilen zählen langsamere Lieferzeiten, begrenzte Flexibilität und Abhängigkeit von Häfen.
💡 Die Standardisierung der Containergröße führte zu grundlegenden Veränderungen der Hafeninfrastruktur weltweit.
Häfen müssen auf diese Entwicklungen reagieren durch:
Der Logistik-Transport organisiert sich entweder nach dem Point-to-Point-Prinzip (direkte Verbindungen zwischen verschiedenen Standorten) oder nach dem Hub-and-Spoke-Modell (zentrales Drehkreuz mit Verbindungen zu peripheren Standorten).

Flughäfen spielen eine zentrale Rolle im globalen Waren- und Personentransport. Ihre Vorteile umfassen:
Die Nachteile von Flughäfen liegen in ihrer Umweltbelastung durch CO2-Ausstoß, dem intensiven Wettbewerb in der Branche und den hohen Betriebskosten.
Im Luftverkehr hat sich das Hub-and-Spoke-System durchgesetzt: Alle Flüge werden von kleineren Flughäfen (Spokes) zu einem zentralen Drehkreuz (Hub) geleitet, von wo aus Passagiere zu ihren Endzielen weitergeleitet werden. Dies ermöglicht eine effizientere Ressourcennutzung.
Kanäle bieten wichtige Vorteile für den globalen Handel:
💡 Der Panamakanal generiert jährlich etwa 1 Milliarde Dollar an Einnahmen und ist ein wirtschaftlicher Katalysator für die Region.
Zu den Nachteilen von Kanälen zählen hohe Baukosten, negative Umweltauswirkungen, Zwangsumsiedlungen und mögliche soziale Unruhen, wie am Beispiel des chinesischen Kanalprojekts in Nicaragua zu sehen ist.

Der Tourismus zählt zu den wichtigsten globalen Wirtschaftssektoren und war bis zur Pandemie der am schnellsten wachsende Bereich des tertiären Sektors. Das Reiseziel der Touristen wird als Destination bezeichnet.
Tourismus beflügelt Wirtschaftswachstum und schafft Einkommen und Arbeitsplätze. Dieser Effekt verstärkt sich, da der Tourismus auch außerhalb seines Sektors für Aufträge und somit für weitere Arbeitsplätze und Einnahmen sorgt.
Die wirtschaftlichen Auswirkungen des Tourismus lassen sich in drei Kategorien einteilen:
💡 Die Multiplikatorwirkung des Tourismus bedeutet, dass jeder im Tourismus ausgegebene Euro weitere wirtschaftliche Aktivitäten in anderen Sektoren auslöst.
Es gibt verschiedene Tourismusarten:

Das touristische Potenzial einer Destination wird durch verschiedene Faktoren bestimmt:
Naturräumliche Faktoren:
Kulturelle und historische Faktoren:
Infrastrukturelle Faktoren:
Wirtschaftliche und politische Faktoren:
💡 Eine ideale touristische Destination kombiniert attraktive natürliche Gegebenheiten mit guter Infrastruktur und kulturellen Angeboten – aber nicht alle erfolgreichen Destinationen müssen in allen Kategorien punkten!
Eine ausgewogene Mischung dieser Faktoren macht eine Destination für Touristen besonders attraktiv. Dabei können Schwächen in einem Bereich durch Stärken in anderen Bereichen ausgeglichen werden.

Eine touristisch geprägte Raumentwicklung kann sowohl positive als auch negative Effekte haben:
Positive Effekte:
Negative Effekte:
💡 Nachhaltiger Tourismus versucht, die positiven Effekte zu maximieren und gleichzeitig die negativen Auswirkungen zu minimieren.
Maßnahmen für nachhaltigen Tourismus:

Der Destinationslebenszyklus nach Butler beschreibt die Entwicklung eines touristischen Ortes über die Zeit. Das Modell basiert auf der Annahme, dass jede Destination verschiedene Phasen durchläuft, wobei die Dauer dieser Phasen je nach Destination variieren kann.
Die sechs Hauptphasen des Destinationslebenszyklus sind:
Erkundungsphase: Erste Touristen ("Urlaubspioniere") besuchen die Destination. Es gibt noch keine touristische Infrastruktur, und die Auswirkungen auf Wirtschaft, Umwelt und Gesellschaft sind gering.
Erschließungsphase: Die Touristenzahl steigt langsam. Die einheimische Bevölkerung beginnt, auf die Nachfrage zu reagieren, indem sie Übernachtungsmöglichkeiten und gastronomische Angebote schafft. Die Infrastruktur wird ausgebaut, und erste wirtschaftliche Effekte werden spürbar.
Entwicklungsphase: Die Zahl der Touristen steigt stark an. Auswärtige Investoren werden aufmerksam und investieren. Die Infrastruktur wird erheblich ausgebaut, und der Tourismus prägt deutlich die wirtschaftliche Struktur vor Ort. Die Auswirkungen auf Kultur und Umwelt nehmen zu.
💡 Die Stagnationsphase ist entscheidend für die Zukunft einer Destination – hier entscheidet sich, ob Erneuerung oder Verfall folgt!
Konsolidierungsphase: Die jährlichen Steigerungsraten sinken, aber die Gesamtzahl der Touristen steigt noch immer. Die Infrastruktur ist gut ausgebaut, und erste ökologische und soziale Probleme werden erkennbar.
Stagnationsphase: Nachfrage und Gästezahlen bleiben konstant. Unter den Anbietern touristischer Dienstleistungen findet ein Verdrängungswettbewerb statt. Ökologische und soziale Probleme werden offensichtlich. Diese Phase ist kritisch für die Tragfähigkeit der Destination.
Verfall, Stabilisierung oder Erneuerung: Je nach Maßnahmen und Umständen kann die Destination nun verschiedene Wege einschlagen – vom Verfall bis zur erfolgreichen Erneuerung.

Das Modell Vorlaufer beschreibt, wie der Ausbau der Tourismuswirtschaft in einem peripheren Ort in Bezug auf ein Zentrum zum Abbau regionaler Disparitäten führen kann. Es unterteilt die Entwicklung in drei Hauptphasen:
Initialphase:
Wachstumsphase:
💡 Dieses Modell zeigt, wie Tourismus als Entwicklungsmotor für periphere Regionen fungieren kann, indem er schrittweise wirtschaftliche Selbstständigkeit fördert.
Das Modell verdeutlicht, wie sich die Beziehungen zwischen Zentrum und Peripherie im Laufe der touristischen Entwicklung verändern können – von anfänglicher Abhängigkeit hin zu mehr Eigenständigkeit der Tourismusregion.
Unser KI-Begleiter ist ein speziell für Schüler entwickeltes KI-Tool, das mehr als nur Antworten bietet. Basierend auf Millionen von Knowunity-Inhalten liefert er relevante Informationen, personalisierte Lernpläne, Quizze und Inhalte direkt im Chat und passt sich deinem individuellen Lernweg an.
Du kannst die App im Google Play Store und im Apple App Store herunterladen.
Genau! Genieße kostenlosen Zugang zu Lerninhalten, vernetze dich mit anderen Schülern und hol dir sofortige Hilfe – alles direkt auf deinem Handy.
App Store
Google Play
Die App ist sehr einfach zu bedienen und gut gestaltet. Ich habe bisher alles gefunden, wonach ich gesucht habe, und konnte viel aus den Präsentationen lernen! Ich werde die App definitiv für ein Schulprojekt nutzen! Und natürlich hilft sie auch sehr als Inspiration.
Stefan S
iOS-Nutzer
Diese App ist wirklich super. Es gibt so viele Lernzettel und Hilfen [...]. Mein Problemfach ist zum Beispiel Französisch und die App hat so viele Möglichkeiten zur Hilfe. Dank dieser App habe ich mich in Französisch verbessert. Ich würde sie jedem empfehlen.
Samantha Klich
Android-Nutzerin
Wow, ich bin wirklich begeistert. Ich habe die App einfach mal ausprobiert, weil ich sie schon oft beworben gesehen habe und war absolut beeindruckt. Diese App ist DIE HILFE, die man für die Schule braucht und vor allem bietet sie so viele Dinge wie Übungen und Lernzettel, die mir persönlich SEHR geholfen haben.
Anna
iOS-Nutzerin
Beste App der Welt! Keine Worte, weil sie einfach zu gut ist
Thomas R
iOS-Nutzer
Einfach genial. Lässt mich 10x besser lernen, diese App ist eine glatte 10/10. Ich empfehle sie jedem. Ich kann Lernzettel anschauen und suchen. Ich kann sie im Fachordner speichern. Ich kann sie jederzeit wiederholen, wenn ich zurückkomme. Wenn du diese App noch nicht ausprobiert hast, verpasst du wirklich was.
Basil
Android-Nutzer
Diese App hat mich so viel selbstbewusster in meiner Klausurvorbereitung gemacht, nicht nur durch die Stärkung meines Selbstvertrauens durch die Features, die es dir ermöglichen, dich mit anderen zu vernetzen und dich weniger allein zu fühlen, sondern auch durch die Art, wie die App selbst darauf ausgerichtet ist, dass du dich besser fühlst. Sie ist einfach zu bedienen, macht Spaß und hilft jedem, der in irgendeiner Weise Schwierigkeiten hat.
David K
iOS-Nutzer
Die App ist einfach super! Ich muss nur das Thema in die Suche eingeben und bekomme sofort eine Antwort. Ich muss nicht mehr 10 YouTube-Videos schauen, um etwas zu verstehen, und spare dadurch richtig viel Zeit. Sehr empfehlenswert!
Sudenaz Ocak
Android-Nutzerin
In der Schule war ich echt schlecht in Mathe, aber dank der App bin ich jetzt besser geworden. Ich bin so dankbar, dass ihr die App gemacht habt.
Greenlight Bonnie
Android-Nutzerin
sehr zuverlässige App, um deine Ideen in Mathe, Englisch und anderen verwandten Themen zu verbessern. bitte nutze diese App, wenn du in bestimmten Bereichen Schwierigkeiten hast, diese App ist dafür der Schlüssel. wünschte, ich hätte früher eine Bewertung geschrieben. und sie ist auch kostenlos, also mach dir darüber keine Sorgen.
Rohan U
Android-Nutzer
Ich weiß, dass viele Apps gefälschte Accounts nutzen, um ihre Bewertungen zu pushen, aber diese App verdient das alles. Ursprünglich hatte ich eine 4 in meinen Englisch-Klausuren und dieses Mal habe ich eine 2 bekommen. Ich wusste erst drei Tage vor der Klausur von dieser App und sie hat mir SEHR geholfen. Bitte vertrau mir wirklich und nutze sie, denn ich bin sicher, dass auch du Fortschritte sehen wirst.
Xander S
iOS-Nutzer
DIE QUIZZE UND KARTEIKARTEN SIND SO NÜTZLICH UND ICH LIEBE Knowunity KI. ES IST AUCH BUCHSTÄBLICH WIE CHATGPT ABER SCHLAUER!! HAT MIR AUCH BEI MEINEN MASCARA-PROBLEMEN GEHOLFEN!! SOWIE BEI MEINEN ECHTEN FÄCHERN! NATÜRLICH 😍😁😲🤑💗✨🎀😮
Elisha
iOS-Nutzer
Diese App ist echt der Hammer. Ich finde Lernen so langweilig, aber diese App macht es so einfach, alles zu organisieren und dann kannst du die kostenlose KI bitten, dich abzufragen, so gut, und du kannst einfach deine eigenen Sachen hochladen. sehr empfehlenswert als jemand, der gerade Probeklausuren schreibt
Paul T
iOS-Nutzer
Die App ist sehr einfach zu bedienen und gut gestaltet. Ich habe bisher alles gefunden, wonach ich gesucht habe, und konnte viel aus den Präsentationen lernen! Ich werde die App definitiv für ein Schulprojekt nutzen! Und natürlich hilft sie auch sehr als Inspiration.
Stefan S
iOS-Nutzer
Diese App ist wirklich super. Es gibt so viele Lernzettel und Hilfen [...]. Mein Problemfach ist zum Beispiel Französisch und die App hat so viele Möglichkeiten zur Hilfe. Dank dieser App habe ich mich in Französisch verbessert. Ich würde sie jedem empfehlen.
Samantha Klich
Android-Nutzerin
Wow, ich bin wirklich begeistert. Ich habe die App einfach mal ausprobiert, weil ich sie schon oft beworben gesehen habe und war absolut beeindruckt. Diese App ist DIE HILFE, die man für die Schule braucht und vor allem bietet sie so viele Dinge wie Übungen und Lernzettel, die mir persönlich SEHR geholfen haben.
Anna
iOS-Nutzerin
Beste App der Welt! Keine Worte, weil sie einfach zu gut ist
Thomas R
iOS-Nutzer
Einfach genial. Lässt mich 10x besser lernen, diese App ist eine glatte 10/10. Ich empfehle sie jedem. Ich kann Lernzettel anschauen und suchen. Ich kann sie im Fachordner speichern. Ich kann sie jederzeit wiederholen, wenn ich zurückkomme. Wenn du diese App noch nicht ausprobiert hast, verpasst du wirklich was.
Basil
Android-Nutzer
Diese App hat mich so viel selbstbewusster in meiner Klausurvorbereitung gemacht, nicht nur durch die Stärkung meines Selbstvertrauens durch die Features, die es dir ermöglichen, dich mit anderen zu vernetzen und dich weniger allein zu fühlen, sondern auch durch die Art, wie die App selbst darauf ausgerichtet ist, dass du dich besser fühlst. Sie ist einfach zu bedienen, macht Spaß und hilft jedem, der in irgendeiner Weise Schwierigkeiten hat.
David K
iOS-Nutzer
Die App ist einfach super! Ich muss nur das Thema in die Suche eingeben und bekomme sofort eine Antwort. Ich muss nicht mehr 10 YouTube-Videos schauen, um etwas zu verstehen, und spare dadurch richtig viel Zeit. Sehr empfehlenswert!
Sudenaz Ocak
Android-Nutzerin
In der Schule war ich echt schlecht in Mathe, aber dank der App bin ich jetzt besser geworden. Ich bin so dankbar, dass ihr die App gemacht habt.
Greenlight Bonnie
Android-Nutzerin
sehr zuverlässige App, um deine Ideen in Mathe, Englisch und anderen verwandten Themen zu verbessern. bitte nutze diese App, wenn du in bestimmten Bereichen Schwierigkeiten hast, diese App ist dafür der Schlüssel. wünschte, ich hätte früher eine Bewertung geschrieben. und sie ist auch kostenlos, also mach dir darüber keine Sorgen.
Rohan U
Android-Nutzer
Ich weiß, dass viele Apps gefälschte Accounts nutzen, um ihre Bewertungen zu pushen, aber diese App verdient das alles. Ursprünglich hatte ich eine 4 in meinen Englisch-Klausuren und dieses Mal habe ich eine 2 bekommen. Ich wusste erst drei Tage vor der Klausur von dieser App und sie hat mir SEHR geholfen. Bitte vertrau mir wirklich und nutze sie, denn ich bin sicher, dass auch du Fortschritte sehen wirst.
Xander S
iOS-Nutzer
DIE QUIZZE UND KARTEIKARTEN SIND SO NÜTZLICH UND ICH LIEBE Knowunity KI. ES IST AUCH BUCHSTÄBLICH WIE CHATGPT ABER SCHLAUER!! HAT MIR AUCH BEI MEINEN MASCARA-PROBLEMEN GEHOLFEN!! SOWIE BEI MEINEN ECHTEN FÄCHERN! NATÜRLICH 😍😁😲🤑💗✨🎀😮
Elisha
iOS-Nutzer
Diese App ist echt der Hammer. Ich finde Lernen so langweilig, aber diese App macht es so einfach, alles zu organisieren und dann kannst du die kostenlose KI bitten, dich abzufragen, so gut, und du kannst einfach deine eigenen Sachen hochladen. sehr empfehlenswert als jemand, der gerade Probeklausuren schreibt
Paul T
iOS-Nutzer
Jasmina
@jasminasdiary
Der Tertiärisierungsprozess prägt unsere moderne Wirtschaft entscheidend. Er beschreibt die zunehmende Bedeutung des Dienstleistungssektors für Wirtschafts- und Beschäftigungsstrukturen. Diese Lerngrundlage beleuchtet, wie sich Dienstleistungen entwickelt haben und welche wirtschaftliche Bedeutung sie besonders im Tourismus haben.

Zugriff auf alle Dokumente
Verbessere deine Noten
Schließ dich Millionen Schülern an
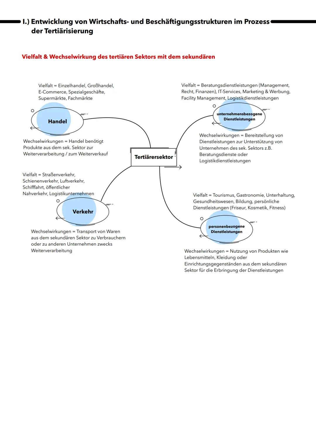
Der tertiäre Sektor (Dienstleistungssektor) steht in ständiger Wechselwirkung mit dem sekundären Sektor (Industrie). Diese Verbindung zeigt sich in verschiedenen Bereichen:
Im Handel treffen wir auf eine große Vielfalt: Einzelhandel, Großhandel, E-Commerce, Spezialgeschäfte und mehr. Die Wechselwirkung ist offensichtlich – der Handel benötigt Produkte aus dem sekundären Sektor zum Weiterverkauf oder zur Weiterverarbeitung.
Der Bereich Verkehr umfasst Straßenverkehr, Schienenverkehr, Luftverkehr und Schifffahrt. Seine Hauptaufgabe besteht im Transport von Waren aus dem sekundären Sektor zu Verbrauchern oder anderen Unternehmen.
💡 Die Grenzen zwischen den Wirtschaftssektoren verschwimmen zunehmend, da industrielle Unternehmen oft eigene Dienstleistungen anbieten und umgekehrt.
Unternehmensbezogene Dienstleistungen wie Beratung, IT-Services und Marketing unterstützen Unternehmen des sekundären Sektors. Personenbezogene Dienstleistungen (Tourismus, Gastronomie, Bildung) nutzen wiederum Produkte aus dem sekundären Sektor für ihre Dienstleistungserbringung.

Zugriff auf alle Dokumente
Verbessere deine Noten
Schließ dich Millionen Schülern an
Global Cities sind die wichtigsten Knotenpunkte der Weltwirtschaft. In diesen Städten werden die Tätigkeiten länderübergreifend aktiver Unternehmen gesteuert, kontrolliert und verwaltet. Sie entstanden durch die Globalisierung, die es großen Unternehmen ermöglichte, Bereiche in andere Länder zu verlagern und von einem Hauptquartier aus zu steuern.
Die Globalisierung förderte den freien Kapital- und Warenverkehr, wodurch der Bedarf an Dienstleistungen in Finanzen, Recht, Beratung und Technologie stieg. Technologische Fortschritte erleichterten die Kommunikation und ermöglichten es multinationalen Unternehmen, ihre Hauptsitze in Global Cities zu etablieren.
Global Cities zeichnen sich durch folgende Merkmale aus:
💡 New York City ist ein Paradebeispiel einer Global City mit hoher Bevölkerungsdichte, großen Unternehmen und der weltweit größten Börse.
Global Cities bieten Vorteile wie wirtschaftlichen Wohlstand, vielfältige Karrieremöglichkeiten und technologischen Fortschritt. Sie bringen jedoch auch Nachteile mit sich: hohe Lebenshaltungskosten, soziale Ungleichheit, Überlastung der Infrastruktur und Umweltprobleme.

Zugriff auf alle Dokumente
Verbessere deine Noten
Schließ dich Millionen Schülern an
Dienstleistungscluster sind geografische Ansammlungen von Unternehmen, die ähnliche Dienstleistungen anbieten. Diese Ballungsräume fördern Zusammenarbeit, Innovation und Wettbewerbsfähigkeit von Branchen.
Die räumliche Struktur dieser Cluster zeichnet sich durch die Konzentration verwandter Dienstleistungsunternehmen in einem bestimmten geografischen Gebiet aus. Sie können in städtischen oder ländlichen Gebieten entstehen und bieten eine Vielzahl von Dienstleistungen, besonders im FIRE-Sektor (Finanzen, Versicherungen, Immobilien).
Wichtige Merkmale von Dienstleistungsclustern sind:
Geografische Nähe: Die räumliche Nähe der Unternehmen erleichtert den Austausch von Wissen, Ressourcen und Kunden.
Synergieeffekte: Die Nähe ähnlicher Unternehmen ermöglicht Zusammenarbeit und Spezialisierung, was zu Effizienzsteigerungen und Wettbewerbsvorteilen führt.
Verkehrsanbindung: Eine gute Zugänglichkeit des Clusters ist wichtig, um Kunden und Fachkräfte anzuziehen.
💡 Erfolgreiche Dienstleistungscluster verfügen oft über eigene Ökosysteme mit unterstützenden Einrichtungen wie Banken, Bildungseinrichtungen und kulturellen Angeboten.
Unterstützende Einrichtungen: Dienstleistungscluster bieten oft eine Vielzahl unterstützender Infrastruktur, um die Bedürfnisse der Unternehmen und ihrer Mitarbeiter zu erfüllen.

Zugriff auf alle Dokumente
Verbessere deine Noten
Schließ dich Millionen Schülern an
In allen drei Bereichen – Häfen, Kanäle und Flughäfen – vollzieht sich ein struktureller Wandel, bedingt durch steigende Transportnachfrage und sich verändernde Dienstleistungsstrukturen.
Häfen im Wandel: Seit Mitte der 1960er Jahre durchlaufen Häfen einen Struktur- und Funktionswandel. Die Einführung der Container revolutionierte den Seehandel, führte jedoch auch zum Wegfall verschiedener Tätigkeiten wie Zwischenlagerung und sachgerechte Stauung. Die Folgen:
Containerschiffe bieten große Vorteile wie hohe Ladekapazität, Umweltfreundlichkeit und niedrige Transportkosten. Zu den Nachteilen zählen langsamere Lieferzeiten, begrenzte Flexibilität und Abhängigkeit von Häfen.
💡 Die Standardisierung der Containergröße führte zu grundlegenden Veränderungen der Hafeninfrastruktur weltweit.
Häfen müssen auf diese Entwicklungen reagieren durch:
Der Logistik-Transport organisiert sich entweder nach dem Point-to-Point-Prinzip (direkte Verbindungen zwischen verschiedenen Standorten) oder nach dem Hub-and-Spoke-Modell (zentrales Drehkreuz mit Verbindungen zu peripheren Standorten).

Zugriff auf alle Dokumente
Verbessere deine Noten
Schließ dich Millionen Schülern an
Flughäfen spielen eine zentrale Rolle im globalen Waren- und Personentransport. Ihre Vorteile umfassen:
Die Nachteile von Flughäfen liegen in ihrer Umweltbelastung durch CO2-Ausstoß, dem intensiven Wettbewerb in der Branche und den hohen Betriebskosten.
Im Luftverkehr hat sich das Hub-and-Spoke-System durchgesetzt: Alle Flüge werden von kleineren Flughäfen (Spokes) zu einem zentralen Drehkreuz (Hub) geleitet, von wo aus Passagiere zu ihren Endzielen weitergeleitet werden. Dies ermöglicht eine effizientere Ressourcennutzung.
Kanäle bieten wichtige Vorteile für den globalen Handel:
💡 Der Panamakanal generiert jährlich etwa 1 Milliarde Dollar an Einnahmen und ist ein wirtschaftlicher Katalysator für die Region.
Zu den Nachteilen von Kanälen zählen hohe Baukosten, negative Umweltauswirkungen, Zwangsumsiedlungen und mögliche soziale Unruhen, wie am Beispiel des chinesischen Kanalprojekts in Nicaragua zu sehen ist.

Zugriff auf alle Dokumente
Verbessere deine Noten
Schließ dich Millionen Schülern an
Der Tourismus zählt zu den wichtigsten globalen Wirtschaftssektoren und war bis zur Pandemie der am schnellsten wachsende Bereich des tertiären Sektors. Das Reiseziel der Touristen wird als Destination bezeichnet.
Tourismus beflügelt Wirtschaftswachstum und schafft Einkommen und Arbeitsplätze. Dieser Effekt verstärkt sich, da der Tourismus auch außerhalb seines Sektors für Aufträge und somit für weitere Arbeitsplätze und Einnahmen sorgt.
Die wirtschaftlichen Auswirkungen des Tourismus lassen sich in drei Kategorien einteilen:
💡 Die Multiplikatorwirkung des Tourismus bedeutet, dass jeder im Tourismus ausgegebene Euro weitere wirtschaftliche Aktivitäten in anderen Sektoren auslöst.
Es gibt verschiedene Tourismusarten:

Zugriff auf alle Dokumente
Verbessere deine Noten
Schließ dich Millionen Schülern an
Das touristische Potenzial einer Destination wird durch verschiedene Faktoren bestimmt:
Naturräumliche Faktoren:
Kulturelle und historische Faktoren:
Infrastrukturelle Faktoren:
Wirtschaftliche und politische Faktoren:
💡 Eine ideale touristische Destination kombiniert attraktive natürliche Gegebenheiten mit guter Infrastruktur und kulturellen Angeboten – aber nicht alle erfolgreichen Destinationen müssen in allen Kategorien punkten!
Eine ausgewogene Mischung dieser Faktoren macht eine Destination für Touristen besonders attraktiv. Dabei können Schwächen in einem Bereich durch Stärken in anderen Bereichen ausgeglichen werden.

Zugriff auf alle Dokumente
Verbessere deine Noten
Schließ dich Millionen Schülern an
Eine touristisch geprägte Raumentwicklung kann sowohl positive als auch negative Effekte haben:
Positive Effekte:
Negative Effekte:
💡 Nachhaltiger Tourismus versucht, die positiven Effekte zu maximieren und gleichzeitig die negativen Auswirkungen zu minimieren.
Maßnahmen für nachhaltigen Tourismus:

Zugriff auf alle Dokumente
Verbessere deine Noten
Schließ dich Millionen Schülern an
Der Destinationslebenszyklus nach Butler beschreibt die Entwicklung eines touristischen Ortes über die Zeit. Das Modell basiert auf der Annahme, dass jede Destination verschiedene Phasen durchläuft, wobei die Dauer dieser Phasen je nach Destination variieren kann.
Die sechs Hauptphasen des Destinationslebenszyklus sind:
Erkundungsphase: Erste Touristen ("Urlaubspioniere") besuchen die Destination. Es gibt noch keine touristische Infrastruktur, und die Auswirkungen auf Wirtschaft, Umwelt und Gesellschaft sind gering.
Erschließungsphase: Die Touristenzahl steigt langsam. Die einheimische Bevölkerung beginnt, auf die Nachfrage zu reagieren, indem sie Übernachtungsmöglichkeiten und gastronomische Angebote schafft. Die Infrastruktur wird ausgebaut, und erste wirtschaftliche Effekte werden spürbar.
Entwicklungsphase: Die Zahl der Touristen steigt stark an. Auswärtige Investoren werden aufmerksam und investieren. Die Infrastruktur wird erheblich ausgebaut, und der Tourismus prägt deutlich die wirtschaftliche Struktur vor Ort. Die Auswirkungen auf Kultur und Umwelt nehmen zu.
💡 Die Stagnationsphase ist entscheidend für die Zukunft einer Destination – hier entscheidet sich, ob Erneuerung oder Verfall folgt!
Konsolidierungsphase: Die jährlichen Steigerungsraten sinken, aber die Gesamtzahl der Touristen steigt noch immer. Die Infrastruktur ist gut ausgebaut, und erste ökologische und soziale Probleme werden erkennbar.
Stagnationsphase: Nachfrage und Gästezahlen bleiben konstant. Unter den Anbietern touristischer Dienstleistungen findet ein Verdrängungswettbewerb statt. Ökologische und soziale Probleme werden offensichtlich. Diese Phase ist kritisch für die Tragfähigkeit der Destination.
Verfall, Stabilisierung oder Erneuerung: Je nach Maßnahmen und Umständen kann die Destination nun verschiedene Wege einschlagen – vom Verfall bis zur erfolgreichen Erneuerung.

Zugriff auf alle Dokumente
Verbessere deine Noten
Schließ dich Millionen Schülern an
Das Modell Vorlaufer beschreibt, wie der Ausbau der Tourismuswirtschaft in einem peripheren Ort in Bezug auf ein Zentrum zum Abbau regionaler Disparitäten führen kann. Es unterteilt die Entwicklung in drei Hauptphasen:
Initialphase:
Wachstumsphase:
💡 Dieses Modell zeigt, wie Tourismus als Entwicklungsmotor für periphere Regionen fungieren kann, indem er schrittweise wirtschaftliche Selbstständigkeit fördert.
Das Modell verdeutlicht, wie sich die Beziehungen zwischen Zentrum und Peripherie im Laufe der touristischen Entwicklung verändern können – von anfänglicher Abhängigkeit hin zu mehr Eigenständigkeit der Tourismusregion.
Unser KI-Begleiter ist ein speziell für Schüler entwickeltes KI-Tool, das mehr als nur Antworten bietet. Basierend auf Millionen von Knowunity-Inhalten liefert er relevante Informationen, personalisierte Lernpläne, Quizze und Inhalte direkt im Chat und passt sich deinem individuellen Lernweg an.
Du kannst die App im Google Play Store und im Apple App Store herunterladen.
Genau! Genieße kostenlosen Zugang zu Lerninhalten, vernetze dich mit anderen Schülern und hol dir sofortige Hilfe – alles direkt auf deinem Handy.
14
Smart Tools NEU
Verwandle diesen Lernzettel in: ✓ 50+ Übungsfragen ✓ Interaktive Karteikarten ✓ Komplette Probeklausur ✓ Aufsatzgliederungen
Diese umfassende Zusammenfassung behandelt zentrale Themen der Geographie, einschließlich des Strukturwandels in der Wirtschaft, der Globalisierung, der Standortfaktoren und der Auswirkungen auf die Gesellschaft. Ideal für die Vorbereitung auf das ABI, bietet sie klare Erklärungen und ein Glossar mit wichtigen Fachbegriffen. Perfekt für Schüler, die sich auf ihre Geographieprüfungen vorbereiten möchten.
Diese Zusammenfassung für den Erdkunde Leistungskurs Abitur 2024 in Niedersachsen bietet einen umfassenden Überblick über zentrale Themen wie Klimazonen, Bevölkerung, Standortfaktoren, Migration, Stadtgeographie, Plattentektonik und nachhaltigen Tourismus. Ideal zur Vorbereitung auf Prüfungen und zur Vertiefung des Wissens über geographische Strukturen und Prozesse.
Erforschen Sie die verschiedenen Phasen des Tourismus, einschließlich des Destinationslebenszyklus nach Butler und der Auswirkungen von Massentourismus und sanftem Tourismus. Diese Zusammenfassung behandelt auch das Zentrum-Peripherie-Modell sowie die Chancen und Risiken des Tourismus in Entwicklungsländern. Ideal für Erdkunde LK-Studierende, die sich mit den ökologischen, ökonomischen und sozialen Dimensionen des Tourismus auseinandersetzen möchten.
Erforschen Sie die dynamischen Prozesse des globalen Wasserkreislaufs und seine entscheidende Rolle in der Klimaregulierung sowie der Erhaltung von Wasserressourcen. Diese Zusammenfassung behandelt die Wechselwirkungen zwischen Hydrosphäre, Atmosphäre, Lithosphäre und Biosphäre und beleuchtet die Auswirkungen menschlicher Aktivitäten auf das Ökosystem. Ideal für Studierende der Umweltwissenschaften und Geographie.
Diese umfassende Klausur behandelt das touristische Potenzial Botsuanas, einschließlich der Lokalisierung, Entwicklung und Bewertung der Nachhaltigkeit. Analysiert werden die ökonomischen, sozialen und ökologischen Aspekte des Tourismus in Botswana. Ideal für Oberstufenschüler, die sich auf Erdkunde-Klausuren vorbereiten. Note: 13.
Entdecken Sie die Entwicklung von touristischen Destinationen und landwirtschaftlichen Praktiken. Diese Zusammenfassung behandelt das Butler-Modell, die Vor- und Nachteile des Tourismus, sowie verschiedene Agrarstrukturen und deren Einfluss auf die sozioökonomische Entwicklung. Ideal für Geographie LK Abitur 2024.
App Store
Google Play
Die App ist sehr einfach zu bedienen und gut gestaltet. Ich habe bisher alles gefunden, wonach ich gesucht habe, und konnte viel aus den Präsentationen lernen! Ich werde die App definitiv für ein Schulprojekt nutzen! Und natürlich hilft sie auch sehr als Inspiration.
Stefan S
iOS-Nutzer
Diese App ist wirklich super. Es gibt so viele Lernzettel und Hilfen [...]. Mein Problemfach ist zum Beispiel Französisch und die App hat so viele Möglichkeiten zur Hilfe. Dank dieser App habe ich mich in Französisch verbessert. Ich würde sie jedem empfehlen.
Samantha Klich
Android-Nutzerin
Wow, ich bin wirklich begeistert. Ich habe die App einfach mal ausprobiert, weil ich sie schon oft beworben gesehen habe und war absolut beeindruckt. Diese App ist DIE HILFE, die man für die Schule braucht und vor allem bietet sie so viele Dinge wie Übungen und Lernzettel, die mir persönlich SEHR geholfen haben.
Anna
iOS-Nutzerin
Beste App der Welt! Keine Worte, weil sie einfach zu gut ist
Thomas R
iOS-Nutzer
Einfach genial. Lässt mich 10x besser lernen, diese App ist eine glatte 10/10. Ich empfehle sie jedem. Ich kann Lernzettel anschauen und suchen. Ich kann sie im Fachordner speichern. Ich kann sie jederzeit wiederholen, wenn ich zurückkomme. Wenn du diese App noch nicht ausprobiert hast, verpasst du wirklich was.
Basil
Android-Nutzer
Diese App hat mich so viel selbstbewusster in meiner Klausurvorbereitung gemacht, nicht nur durch die Stärkung meines Selbstvertrauens durch die Features, die es dir ermöglichen, dich mit anderen zu vernetzen und dich weniger allein zu fühlen, sondern auch durch die Art, wie die App selbst darauf ausgerichtet ist, dass du dich besser fühlst. Sie ist einfach zu bedienen, macht Spaß und hilft jedem, der in irgendeiner Weise Schwierigkeiten hat.
David K
iOS-Nutzer
Die App ist einfach super! Ich muss nur das Thema in die Suche eingeben und bekomme sofort eine Antwort. Ich muss nicht mehr 10 YouTube-Videos schauen, um etwas zu verstehen, und spare dadurch richtig viel Zeit. Sehr empfehlenswert!
Sudenaz Ocak
Android-Nutzerin
In der Schule war ich echt schlecht in Mathe, aber dank der App bin ich jetzt besser geworden. Ich bin so dankbar, dass ihr die App gemacht habt.
Greenlight Bonnie
Android-Nutzerin
sehr zuverlässige App, um deine Ideen in Mathe, Englisch und anderen verwandten Themen zu verbessern. bitte nutze diese App, wenn du in bestimmten Bereichen Schwierigkeiten hast, diese App ist dafür der Schlüssel. wünschte, ich hätte früher eine Bewertung geschrieben. und sie ist auch kostenlos, also mach dir darüber keine Sorgen.
Rohan U
Android-Nutzer
Ich weiß, dass viele Apps gefälschte Accounts nutzen, um ihre Bewertungen zu pushen, aber diese App verdient das alles. Ursprünglich hatte ich eine 4 in meinen Englisch-Klausuren und dieses Mal habe ich eine 2 bekommen. Ich wusste erst drei Tage vor der Klausur von dieser App und sie hat mir SEHR geholfen. Bitte vertrau mir wirklich und nutze sie, denn ich bin sicher, dass auch du Fortschritte sehen wirst.
Xander S
iOS-Nutzer
DIE QUIZZE UND KARTEIKARTEN SIND SO NÜTZLICH UND ICH LIEBE Knowunity KI. ES IST AUCH BUCHSTÄBLICH WIE CHATGPT ABER SCHLAUER!! HAT MIR AUCH BEI MEINEN MASCARA-PROBLEMEN GEHOLFEN!! SOWIE BEI MEINEN ECHTEN FÄCHERN! NATÜRLICH 😍😁😲🤑💗✨🎀😮
Elisha
iOS-Nutzer
Diese App ist echt der Hammer. Ich finde Lernen so langweilig, aber diese App macht es so einfach, alles zu organisieren und dann kannst du die kostenlose KI bitten, dich abzufragen, so gut, und du kannst einfach deine eigenen Sachen hochladen. sehr empfehlenswert als jemand, der gerade Probeklausuren schreibt
Paul T
iOS-Nutzer
Die App ist sehr einfach zu bedienen und gut gestaltet. Ich habe bisher alles gefunden, wonach ich gesucht habe, und konnte viel aus den Präsentationen lernen! Ich werde die App definitiv für ein Schulprojekt nutzen! Und natürlich hilft sie auch sehr als Inspiration.
Stefan S
iOS-Nutzer
Diese App ist wirklich super. Es gibt so viele Lernzettel und Hilfen [...]. Mein Problemfach ist zum Beispiel Französisch und die App hat so viele Möglichkeiten zur Hilfe. Dank dieser App habe ich mich in Französisch verbessert. Ich würde sie jedem empfehlen.
Samantha Klich
Android-Nutzerin
Wow, ich bin wirklich begeistert. Ich habe die App einfach mal ausprobiert, weil ich sie schon oft beworben gesehen habe und war absolut beeindruckt. Diese App ist DIE HILFE, die man für die Schule braucht und vor allem bietet sie so viele Dinge wie Übungen und Lernzettel, die mir persönlich SEHR geholfen haben.
Anna
iOS-Nutzerin
Beste App der Welt! Keine Worte, weil sie einfach zu gut ist
Thomas R
iOS-Nutzer
Einfach genial. Lässt mich 10x besser lernen, diese App ist eine glatte 10/10. Ich empfehle sie jedem. Ich kann Lernzettel anschauen und suchen. Ich kann sie im Fachordner speichern. Ich kann sie jederzeit wiederholen, wenn ich zurückkomme. Wenn du diese App noch nicht ausprobiert hast, verpasst du wirklich was.
Basil
Android-Nutzer
Diese App hat mich so viel selbstbewusster in meiner Klausurvorbereitung gemacht, nicht nur durch die Stärkung meines Selbstvertrauens durch die Features, die es dir ermöglichen, dich mit anderen zu vernetzen und dich weniger allein zu fühlen, sondern auch durch die Art, wie die App selbst darauf ausgerichtet ist, dass du dich besser fühlst. Sie ist einfach zu bedienen, macht Spaß und hilft jedem, der in irgendeiner Weise Schwierigkeiten hat.
David K
iOS-Nutzer
Die App ist einfach super! Ich muss nur das Thema in die Suche eingeben und bekomme sofort eine Antwort. Ich muss nicht mehr 10 YouTube-Videos schauen, um etwas zu verstehen, und spare dadurch richtig viel Zeit. Sehr empfehlenswert!
Sudenaz Ocak
Android-Nutzerin
In der Schule war ich echt schlecht in Mathe, aber dank der App bin ich jetzt besser geworden. Ich bin so dankbar, dass ihr die App gemacht habt.
Greenlight Bonnie
Android-Nutzerin
sehr zuverlässige App, um deine Ideen in Mathe, Englisch und anderen verwandten Themen zu verbessern. bitte nutze diese App, wenn du in bestimmten Bereichen Schwierigkeiten hast, diese App ist dafür der Schlüssel. wünschte, ich hätte früher eine Bewertung geschrieben. und sie ist auch kostenlos, also mach dir darüber keine Sorgen.
Rohan U
Android-Nutzer
Ich weiß, dass viele Apps gefälschte Accounts nutzen, um ihre Bewertungen zu pushen, aber diese App verdient das alles. Ursprünglich hatte ich eine 4 in meinen Englisch-Klausuren und dieses Mal habe ich eine 2 bekommen. Ich wusste erst drei Tage vor der Klausur von dieser App und sie hat mir SEHR geholfen. Bitte vertrau mir wirklich und nutze sie, denn ich bin sicher, dass auch du Fortschritte sehen wirst.
Xander S
iOS-Nutzer
DIE QUIZZE UND KARTEIKARTEN SIND SO NÜTZLICH UND ICH LIEBE Knowunity KI. ES IST AUCH BUCHSTÄBLICH WIE CHATGPT ABER SCHLAUER!! HAT MIR AUCH BEI MEINEN MASCARA-PROBLEMEN GEHOLFEN!! SOWIE BEI MEINEN ECHTEN FÄCHERN! NATÜRLICH 😍😁😲🤑💗✨🎀😮
Elisha
iOS-Nutzer
Diese App ist echt der Hammer. Ich finde Lernen so langweilig, aber diese App macht es so einfach, alles zu organisieren und dann kannst du die kostenlose KI bitten, dich abzufragen, so gut, und du kannst einfach deine eigenen Sachen hochladen. sehr empfehlenswert als jemand, der gerade Probeklausuren schreibt
Paul T
iOS-Nutzer