Wie entwickelt sich eigentlich unser Denken von der Geburt bis... Mehr anzeigen
Melde dich an, um den Inhalt zu sehenKostenlos!
Zugriff auf alle Dokumente
Verbessere deine Noten
Schließ dich Millionen Schülern an
Knowunity KI
Fächer
Triangle Congruence and Similarity Theorems
Triangle Properties and Classification
Linear Equations and Graphs
Geometric Angle Relationships
Trigonometric Functions and Identities
Equation Solving Techniques
Circle Geometry Fundamentals
Division Operations and Methods
Basic Differentiation Rules
Exponent and Logarithm Properties
Alle Themen anzeigen
Human Organ Systems
Reproductive Cell Cycles
Biological Sciences Subdisciplines
Cellular Energy Metabolism
Autotrophic Energy Processes
Inheritance Patterns and Principles
Biomolecular Structure and Organization
Cell Cycle and Division Mechanics
Cellular Organization and Development
Biological Structural Organization
Alle Themen anzeigen
Chemical Sciences and Applications
Atomic Structure and Composition
Molecular Electron Structure Representation
Atomic Electron Behavior
Matter Properties and Water
Mole Concept and Calculations
Gas Laws and Behavior
Periodic Table Organization
Chemical Thermodynamics Fundamentals
Chemical Bond Types and Properties
Alle Themen anzeigen
European Renaissance and Enlightenment
European Cultural Movements 800-1920
American Revolution Era 1763-1797
American Civil War 1861-1865
Global Imperial Systems
Mongol and Chinese Dynasties
U.S. Presidents and World Leaders
Historical Sources and Documentation
World Wars Era and Impact
World Religious Systems
Alle Themen anzeigen
Classic and Contemporary Novels
Literary Character Analysis
Rhetorical Theory and Practice
Classic Literary Narratives
Reading Analysis and Interpretation
Narrative Structure and Techniques
English Language Components
Influential English-Language Authors
Basic Sentence Structure
Narrative Voice and Perspective
Alle Themen anzeigen
762
•
Aktualisiert Mar 17, 2026
•
Romy
@romy_ko
Wie entwickelt sich eigentlich unser Denken von der Geburt bis... Mehr anzeigen






Stell dir vor, dein Gehirn würde sich in vier klar abgrenzbaren Phasen entwickeln - genau das behauptete Piaget! Jede Stufe bringt völlig neue Denkfähigkeiten mit sich, die du dir wie verschiedene "Betriebssysteme" deines Gehirns vorstellen kannst.
In der sensomotorischen Stufe entdecken Babys die Welt hauptsächlich durch ihre Sinne und Bewegungen. Der wichtigste Meilenstein hier ist die Objektpermanenz - die Erkenntnis, dass Gegenstände auch dann noch existieren, wenn man sie nicht sehen kann. Vor dieser Entwicklung denkt ein Baby tatsächlich, dass Mama verschwunden ist, wenn sie sich die Hände vor das Gesicht hält!
Die präoperationale Stufe ist geprägt von Egozentrismus - Kinder können sich noch nicht in andere hineinversetzen. Typisch sind auch Anthropomorphismus (Teddybären haben Gefühle), magisches Denken (Wünsche können wahr werden) und Zentrierung (Fokus auf nur ein Merkmal gleichzeitig).
Tipp: Wenn ein 4-Jähriger behauptet, dass in einem hohen, schmalen Glas mehr Wasser ist als in einem breiten, flachen Glas (obwohl die Menge gleich ist), zeigt das perfekt die Zentrierung dieser Stufe!
In der Stufe der konkreten Operationen entwickelt sich endlich logisches Denken für konkrete Probleme. Kinder verstehen jetzt das Prinzip der Erhaltung und können mehrere Aspekte gleichzeitig betrachten. Die Stufe der formalen Operationen (ab 11 Jahren) bringt schließlich abstraktes Denken - du kannst jetzt über hypothetische Situationen nachdenken und komplexe Theorien verstehen.

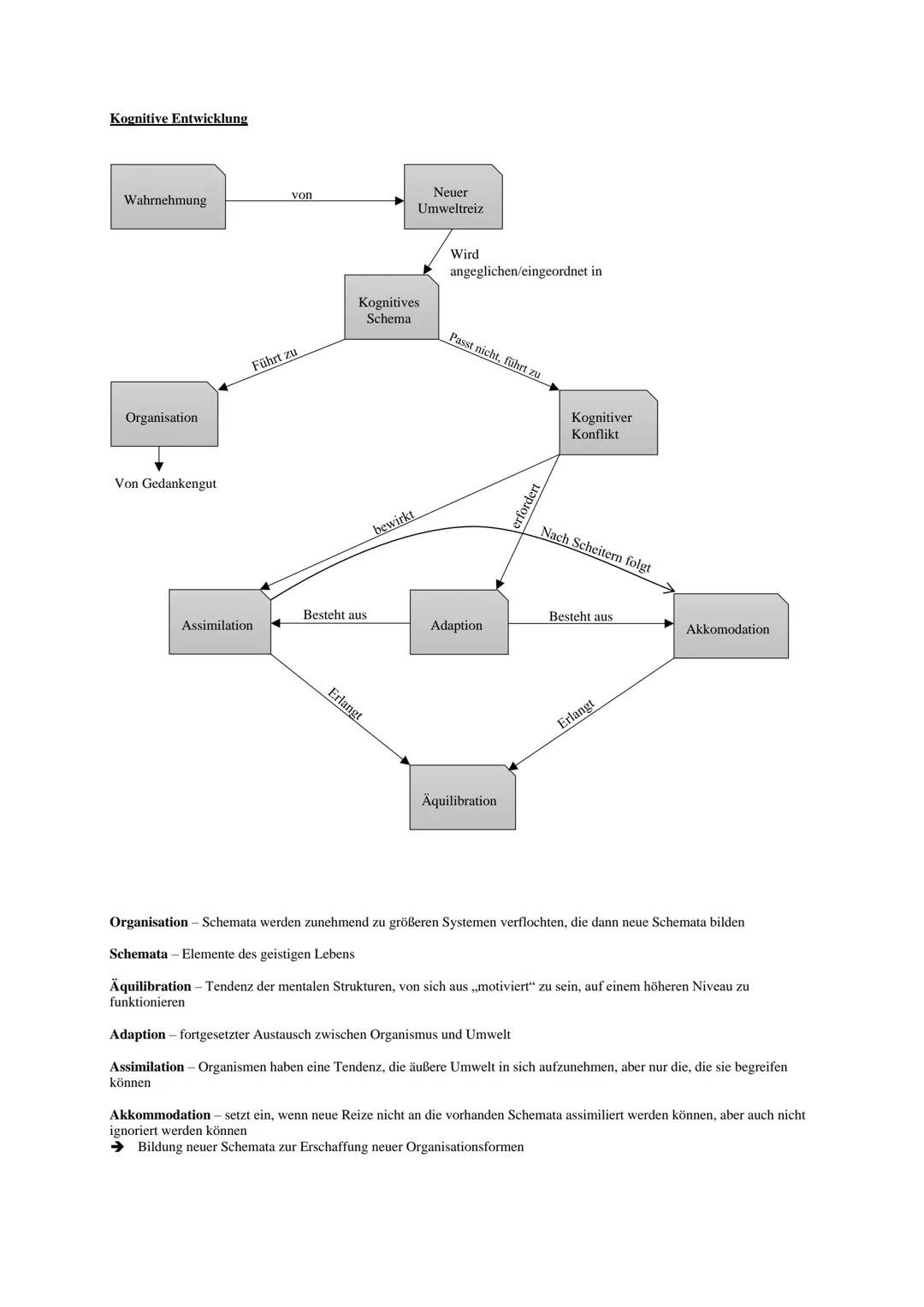
Dein Gehirn arbeitet wie ein ständig aktualisierendes Computerprogramm! Piaget erklärt diese Entwicklung durch ein geniales System aus kognitiven Schemata - das sind mentale Strukturen, in denen du dein Wissen organisierst.
Wenn du auf neue Informationen triffst, passieren zwei wichtige Prozesse: Assimilation bedeutet, dass du neue Erfahrungen in deine bestehenden Denkstrukturen einbaust. Akkomodation hingegen erfordert, dass du deine Denkstrukturen komplett umbauen musst, weil die neuen Infos einfach nicht reinpassen.
Stell dir vor, du denkst, alle Vögel können fliegen (dein Schema). Dann siehst du einen Pinguin - kognitiver Konflikt! Entweder du denkst "der Pinguin ist kein echter Vogel" (Assimilation) oder du änderst dein Schema zu "die meisten Vögel können fliegen" (Akkomodation).
Merkhilfe: Kognitiver Konflikt ist wie ein Puzzle-Stück, das nicht passt - entweder du findest einen anderen Platz (Assimilation) oder schneidest es zurecht (Akkomodation)!
Das Ziel ist immer die Äquilibration - ein Gleichgewichtszustand, in dem deine mentalen Strukturen wieder harmonisch funktionieren. Diese Organisation sorgt dafür, dass sich deine Denkstrukturen zu immer komplexeren Systemen vernetzen.

Piagets Erkenntnisse revolutionierten die Pädagogik komplett! Seine Theorie zeigt, dass Kinder nicht einfach passive Wissensspeicher sind, sondern aktive Konstrukteure ihrer eigenen Realität.
Für Eltern bedeutet das: Bietet euren Kindern viele optische und taktile Reize, aber lasst ihnen genug Freiräume zum Erkunden. Sprecht viel mit euren Babys und benennt Gegenstände - das regt die Assimilationsprozesse an. Bei Fehlurteilen solltet ihr korrigieren, aber nicht zu viel vorkauen, sonst nehmt ihr den Kindern die Chance, eigene kognitive Schemata zu bilden.
Für Erzieher und Lehrer ergeben sich klare Handlungsanweisungen: Beobachtet die Kinder gezielt, um ihre Entwicklungsstufe zu erkennen. Gestaltet den Unterricht anschaulich und erzeugt bewusst kognitive Konflikte, um Lernprozesse anzustoßen.
Praxis-Tipp: Statt Wissen nur abzufragen, sollten Lehrer Situationen schaffen, in denen Schüler selbst entdecken und ihre Erkenntnisse entwickeln können!
Das wichtigste Prinzip: Vermeidet reine Reproduktion von Wissen! Kinder sollen ihre eigenen Erkenntnismöglichkeiten entwickeln, sonst vergessen sie alles wieder oder die wichtigen Adaptionsprozesse bleiben aus.

Jean Piaget (1896-1980) war eigentlich Biologe und brachte diese naturwissenschaftliche Denkweise in die Psychologie ein. In den 1920ern beobachtete er systematisch seine eigenen Kinder - eine damals völlig neue Forschungsmethode. Seine Wiederentdeckung in den 1960ern kam genau zur richtigen Zeit, als man vom "Tabula Rasa"-Denken (Kinder als leere Tafeln) wegkommen wollte.
Seine Grundannahmen sind revolutionär: Kinder konstruieren ihre Welt aktiv, indem sie das "Rohmaterial" der Erfahrungen ordnen. Dabei können sie aber nur aus Erfahrungen lernen, wenn die entsprechenden Nervenstrukturen bereits entwickelt sind - ein wichtiger biologischer Aspekt seiner Theorie.
Piagets Menschenbild sieht das Kind als aktiven Akteur: Kinder konstruieren und rekonstruieren die Welt ständig, anstatt passiv Informationen aufzunehmen. Das nennt man Konstruktivismus - eine Grundhaltung, die heute noch viele pädagogische Ansätze prägt.
Wichtig für Prüfungen: Piaget definiert Lernen als "Anpassung an Umwelterfahrungen durch Interpretieren und Verwandeln von Wissen" - nicht als passives Aufnehmen von Informationen!
Wissen entsteht laut Piaget durch die Interaktion zwischen Kindern und ihrer Umwelt - sowohl mit Menschen als auch mit Objekten. Lernen bedeutet, kognitive Strukturen zu erstellen und ständig zu erweitern.

Piagets Theorie hat die Entwicklungspsychologie nachhaltig geprägt, aber sie ist nicht unumstritten! Die moderne Forschung bestätigt viele seiner Grundideen, widerspricht aber wichtigen Details.
Was heute noch stimmt: Fast alle Psychologen stimmen zu, dass Kinder die Welt aktiv konstruieren und dass kognitive Entwicklung durch kontinuierliche Interaktion zwischen Kind und Umwelt entsteht. Auch die Beobachtung qualitativer Veränderungen im Denken vom Kindergarten- zum Schulalter ist unbestritten.
Wo Piaget falsch lag: Das strenge Stufenmodell hat sich als überholt erwiesen. Die Entwicklung verläuft viel gradueller und kontinuierlicher als gedacht. Kinder sind formbarer und weniger von reifebedingten Einschränkungen abhängig, als Piaget annahm.
Ein großes Problem ist die Kompetenz-Performanz-Lücke: Kinder können oft mehr, als sie in Tests zeigen, oder sie wenden vorhandenes Wissen nicht immer an. Dadurch unterschätzte Piaget viele Fähigkeiten erheblich.
Fazit für euch: Piagets Theorie hilft uns, Kinder und ihre Entwicklung zu verstehen, aber nehmt sie nicht als absolutes Gesetz - die Realität ist komplexer und individueller!
Heute wissen wir auch, dass Kinder durchaus von strukturierter Übung profitieren können und dass körperliche und geistige Aktivität stark zusammenhängen - Aspekte, die Piaget unterschätzt hat.
Unser KI-Begleiter ist ein speziell für Schüler entwickeltes KI-Tool, das mehr als nur Antworten bietet. Basierend auf Millionen von Knowunity-Inhalten liefert er relevante Informationen, personalisierte Lernpläne, Quizze und Inhalte direkt im Chat und passt sich deinem individuellen Lernweg an.
Du kannst die App im Google Play Store und im Apple App Store herunterladen.
Genau! Genieße kostenlosen Zugang zu Lerninhalten, vernetze dich mit anderen Schülern und hol dir sofortige Hilfe – alles direkt auf deinem Handy.
App Store
Google Play
Die App ist sehr einfach zu bedienen und gut gestaltet. Ich habe bisher alles gefunden, wonach ich gesucht habe, und konnte viel aus den Präsentationen lernen! Ich werde die App definitiv für ein Schulprojekt nutzen! Und natürlich hilft sie auch sehr als Inspiration.
Stefan S
iOS-Nutzer
Diese App ist wirklich super. Es gibt so viele Lernzettel und Hilfen [...]. Mein Problemfach ist zum Beispiel Französisch und die App hat so viele Möglichkeiten zur Hilfe. Dank dieser App habe ich mich in Französisch verbessert. Ich würde sie jedem empfehlen.
Samantha Klich
Android-Nutzerin
Wow, ich bin wirklich begeistert. Ich habe die App einfach mal ausprobiert, weil ich sie schon oft beworben gesehen habe und war absolut beeindruckt. Diese App ist DIE HILFE, die man für die Schule braucht und vor allem bietet sie so viele Dinge wie Übungen und Lernzettel, die mir persönlich SEHR geholfen haben.
Anna
iOS-Nutzerin
Beste App der Welt! Keine Worte, weil sie einfach zu gut ist
Thomas R
iOS-Nutzer
Einfach genial. Lässt mich 10x besser lernen, diese App ist eine glatte 10/10. Ich empfehle sie jedem. Ich kann Lernzettel anschauen und suchen. Ich kann sie im Fachordner speichern. Ich kann sie jederzeit wiederholen, wenn ich zurückkomme. Wenn du diese App noch nicht ausprobiert hast, verpasst du wirklich was.
Basil
Android-Nutzer
Diese App hat mich so viel selbstbewusster in meiner Klausurvorbereitung gemacht, nicht nur durch die Stärkung meines Selbstvertrauens durch die Features, die es dir ermöglichen, dich mit anderen zu vernetzen und dich weniger allein zu fühlen, sondern auch durch die Art, wie die App selbst darauf ausgerichtet ist, dass du dich besser fühlst. Sie ist einfach zu bedienen, macht Spaß und hilft jedem, der in irgendeiner Weise Schwierigkeiten hat.
David K
iOS-Nutzer
Die App ist einfach super! Ich muss nur das Thema in die Suche eingeben und bekomme sofort eine Antwort. Ich muss nicht mehr 10 YouTube-Videos schauen, um etwas zu verstehen, und spare dadurch richtig viel Zeit. Sehr empfehlenswert!
Sudenaz Ocak
Android-Nutzerin
In der Schule war ich echt schlecht in Mathe, aber dank der App bin ich jetzt besser geworden. Ich bin so dankbar, dass ihr die App gemacht habt.
Greenlight Bonnie
Android-Nutzerin
sehr zuverlässige App, um deine Ideen in Mathe, Englisch und anderen verwandten Themen zu verbessern. bitte nutze diese App, wenn du in bestimmten Bereichen Schwierigkeiten hast, diese App ist dafür der Schlüssel. wünschte, ich hätte früher eine Bewertung geschrieben. und sie ist auch kostenlos, also mach dir darüber keine Sorgen.
Rohan U
Android-Nutzer
Ich weiß, dass viele Apps gefälschte Accounts nutzen, um ihre Bewertungen zu pushen, aber diese App verdient das alles. Ursprünglich hatte ich eine 4 in meinen Englisch-Klausuren und dieses Mal habe ich eine 2 bekommen. Ich wusste erst drei Tage vor der Klausur von dieser App und sie hat mir SEHR geholfen. Bitte vertrau mir wirklich und nutze sie, denn ich bin sicher, dass auch du Fortschritte sehen wirst.
Xander S
iOS-Nutzer
DIE QUIZZE UND KARTEIKARTEN SIND SO NÜTZLICH UND ICH LIEBE Knowunity KI. ES IST AUCH BUCHSTÄBLICH WIE CHATGPT ABER SCHLAUER!! HAT MIR AUCH BEI MEINEN MASCARA-PROBLEMEN GEHOLFEN!! SOWIE BEI MEINEN ECHTEN FÄCHERN! NATÜRLICH 😍😁😲🤑💗✨🎀😮
Elisha
iOS-Nutzer
Diese App ist echt der Hammer. Ich finde Lernen so langweilig, aber diese App macht es so einfach, alles zu organisieren und dann kannst du die kostenlose KI bitten, dich abzufragen, so gut, und du kannst einfach deine eigenen Sachen hochladen. sehr empfehlenswert als jemand, der gerade Probeklausuren schreibt
Paul T
iOS-Nutzer
Die App ist sehr einfach zu bedienen und gut gestaltet. Ich habe bisher alles gefunden, wonach ich gesucht habe, und konnte viel aus den Präsentationen lernen! Ich werde die App definitiv für ein Schulprojekt nutzen! Und natürlich hilft sie auch sehr als Inspiration.
Stefan S
iOS-Nutzer
Diese App ist wirklich super. Es gibt so viele Lernzettel und Hilfen [...]. Mein Problemfach ist zum Beispiel Französisch und die App hat so viele Möglichkeiten zur Hilfe. Dank dieser App habe ich mich in Französisch verbessert. Ich würde sie jedem empfehlen.
Samantha Klich
Android-Nutzerin
Wow, ich bin wirklich begeistert. Ich habe die App einfach mal ausprobiert, weil ich sie schon oft beworben gesehen habe und war absolut beeindruckt. Diese App ist DIE HILFE, die man für die Schule braucht und vor allem bietet sie so viele Dinge wie Übungen und Lernzettel, die mir persönlich SEHR geholfen haben.
Anna
iOS-Nutzerin
Beste App der Welt! Keine Worte, weil sie einfach zu gut ist
Thomas R
iOS-Nutzer
Einfach genial. Lässt mich 10x besser lernen, diese App ist eine glatte 10/10. Ich empfehle sie jedem. Ich kann Lernzettel anschauen und suchen. Ich kann sie im Fachordner speichern. Ich kann sie jederzeit wiederholen, wenn ich zurückkomme. Wenn du diese App noch nicht ausprobiert hast, verpasst du wirklich was.
Basil
Android-Nutzer
Diese App hat mich so viel selbstbewusster in meiner Klausurvorbereitung gemacht, nicht nur durch die Stärkung meines Selbstvertrauens durch die Features, die es dir ermöglichen, dich mit anderen zu vernetzen und dich weniger allein zu fühlen, sondern auch durch die Art, wie die App selbst darauf ausgerichtet ist, dass du dich besser fühlst. Sie ist einfach zu bedienen, macht Spaß und hilft jedem, der in irgendeiner Weise Schwierigkeiten hat.
David K
iOS-Nutzer
Die App ist einfach super! Ich muss nur das Thema in die Suche eingeben und bekomme sofort eine Antwort. Ich muss nicht mehr 10 YouTube-Videos schauen, um etwas zu verstehen, und spare dadurch richtig viel Zeit. Sehr empfehlenswert!
Sudenaz Ocak
Android-Nutzerin
In der Schule war ich echt schlecht in Mathe, aber dank der App bin ich jetzt besser geworden. Ich bin so dankbar, dass ihr die App gemacht habt.
Greenlight Bonnie
Android-Nutzerin
sehr zuverlässige App, um deine Ideen in Mathe, Englisch und anderen verwandten Themen zu verbessern. bitte nutze diese App, wenn du in bestimmten Bereichen Schwierigkeiten hast, diese App ist dafür der Schlüssel. wünschte, ich hätte früher eine Bewertung geschrieben. und sie ist auch kostenlos, also mach dir darüber keine Sorgen.
Rohan U
Android-Nutzer
Ich weiß, dass viele Apps gefälschte Accounts nutzen, um ihre Bewertungen zu pushen, aber diese App verdient das alles. Ursprünglich hatte ich eine 4 in meinen Englisch-Klausuren und dieses Mal habe ich eine 2 bekommen. Ich wusste erst drei Tage vor der Klausur von dieser App und sie hat mir SEHR geholfen. Bitte vertrau mir wirklich und nutze sie, denn ich bin sicher, dass auch du Fortschritte sehen wirst.
Xander S
iOS-Nutzer
DIE QUIZZE UND KARTEIKARTEN SIND SO NÜTZLICH UND ICH LIEBE Knowunity KI. ES IST AUCH BUCHSTÄBLICH WIE CHATGPT ABER SCHLAUER!! HAT MIR AUCH BEI MEINEN MASCARA-PROBLEMEN GEHOLFEN!! SOWIE BEI MEINEN ECHTEN FÄCHERN! NATÜRLICH 😍😁😲🤑💗✨🎀😮
Elisha
iOS-Nutzer
Diese App ist echt der Hammer. Ich finde Lernen so langweilig, aber diese App macht es so einfach, alles zu organisieren und dann kannst du die kostenlose KI bitten, dich abzufragen, so gut, und du kannst einfach deine eigenen Sachen hochladen. sehr empfehlenswert als jemand, der gerade Probeklausuren schreibt
Paul T
iOS-Nutzer
Romy
@romy_ko
Wie entwickelt sich eigentlich unser Denken von der Geburt bis ins Jugendalter? Jean Piaget, ein Schweizer Psychologe, hat darauf eine faszinierende Antwort gefunden, die heute noch viele Bereiche der Pädagogik beeinflusst. Seine Theorie zeigt, dass Kinder nicht einfach kleine Erwachsene... Mehr anzeigen

Zugriff auf alle Dokumente
Verbessere deine Noten
Schließ dich Millionen Schülern an
Stell dir vor, dein Gehirn würde sich in vier klar abgrenzbaren Phasen entwickeln - genau das behauptete Piaget! Jede Stufe bringt völlig neue Denkfähigkeiten mit sich, die du dir wie verschiedene "Betriebssysteme" deines Gehirns vorstellen kannst.
In der sensomotorischen Stufe entdecken Babys die Welt hauptsächlich durch ihre Sinne und Bewegungen. Der wichtigste Meilenstein hier ist die Objektpermanenz - die Erkenntnis, dass Gegenstände auch dann noch existieren, wenn man sie nicht sehen kann. Vor dieser Entwicklung denkt ein Baby tatsächlich, dass Mama verschwunden ist, wenn sie sich die Hände vor das Gesicht hält!
Die präoperationale Stufe ist geprägt von Egozentrismus - Kinder können sich noch nicht in andere hineinversetzen. Typisch sind auch Anthropomorphismus (Teddybären haben Gefühle), magisches Denken (Wünsche können wahr werden) und Zentrierung (Fokus auf nur ein Merkmal gleichzeitig).
Tipp: Wenn ein 4-Jähriger behauptet, dass in einem hohen, schmalen Glas mehr Wasser ist als in einem breiten, flachen Glas (obwohl die Menge gleich ist), zeigt das perfekt die Zentrierung dieser Stufe!
In der Stufe der konkreten Operationen entwickelt sich endlich logisches Denken für konkrete Probleme. Kinder verstehen jetzt das Prinzip der Erhaltung und können mehrere Aspekte gleichzeitig betrachten. Die Stufe der formalen Operationen (ab 11 Jahren) bringt schließlich abstraktes Denken - du kannst jetzt über hypothetische Situationen nachdenken und komplexe Theorien verstehen.

Zugriff auf alle Dokumente
Verbessere deine Noten
Schließ dich Millionen Schülern an
Dein Gehirn arbeitet wie ein ständig aktualisierendes Computerprogramm! Piaget erklärt diese Entwicklung durch ein geniales System aus kognitiven Schemata - das sind mentale Strukturen, in denen du dein Wissen organisierst.
Wenn du auf neue Informationen triffst, passieren zwei wichtige Prozesse: Assimilation bedeutet, dass du neue Erfahrungen in deine bestehenden Denkstrukturen einbaust. Akkomodation hingegen erfordert, dass du deine Denkstrukturen komplett umbauen musst, weil die neuen Infos einfach nicht reinpassen.
Stell dir vor, du denkst, alle Vögel können fliegen (dein Schema). Dann siehst du einen Pinguin - kognitiver Konflikt! Entweder du denkst "der Pinguin ist kein echter Vogel" (Assimilation) oder du änderst dein Schema zu "die meisten Vögel können fliegen" (Akkomodation).
Merkhilfe: Kognitiver Konflikt ist wie ein Puzzle-Stück, das nicht passt - entweder du findest einen anderen Platz (Assimilation) oder schneidest es zurecht (Akkomodation)!
Das Ziel ist immer die Äquilibration - ein Gleichgewichtszustand, in dem deine mentalen Strukturen wieder harmonisch funktionieren. Diese Organisation sorgt dafür, dass sich deine Denkstrukturen zu immer komplexeren Systemen vernetzen.

Zugriff auf alle Dokumente
Verbessere deine Noten
Schließ dich Millionen Schülern an
Piagets Erkenntnisse revolutionierten die Pädagogik komplett! Seine Theorie zeigt, dass Kinder nicht einfach passive Wissensspeicher sind, sondern aktive Konstrukteure ihrer eigenen Realität.
Für Eltern bedeutet das: Bietet euren Kindern viele optische und taktile Reize, aber lasst ihnen genug Freiräume zum Erkunden. Sprecht viel mit euren Babys und benennt Gegenstände - das regt die Assimilationsprozesse an. Bei Fehlurteilen solltet ihr korrigieren, aber nicht zu viel vorkauen, sonst nehmt ihr den Kindern die Chance, eigene kognitive Schemata zu bilden.
Für Erzieher und Lehrer ergeben sich klare Handlungsanweisungen: Beobachtet die Kinder gezielt, um ihre Entwicklungsstufe zu erkennen. Gestaltet den Unterricht anschaulich und erzeugt bewusst kognitive Konflikte, um Lernprozesse anzustoßen.
Praxis-Tipp: Statt Wissen nur abzufragen, sollten Lehrer Situationen schaffen, in denen Schüler selbst entdecken und ihre Erkenntnisse entwickeln können!
Das wichtigste Prinzip: Vermeidet reine Reproduktion von Wissen! Kinder sollen ihre eigenen Erkenntnismöglichkeiten entwickeln, sonst vergessen sie alles wieder oder die wichtigen Adaptionsprozesse bleiben aus.

Zugriff auf alle Dokumente
Verbessere deine Noten
Schließ dich Millionen Schülern an
Jean Piaget (1896-1980) war eigentlich Biologe und brachte diese naturwissenschaftliche Denkweise in die Psychologie ein. In den 1920ern beobachtete er systematisch seine eigenen Kinder - eine damals völlig neue Forschungsmethode. Seine Wiederentdeckung in den 1960ern kam genau zur richtigen Zeit, als man vom "Tabula Rasa"-Denken (Kinder als leere Tafeln) wegkommen wollte.
Seine Grundannahmen sind revolutionär: Kinder konstruieren ihre Welt aktiv, indem sie das "Rohmaterial" der Erfahrungen ordnen. Dabei können sie aber nur aus Erfahrungen lernen, wenn die entsprechenden Nervenstrukturen bereits entwickelt sind - ein wichtiger biologischer Aspekt seiner Theorie.
Piagets Menschenbild sieht das Kind als aktiven Akteur: Kinder konstruieren und rekonstruieren die Welt ständig, anstatt passiv Informationen aufzunehmen. Das nennt man Konstruktivismus - eine Grundhaltung, die heute noch viele pädagogische Ansätze prägt.
Wichtig für Prüfungen: Piaget definiert Lernen als "Anpassung an Umwelterfahrungen durch Interpretieren und Verwandeln von Wissen" - nicht als passives Aufnehmen von Informationen!
Wissen entsteht laut Piaget durch die Interaktion zwischen Kindern und ihrer Umwelt - sowohl mit Menschen als auch mit Objekten. Lernen bedeutet, kognitive Strukturen zu erstellen und ständig zu erweitern.

Zugriff auf alle Dokumente
Verbessere deine Noten
Schließ dich Millionen Schülern an
Piagets Theorie hat die Entwicklungspsychologie nachhaltig geprägt, aber sie ist nicht unumstritten! Die moderne Forschung bestätigt viele seiner Grundideen, widerspricht aber wichtigen Details.
Was heute noch stimmt: Fast alle Psychologen stimmen zu, dass Kinder die Welt aktiv konstruieren und dass kognitive Entwicklung durch kontinuierliche Interaktion zwischen Kind und Umwelt entsteht. Auch die Beobachtung qualitativer Veränderungen im Denken vom Kindergarten- zum Schulalter ist unbestritten.
Wo Piaget falsch lag: Das strenge Stufenmodell hat sich als überholt erwiesen. Die Entwicklung verläuft viel gradueller und kontinuierlicher als gedacht. Kinder sind formbarer und weniger von reifebedingten Einschränkungen abhängig, als Piaget annahm.
Ein großes Problem ist die Kompetenz-Performanz-Lücke: Kinder können oft mehr, als sie in Tests zeigen, oder sie wenden vorhandenes Wissen nicht immer an. Dadurch unterschätzte Piaget viele Fähigkeiten erheblich.
Fazit für euch: Piagets Theorie hilft uns, Kinder und ihre Entwicklung zu verstehen, aber nehmt sie nicht als absolutes Gesetz - die Realität ist komplexer und individueller!
Heute wissen wir auch, dass Kinder durchaus von strukturierter Übung profitieren können und dass körperliche und geistige Aktivität stark zusammenhängen - Aspekte, die Piaget unterschätzt hat.
Unser KI-Begleiter ist ein speziell für Schüler entwickeltes KI-Tool, das mehr als nur Antworten bietet. Basierend auf Millionen von Knowunity-Inhalten liefert er relevante Informationen, personalisierte Lernpläne, Quizze und Inhalte direkt im Chat und passt sich deinem individuellen Lernweg an.
Du kannst die App im Google Play Store und im Apple App Store herunterladen.
Genau! Genieße kostenlosen Zugang zu Lerninhalten, vernetze dich mit anderen Schülern und hol dir sofortige Hilfe – alles direkt auf deinem Handy.
25
Smart Tools NEU
Verwandle diesen Lernzettel in: ✓ 50+ Übungsfragen ✓ Interaktive Karteikarten ✓ Komplette Probeklausur ✓ Aufsatzgliederungen
Diese Analyse untersucht Wilhelm Heitmeyers Theorie zur gesellschaftlichen Desintegration und deren Einfluss auf Jugendgewalt. Es werden zentrale Konzepte wie die Formen von Gewalt, die Bedeutung von Integrationsmaßnahmen und die Rolle von Jugendarrest behandelt. Ziel ist es, präventive Ansätze zur Bekämpfung von Jugendgewalt zu erörtern und die Notwendigkeit sozialer Ressourcen zu betonen.
Diese Zusammenfassung behandelt die zentralen Aspekte von sozialen Einstellungen und deren Veränderung, einschließlich der Funktionen von Einstellungen, der Rolle von Vorurteilen, der Einflussfaktoren auf das Verhalten und die Anwendung von Lerntheorien. Ideal für das Abitur und die Vorbereitung auf Prüfungen. Themen: Vorurteile, soziale Bedeutung, Gruppenzwang, Einstellungsänderung, Lernmethoden.
Diese Zusammenfassung behandelt den sozialpsychologischen Desintegrationsansatz von Heitmeyer, der die Zusammenhänge zwischen Jugendgewalt, Desintegrationserfahrungen und emotionaler Unsicherheit beleuchtet. Es werden verschiedene Formen von Gewalt, deren Ursachen und präventive Maßnahmen zur Förderung der sozialen Integration von Jugendlichen diskutiert. Ideal für Studierende der Sozialwissenschaften und Psychologie, die sich mit den sozialen Faktoren von Gewalt auseinandersetzen möchten.
Entdecken Sie die Grundlagen der Psychologie und Erziehung in diesem umfassenden Überblick. Erfahren Sie mehr über die Rolle der Alltagstheorie, wissenschaftliche Methoden, qualitative und quantitative Forschung sowie die Ziele der Pädagogik und Psychologie. Diese Zusammenfassung bietet wertvolle Einblicke in die Beziehung zwischen Theorie und Praxis, die Bedeutung von Beobachtungen und Tests sowie die verschiedenen Ansätze zur Erklärung menschlichen Verhaltens. Ideal für Studierende der Erziehungswissenschaften und Psychologie.
Entdecken Sie die zentralen Aspekte von Wilhelm Heitmeyers Theorie zur sozialen Desintegration und Gewalt. Diese Zusammenfassung behandelt die Grundannahmen, das Desintegrationskonzept sowie eine kritische Würdigung der Theorien. Ideal für Studierende der Soziologie und Psychologie, die sich mit den Ursachen von Gewalt und den Auswirkungen der Individualisierung auseinandersetzen.
Entdecken Sie die verschiedenen Abwehrmechanismen nach Sigmund Freud, die dem Individuum helfen, das Ich vor bedrohlichen Konflikten zu schützen. Diese Zusammenfassung behandelt zentrale Konzepte wie Verdrängung, Projektion, Reaktionsbildung, Rationalisierung, Identifikation, Widerstand, Sublimierung, Fixierung und Regression. Ideal für die Vorbereitung auf die Klausur im Pädagogik-LK.
App Store
Google Play
Die App ist sehr einfach zu bedienen und gut gestaltet. Ich habe bisher alles gefunden, wonach ich gesucht habe, und konnte viel aus den Präsentationen lernen! Ich werde die App definitiv für ein Schulprojekt nutzen! Und natürlich hilft sie auch sehr als Inspiration.
Stefan S
iOS-Nutzer
Diese App ist wirklich super. Es gibt so viele Lernzettel und Hilfen [...]. Mein Problemfach ist zum Beispiel Französisch und die App hat so viele Möglichkeiten zur Hilfe. Dank dieser App habe ich mich in Französisch verbessert. Ich würde sie jedem empfehlen.
Samantha Klich
Android-Nutzerin
Wow, ich bin wirklich begeistert. Ich habe die App einfach mal ausprobiert, weil ich sie schon oft beworben gesehen habe und war absolut beeindruckt. Diese App ist DIE HILFE, die man für die Schule braucht und vor allem bietet sie so viele Dinge wie Übungen und Lernzettel, die mir persönlich SEHR geholfen haben.
Anna
iOS-Nutzerin
Beste App der Welt! Keine Worte, weil sie einfach zu gut ist
Thomas R
iOS-Nutzer
Einfach genial. Lässt mich 10x besser lernen, diese App ist eine glatte 10/10. Ich empfehle sie jedem. Ich kann Lernzettel anschauen und suchen. Ich kann sie im Fachordner speichern. Ich kann sie jederzeit wiederholen, wenn ich zurückkomme. Wenn du diese App noch nicht ausprobiert hast, verpasst du wirklich was.
Basil
Android-Nutzer
Diese App hat mich so viel selbstbewusster in meiner Klausurvorbereitung gemacht, nicht nur durch die Stärkung meines Selbstvertrauens durch die Features, die es dir ermöglichen, dich mit anderen zu vernetzen und dich weniger allein zu fühlen, sondern auch durch die Art, wie die App selbst darauf ausgerichtet ist, dass du dich besser fühlst. Sie ist einfach zu bedienen, macht Spaß und hilft jedem, der in irgendeiner Weise Schwierigkeiten hat.
David K
iOS-Nutzer
Die App ist einfach super! Ich muss nur das Thema in die Suche eingeben und bekomme sofort eine Antwort. Ich muss nicht mehr 10 YouTube-Videos schauen, um etwas zu verstehen, und spare dadurch richtig viel Zeit. Sehr empfehlenswert!
Sudenaz Ocak
Android-Nutzerin
In der Schule war ich echt schlecht in Mathe, aber dank der App bin ich jetzt besser geworden. Ich bin so dankbar, dass ihr die App gemacht habt.
Greenlight Bonnie
Android-Nutzerin
sehr zuverlässige App, um deine Ideen in Mathe, Englisch und anderen verwandten Themen zu verbessern. bitte nutze diese App, wenn du in bestimmten Bereichen Schwierigkeiten hast, diese App ist dafür der Schlüssel. wünschte, ich hätte früher eine Bewertung geschrieben. und sie ist auch kostenlos, also mach dir darüber keine Sorgen.
Rohan U
Android-Nutzer
Ich weiß, dass viele Apps gefälschte Accounts nutzen, um ihre Bewertungen zu pushen, aber diese App verdient das alles. Ursprünglich hatte ich eine 4 in meinen Englisch-Klausuren und dieses Mal habe ich eine 2 bekommen. Ich wusste erst drei Tage vor der Klausur von dieser App und sie hat mir SEHR geholfen. Bitte vertrau mir wirklich und nutze sie, denn ich bin sicher, dass auch du Fortschritte sehen wirst.
Xander S
iOS-Nutzer
DIE QUIZZE UND KARTEIKARTEN SIND SO NÜTZLICH UND ICH LIEBE Knowunity KI. ES IST AUCH BUCHSTÄBLICH WIE CHATGPT ABER SCHLAUER!! HAT MIR AUCH BEI MEINEN MASCARA-PROBLEMEN GEHOLFEN!! SOWIE BEI MEINEN ECHTEN FÄCHERN! NATÜRLICH 😍😁😲🤑💗✨🎀😮
Elisha
iOS-Nutzer
Diese App ist echt der Hammer. Ich finde Lernen so langweilig, aber diese App macht es so einfach, alles zu organisieren und dann kannst du die kostenlose KI bitten, dich abzufragen, so gut, und du kannst einfach deine eigenen Sachen hochladen. sehr empfehlenswert als jemand, der gerade Probeklausuren schreibt
Paul T
iOS-Nutzer
Die App ist sehr einfach zu bedienen und gut gestaltet. Ich habe bisher alles gefunden, wonach ich gesucht habe, und konnte viel aus den Präsentationen lernen! Ich werde die App definitiv für ein Schulprojekt nutzen! Und natürlich hilft sie auch sehr als Inspiration.
Stefan S
iOS-Nutzer
Diese App ist wirklich super. Es gibt so viele Lernzettel und Hilfen [...]. Mein Problemfach ist zum Beispiel Französisch und die App hat so viele Möglichkeiten zur Hilfe. Dank dieser App habe ich mich in Französisch verbessert. Ich würde sie jedem empfehlen.
Samantha Klich
Android-Nutzerin
Wow, ich bin wirklich begeistert. Ich habe die App einfach mal ausprobiert, weil ich sie schon oft beworben gesehen habe und war absolut beeindruckt. Diese App ist DIE HILFE, die man für die Schule braucht und vor allem bietet sie so viele Dinge wie Übungen und Lernzettel, die mir persönlich SEHR geholfen haben.
Anna
iOS-Nutzerin
Beste App der Welt! Keine Worte, weil sie einfach zu gut ist
Thomas R
iOS-Nutzer
Einfach genial. Lässt mich 10x besser lernen, diese App ist eine glatte 10/10. Ich empfehle sie jedem. Ich kann Lernzettel anschauen und suchen. Ich kann sie im Fachordner speichern. Ich kann sie jederzeit wiederholen, wenn ich zurückkomme. Wenn du diese App noch nicht ausprobiert hast, verpasst du wirklich was.
Basil
Android-Nutzer
Diese App hat mich so viel selbstbewusster in meiner Klausurvorbereitung gemacht, nicht nur durch die Stärkung meines Selbstvertrauens durch die Features, die es dir ermöglichen, dich mit anderen zu vernetzen und dich weniger allein zu fühlen, sondern auch durch die Art, wie die App selbst darauf ausgerichtet ist, dass du dich besser fühlst. Sie ist einfach zu bedienen, macht Spaß und hilft jedem, der in irgendeiner Weise Schwierigkeiten hat.
David K
iOS-Nutzer
Die App ist einfach super! Ich muss nur das Thema in die Suche eingeben und bekomme sofort eine Antwort. Ich muss nicht mehr 10 YouTube-Videos schauen, um etwas zu verstehen, und spare dadurch richtig viel Zeit. Sehr empfehlenswert!
Sudenaz Ocak
Android-Nutzerin
In der Schule war ich echt schlecht in Mathe, aber dank der App bin ich jetzt besser geworden. Ich bin so dankbar, dass ihr die App gemacht habt.
Greenlight Bonnie
Android-Nutzerin
sehr zuverlässige App, um deine Ideen in Mathe, Englisch und anderen verwandten Themen zu verbessern. bitte nutze diese App, wenn du in bestimmten Bereichen Schwierigkeiten hast, diese App ist dafür der Schlüssel. wünschte, ich hätte früher eine Bewertung geschrieben. und sie ist auch kostenlos, also mach dir darüber keine Sorgen.
Rohan U
Android-Nutzer
Ich weiß, dass viele Apps gefälschte Accounts nutzen, um ihre Bewertungen zu pushen, aber diese App verdient das alles. Ursprünglich hatte ich eine 4 in meinen Englisch-Klausuren und dieses Mal habe ich eine 2 bekommen. Ich wusste erst drei Tage vor der Klausur von dieser App und sie hat mir SEHR geholfen. Bitte vertrau mir wirklich und nutze sie, denn ich bin sicher, dass auch du Fortschritte sehen wirst.
Xander S
iOS-Nutzer
DIE QUIZZE UND KARTEIKARTEN SIND SO NÜTZLICH UND ICH LIEBE Knowunity KI. ES IST AUCH BUCHSTÄBLICH WIE CHATGPT ABER SCHLAUER!! HAT MIR AUCH BEI MEINEN MASCARA-PROBLEMEN GEHOLFEN!! SOWIE BEI MEINEN ECHTEN FÄCHERN! NATÜRLICH 😍😁😲🤑💗✨🎀😮
Elisha
iOS-Nutzer
Diese App ist echt der Hammer. Ich finde Lernen so langweilig, aber diese App macht es so einfach, alles zu organisieren und dann kannst du die kostenlose KI bitten, dich abzufragen, so gut, und du kannst einfach deine eigenen Sachen hochladen. sehr empfehlenswert als jemand, der gerade Probeklausuren schreibt
Paul T
iOS-Nutzer